科技日报 2026-04-13 18:22:59
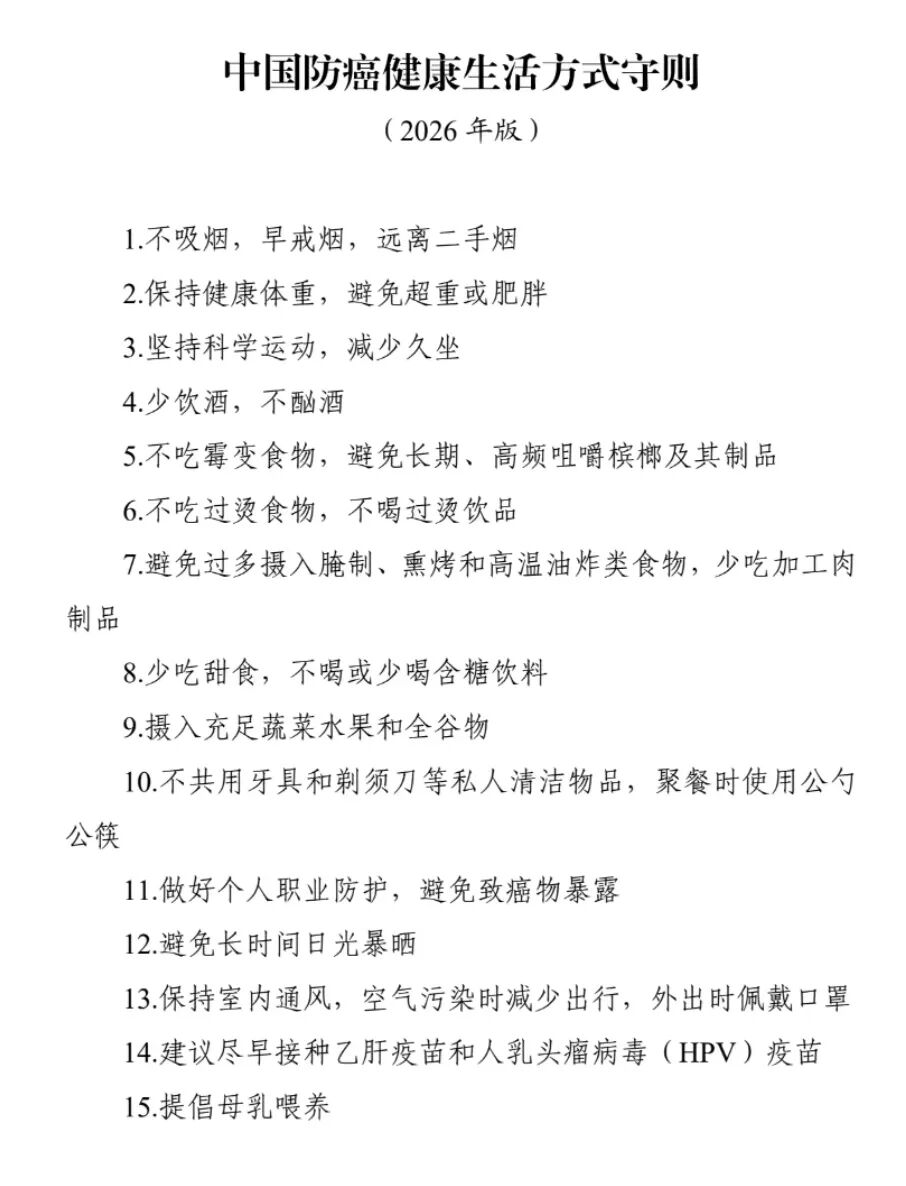
今年4月15日至21日是第32个全国肿瘤防治宣传周,宣传主题是“早防早筛早治 同心携手抗癌”。近日,国家卫生健康委正式发布了《中国防癌健康生活方式守则》。
15条防癌法则,覆盖生活方方面面,句句实用、人人能学,照着做就能大幅降低患癌风险,护好自己和家人的健康。

责编:张春祥
一审:张春祥
二审:赵雨杉
三审:杨又华
来源:科技日报
我要问
科技日报 2026-04-13 18:22:59
今年4月15日至21日是第32个全国肿瘤防治宣传周,宣传主题是“早防早筛早治 同心携手抗癌”。近日,国家卫生健康委正式发布了《中国防癌健康生活方式守则》。
15条防癌法则,覆盖生活方方面面,句句实用、人人能学,照着做就能大幅降低患癌风险,护好自己和家人的健康。

责编:张春祥
一审:张春祥
二审:赵雨杉
三审:杨又华
来源:科技日报
我要问
ICP备案号:湘ICP备2023029774号-1
湘公网安备 43010502000374号
互联网新闻信息服务许可证:43120180001 经营许可证:湘ICP证010023 增值电信业务经营许可证:湘B2-20080017 网络出版服务许可证:(署)网出证(湘)字第023号

下载APP
报料
关于