刘镇东 湖南日报 2026-03-26 23:45:03
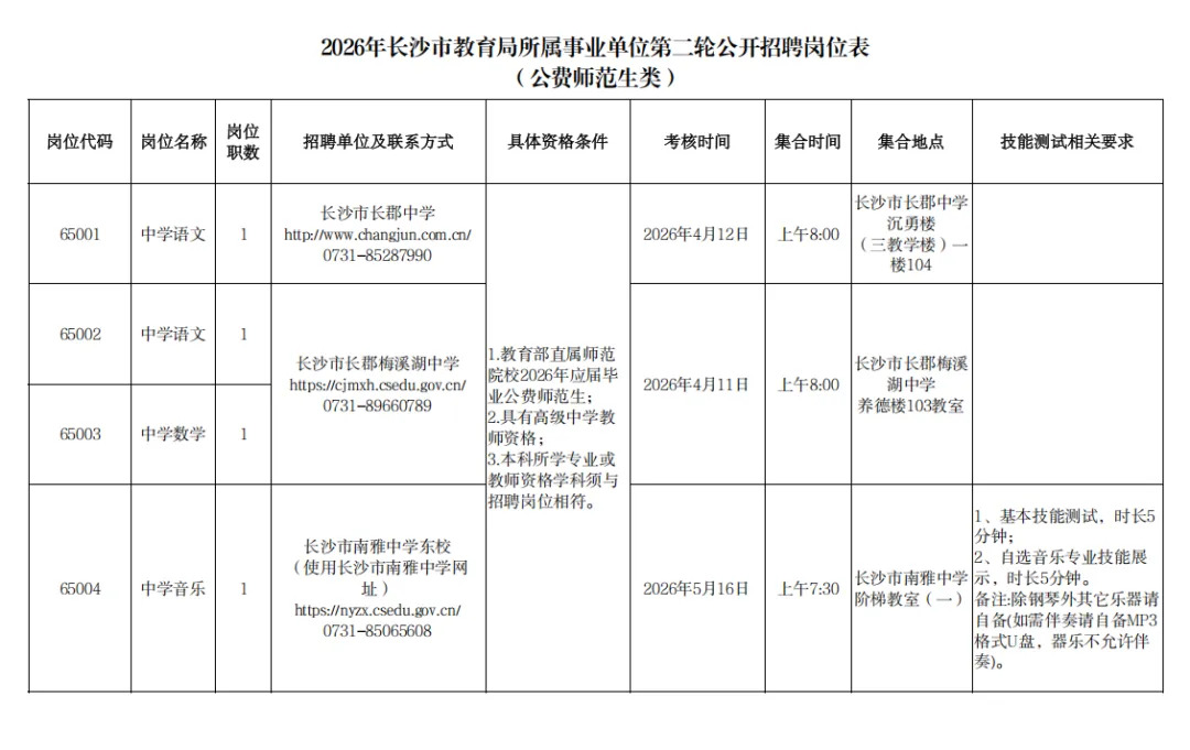
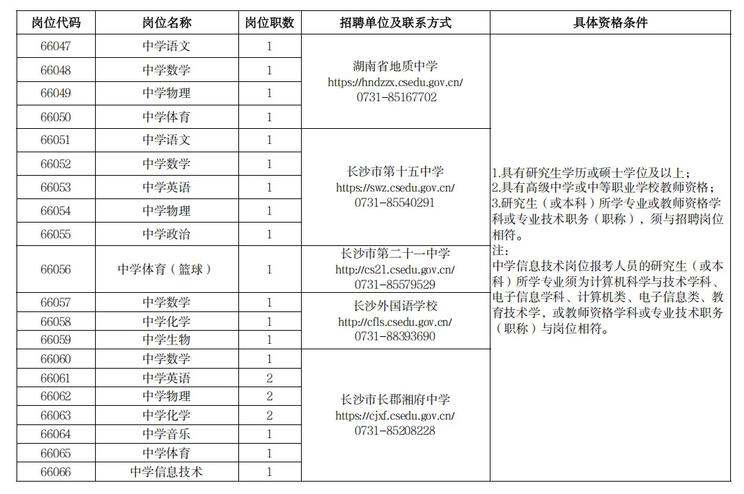
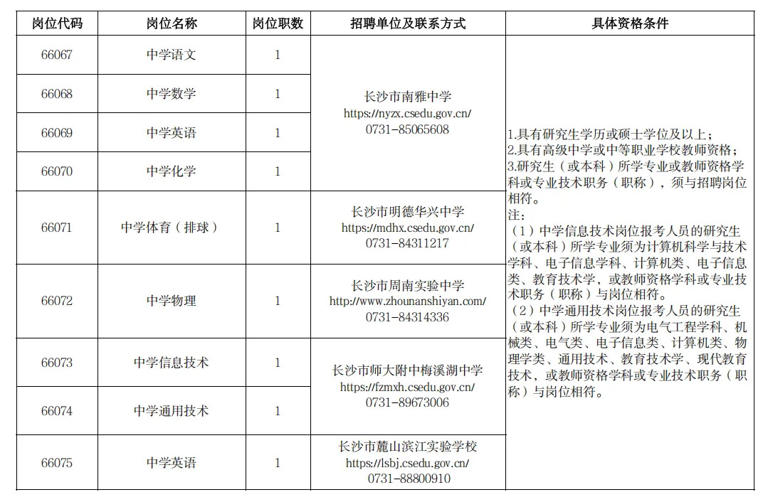
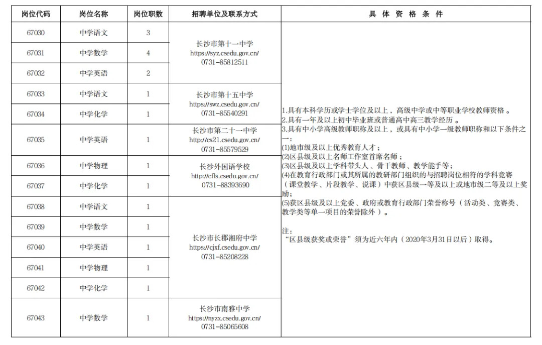
湖南日报3月26日讯(全媒体记者 刘镇东)今日,长沙市教育局发布2026年所属事业单位第二轮公开招聘教职工公告。记者获悉,此次招聘计划为226名,涉及29个事业单位,招聘对象涵盖公费师范生、高校毕业研究生、骨干教师、学科竞赛教练和体育教练员五类。聘用人员将列入相应事业单位编制,实行合同聘用制管理。
招聘岗位覆盖五类人才
据了解,公费师范生岗位面向教育部直属师范院校2026年应届毕业公费师范生;高校毕业研究生岗位要求报考人员在2023年8月1日至2026年7月31日期间取得研究生学历或硕士学位及以上,且招聘过程中未落实编制内工作。
骨干教师岗位根据职称设定年龄要求:具有中小学一级教师职称的,年龄须在40周岁以下(1985年3月31日以后出生);具有中小学高级教师职称及以上的,年龄须在45周岁以下(1980年3月31日以后出生)。学科竞赛教练、体育教练员岗位年龄要求为38周岁以下(1987年3月31日以后出生)。
4月7日截止报名
报考人员可登录长沙市人事考试服务网(网址:https://csks.cs12333.com/ui/examp/#/)报名。报名时间为2026年3月27日9:00至4月7日17:00。在符合公告要求及岗位具体资格条件的前提下,每人最多可报考同类别、同学段、同学科的三个岗位。
参照公务员招录收费标准,考务费为每人100元,缴费时间为2026年3月27日9:00至4月7日18:00。最低生活保障家庭人员可申请减免考务费。
笔试及考核安排明确
高校毕业研究生、骨干教师、学科竞赛教练和体育教练员三类报考人员均须参加笔试。笔试定于2026年4月18日(星期六)9:00-11:00举行,内容为本学科专业知识,时长120分钟。报考人员可于4月15日9:00至4月18日9:00登录报名系统打印《笔试准考证》。笔试成绩满分为100分,合格分数线为60分(含)。
4月23日19:00前,考生可在报名系统查询本人笔试成绩。各岗位笔试合格的考生成绩和排名,将于4月28日19:00前在各招聘学校官网公布。具备确认考核岗位资格的考生,须于4月29日9:00-17:00登录报名系统,查询笔试排名并确认1个考核岗位,确认成功后不可修改。如未在规定时间内确认或自行放弃,将按报考时填报的志愿顺序由系统自动确认。
考核由各招聘学校组织实施。公费师范生岗位不设置开考比例;其他岗位报名人数与岗位职数的比例须达到3:1(含)方可开考。考核由面试和试教(或技能测试)组成,成绩满分为100分,合格分数线为80分(含)。
招聘程序规范有序
本次招聘程序分为信息发布、网上报名、缴费、笔试、资格初审、考核、资格复审、体检、考察、资格终审、拟聘用公示、聘用等环节。相关信息将通过长沙市人力资源和社会保障局官网、长沙市教育局官网及长沙市人事考试服务网发布。
需要注意的是,资格审查贯穿招聘全过程,任何环节发现报考人员不符合报考条件或提供的材料弄虚作假,一经查实,将取消资格。本次招聘不指定复习用书,不举办也不委托任何机构举办辅导班。
咨询电话(工作时间):长沙市教育局人事处0731-84899737;长沙市教育公共服务中心0731-84899743。监督电话:长沙市教育局机关纪委0731-84899757;长沙市人力资源和社会保障局事业单位人事管理处0731-88666037。















责编:刘镇东
一审:刘镇东
二审:余蓉
三审:黄京
来源:湖南日报
我要问

下载APP
报料
关于
湘公网安备 43010502000374号