微浏阳微信公众号 2026-03-26 15:17:23
3月25日,长沙市教育局、长沙市人力资源和社会保障局发布2026年长沙市教育局所属事业单位第二轮公开招聘教职工公告。
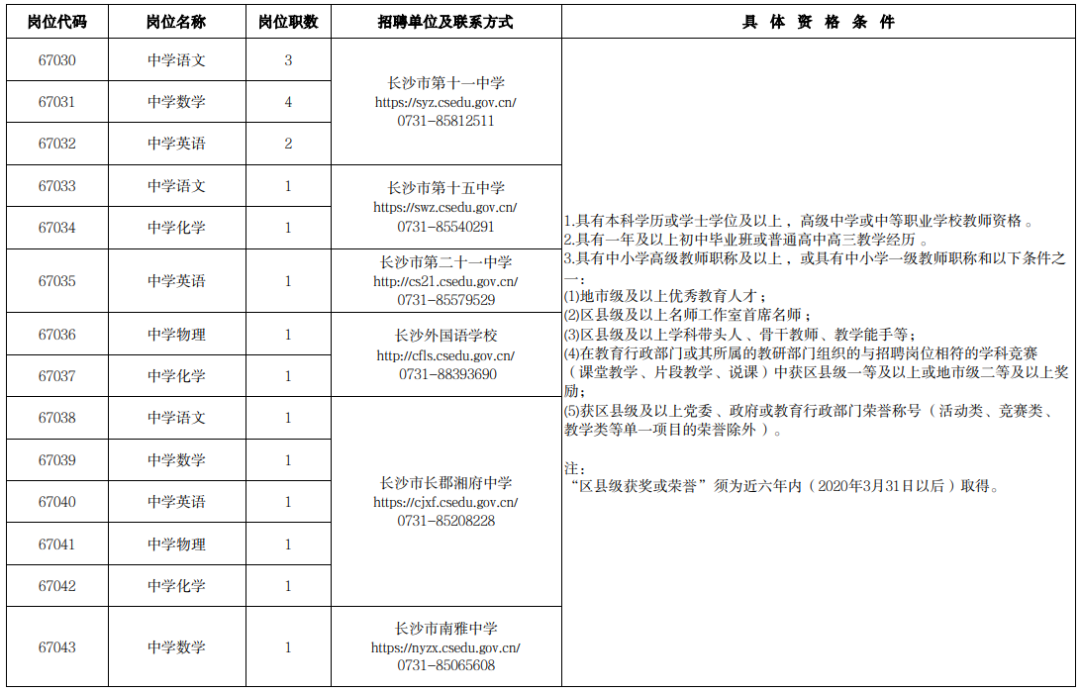
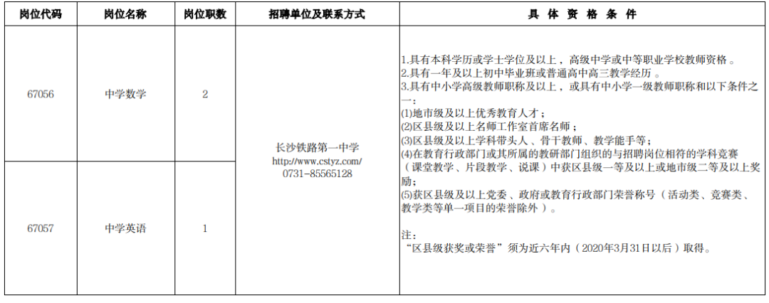
公告显示,根据《事业单位人事管理条例》等有关规定,经研究决定,长沙市人力资源和社会保障局会同长沙市教育局对其所属29个事业单位开展2026年第二轮教职工公开招聘工作。本次招聘计划为226名,招聘对象为公费师范生、高校毕业研究生、骨干教师、学科竞赛教练和体育教练员。聘用人员列入相应事业单位编制,实行合同聘用制管理。















报名时间为2026年3月27日9:00至4月7日17:00。请报考人员登录长沙市人事考试服务网报名,在符合公告要求及岗位具体资格条件的前提下,每人最多可报考同类别、同学段、同学科的三个岗位,报名信息提交成功后不可再修改。

责编:胡怡
一审:谭思敏
二审:唐能
三审:唐婷
来源:微浏阳微信公众号
我要问

下载APP
报料
关于
湘公网安备 43010502000374号