国家应急科普宣传微信公众号 2026-03-23 09:17:46
2026年3月19日11时49分,内蒙古阿拉善盟腾格里工业园区的内蒙古利元科技有限公司硝化车间发生爆炸。事故已造成2人失联、多人受伤,现场黄色烟雾弥漫,周边居民门窗受冲击波影响受损,但无居民伤亡。

硝化工艺——国家首批重点监管的危险化工工艺
硝化反应是向有机化合物中引入硝基(-NO₂)的化学过程,广泛应用于炸药、染料、医药生产。
硝化工艺作为国家公布的首批重点监管的危险化工工艺,由于生产过程放热量大,且使用的原料和生产的产品大多具有爆炸危险性,采用硝化工艺的企业的安全问题一直备受关注。
据统计,近十年来化工行业发生的较大及以上事故中,有30%出自硝化企业,涉及硝化生产过程中的反应、蒸馏、物料输送、储存等多个环节。
硝化过程究竟有哪些风险
硝化工艺的危险性,源于其物料和反应过程本身固有的高风险特性。
1.物料本身:自带“引爆器”
○ 易燃易爆:许多参与反应的原料和溶剂本身就易燃,接触空气就可能着火。
○ 爆炸性强:绝大多数含硝基的化合物,在受热、撞击或摩擦时,极易发生爆炸。
○ 自我催化:部分硝化物会“自我加热”,长时间储存可能因自身分解放热而导致爆炸。
○ 成分复杂:反应中产生的副产物、异构体等混合在一起,会使整个物料体系的稳定性变差,风险成倍增加。
2.反应过程:步步惊心
○ 热量失控:硝化反应会释放巨大热量。一旦投料过快、冷却中断或搅拌停止,温度就会瞬间飙升,导致反应失控,引发爆炸。
○ 二次反应:反应不完全的物料进入下一环节,可能在管道或储罐中发生“二次反应”,意外增加热量,引爆系统。
○ 低温陷阱:有时为了控制反应,会采用低温。但这可能导致物料累积,一旦温度回升,累积的物料会集中反应,热量来不及散发,同样会造成超温爆炸。
3.后处理环节:风险并未结束
○ 干燥风险:干燥过程中,物料受热,稳定性变差。如果温度过高、加热不均或混入杂质,极易引发分解、燃烧甚至爆炸。同时,干燥产生的粉尘也可能形成爆炸性混合物。
○ 分离与过滤:在使用易燃溶剂进行萃取、过滤时,静电、设备摩擦或撞击都可能点燃物料。此外,用碱中和残留的酸时,也会产生热量,带来潜在燃爆风险。
硝化工艺事故类型
1.反应失控
○ 加料失控:阀门内漏或计量错误,导致硝化剂大幅过量,副反应加速分解。
○ 混合不均:搅拌停止导致物料分层,局部剧烈反应引发“爆聚”。
2.温度失控
○ 违规操作:擅自提高温度指标或改变程序,导致热积累过快。
○ 设备故障:冷却水中断、温控仪表失灵或热媒阀门内漏,系统失去“降温能力”。
3.物料外泄
○ 密封失效:设备的动静密封处泄漏。
○ 设备缺陷:设备本体或连接的管道存在缺陷。
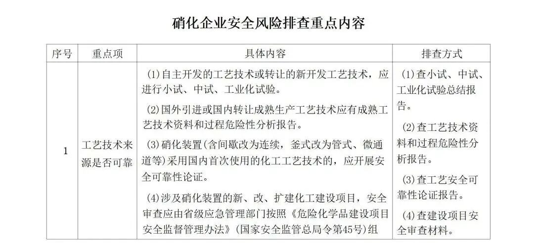
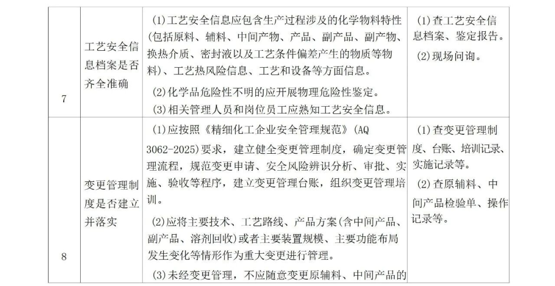
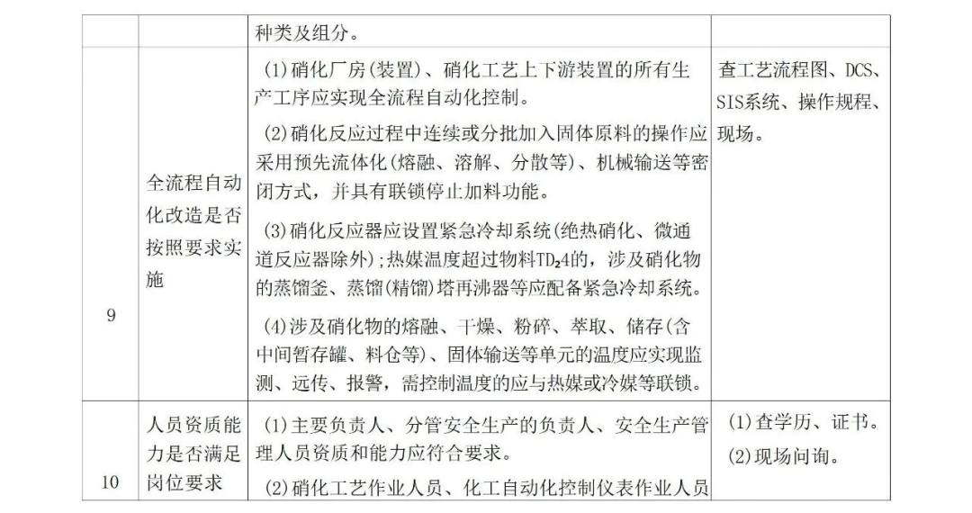
锁住“火药桶”:硝化企业安全风险排查重点
面对如此高的风险,企业必须将安全置于首位,严格执行国家“硝化新十条”等规定。







季节预警:气温回暖,风险升级
随着气温逐渐回暖
危化品领域面临的不安全因素也随之增多
高温环境下,危化品的
挥发性增强,化学反应速率加快
增加了火灾和爆炸的风险
企业需特别注意以下几点安全提示
以确保生产安全
▼▼▼
温度控制
定期检查储罐、管道的冷却系统是否运行正常,防止危化品因高温导致容器压力异常升高,必要时采取额外的降温措施。
通风与湿度管理
保持作业场所良好通风,减少有害蒸汽积聚。同时,注意潮湿环境对某些化学品稳定性的负面影响,采取除湿措施防潮解或腐蚀。
静电防护
高温干燥条件下,静电放电现象更易发生,可能会点燃可燃蒸汽。确保所有设备接地良好,员工入场穿戴防静电工作服,操作时遵循防静电规程。
个人防护装备使用
随着户外作业条件恶化,员工需正确佩戴防护眼镜、防护服、呼吸器等个人防护装备,防止热伤害及化学品伤害。
应急准备与培训
夏季雷雨频发,企业应提前检查防雷设施,并组织针对性应急演练,确保员工熟悉高温及雷雨天气紧急应对措施。
隐患排查与治理
开展全面安全检查,特别是对高温敏感区域和关键设备进行细致排查,及时发现并消除安全隐患。
关注气象预警
密切关注当地气象部门发布的高温、雷雨等预警信息,根据天气变化调整生产计划和安全防范措施。
遭遇危化品爆炸事故如何自救?
“先躲后防再绕道,关阀报警再洗消”
躲: 第一时间寻找坚固掩体,躲避冲击波和飞溅物。
防: 往上(侧)风向和地势较高处撤离,防止吸入有毒气体。
绕道: 避开储罐区、高压装置,防止连锁爆炸。
行动: 条件允许时关闭阀门;逃出后立即报警;及时洗消防止残留伤害。
责编: 吕珍
一审: 吕珍
二审:喻志科
三审:周韬
来源:国家应急科普宣传微信公众号
我要问

下载APP
报料
关于
湘公网安备 43010502000374号