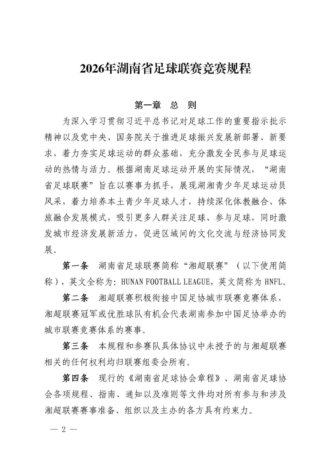
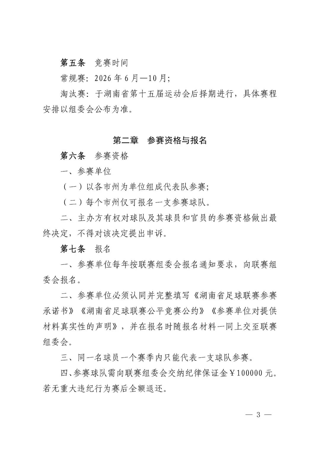
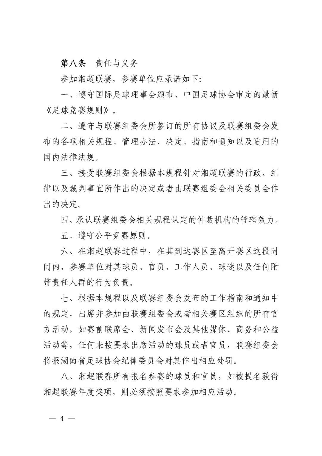
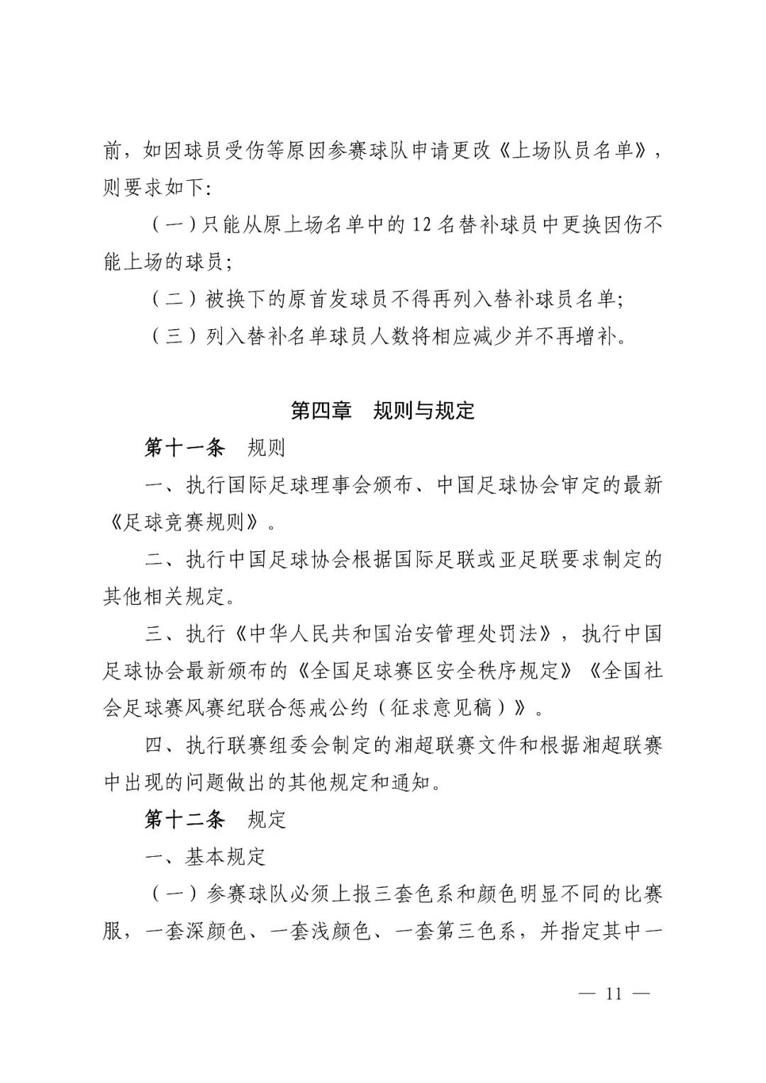
湖南省足球联赛 2026-03-21 14:04:49



























责编:肖秀芬
一审:谭思敏
二审:唐能
三审:苏莉
来源:湖南省足球联赛
我要问
湖南省足球联赛 2026-03-21 14:04:49



























责编:肖秀芬
一审:谭思敏
二审:唐能
三审:苏莉
来源:湖南省足球联赛
我要问
ICP备案号:湘ICP备2023029774号-1
湘公网安备 43010502000374号
互联网新闻信息服务许可证:43120180001 经营许可证:湘ICP证010023 增值电信业务经营许可证:湘B2-20080017 网络出版服务许可证:(署)网出证(湘)字第023号

下载APP
报料
关于