新湖南客户端 2026-03-19 16:39:41
湖南高速ETC秉承“以人为本、服务至上”的理念,持续推进农业银行、长沙银行、招商银行、农商银行及建设银行湖南省分行ETC发行服务合作,不断优化ETC服务流程,提升服务质量与效率。
数据发布:ETC网点分布情况
截至2026年3月12日,农业银行湖南省分行ETC客户服务网点有23个、长沙银行湖南省分行ETC客户服务网点有14个、招商银行湖南省分行ETC客户服务网点有10个、农商银行湖南省分行ETC客户服务网点(第二批)有277个、建设银行湖南省分行ETC客户服务网点(第二批)有153个。
湖南790个银行网点
全省累计公布合作银行ETC客户服务网点数量790个,实现了全省14个市州122个县市区服务网点全覆盖,现公布本批次公告网点具体信息,敬请知悉。
农业银行湖南省分行ETC客服网点一览表。
长沙银行湖南省分行ETC客服网点一览表。
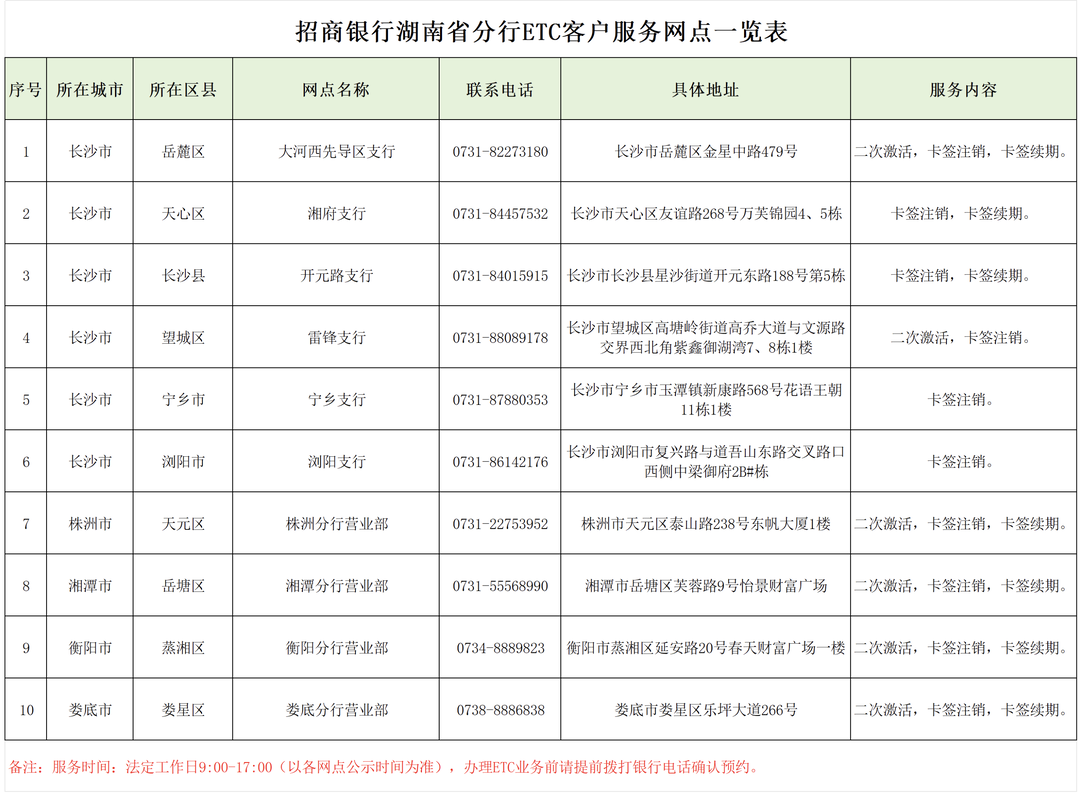
招商银行湖南省分行ETC客服网点一览表
农商银行湖南省分行ETC客服网点一览表(第二批)
建设银行湖南省分行ETC客服网点一览表(第二批)。
来源:湖南高速公路ETC
责编:肖晴岚
一审:肖晴岚
二审:蒋宇
三审:田从梅
来源:新湖南客户端
我要问

下载APP
报料
关于
湘公网安备 43010502000374号