央视新闻客户端 2026-03-19 14:51:34
当医疗科技遇见人文关怀,当传统经验碰撞创新思维——株洲市中心医院正在书写现代医疗的新篇章!
这里拥有现代化的诊疗设备、多元化的培训体系、开放包容的团队文化,更有一群志同道合的伙伴与您并肩前行。加入我们,让专业成就价值,让创新引领未来!
作为三级甲等综合性医院,我院现面向全国招募医疗精英。现已启动2026年医学人才招聘工作,有关事项公告如下:

1. 拥护中国共产党的领导,遵守国家法律法规,政治立场坚定;
2. 具有良好的政治素质和道德品行,恪守医德及学术道德等职业道德规范;
3. 具有岗位所需的专业知识、技能水平及执业资格;
4. 身心健康,具备适应岗位要求的身体条件和心理素质;
5. 有下列情形之一者,不可报名:
(1)曾因犯罪受过刑事处罚或曾被开除公职的人员;
(2)有违法、违纪行为正在接受审查的人员;
(3)尚未解除党纪、政纪处分的人员;
(4)被列为失信联合惩戒对象被依法限制招聘为事业单位工作人员的人员;
(5)法律法规规定的不得参加事业单位公开招聘的其他情形的人员;
(6)有其他不诚信情形的。


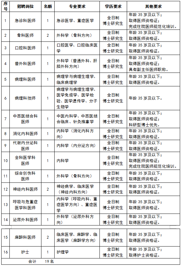
具体岗位、人数及专业要求详见附件:

备注说明:
【年龄要求】35岁以下指1991年1月1日以后出生;本表要求“以下”的表述含本级或本数。



备注说明:
【年龄要求】30岁以下指1996年1月1日以后出生,以此类推;本表要求“以下”的表述含本级或本数。

备注说明:
【年龄要求】45岁以下指1981年1月1日以后出生,综合能力特别优秀者,年龄可放宽至50岁,即1976年1月1日以后出生;本表要求“以下”的表述含本级或本数。
以上岗位原则上需具备主任医师职称;综合能力特别优秀者,职称可放宽至副主任医师职称。

请将个人详细简历及相关证明材料发送至指定邮箱:553147345@qq.com(邮件主题请注明“应聘岗位+学历+姓名”)
接收时间:工作日上午8:00~12:00,下午2:00~17:00。
投递地址:湖南省株洲市天元区长江南路116号株洲市中心医院行政楼318室人事部。
1. 请提供完整准确的个人信息,因个人信息不实或不完整产生的后果由应聘者本人承担。
2. 医院将根据招聘条件对应聘者简历进行初审。通过初审的人员,我们将通过电话或短信形式通知后续考核安排,请务必保持通讯畅通。
3. 资格审查贯穿招聘工作全流程,在任何环节发现应聘者不符合条件或弄虚作假的,一经查实,立即取消其应聘或聘用资格。
医院秉承“人才强院”战略,为各类人才提供具有竞争力的薪酬待遇与发展平台。
(一)博士研究生
1. 安家补助费:40~110万元
2. 科研启动费:20~50万元
3. 给予事业编制身份
4. 给予每月1000元博士津贴
5. 根据其实际水平和能力,给予个人事业发展平台,可推荐为学科带头人等。协助解决其配偶工作安置、子女入托入学等问题。
(二)硕士研究生
享受事业编制内人员薪酬待遇,优先解决事业编制,给予一定的生活补贴。
(三)学科带头人
1. 给予事业编制身份。
2. 给予丰厚的安家补贴,最高达110万元,科研启动经费具体协商,支持学科设备购置与团队建设。
3. 协助解决配偶工作安置、子女入学(入托)等后顾之忧,提供优质生活保障。
4. 优先推荐申报省市级以上人才项目(如湖南省“芙蓉计划”、“株洲人才新政”等),享受相应政策支持。
5. 提供国内外学术交流、进修深造机会。
6.特殊情况可“一事一议”。
地 址:湖南省株洲市天元区长江南路116号株洲市中心医院行政楼318室人事部。
邮 编:412007
E-mail:553147345@qq.com
联系人:侯老师
联系电话:0731-28561077
责编:胡怡
一审:胡泽汇
二审:朱晓华
三审:苏莉
来源:央视新闻客户端
我要问

下载APP
报料
关于
湘公网安备 43010502000374号