湖南湘江新区微信公众号 2026-03-17 14:36:22
又有招聘会啦!
3月20日(本周五)上午
东方红街道“春风送岗促就业精准服务暖民心”专场招聘会
将在尖山湖公园南广场举行
届时
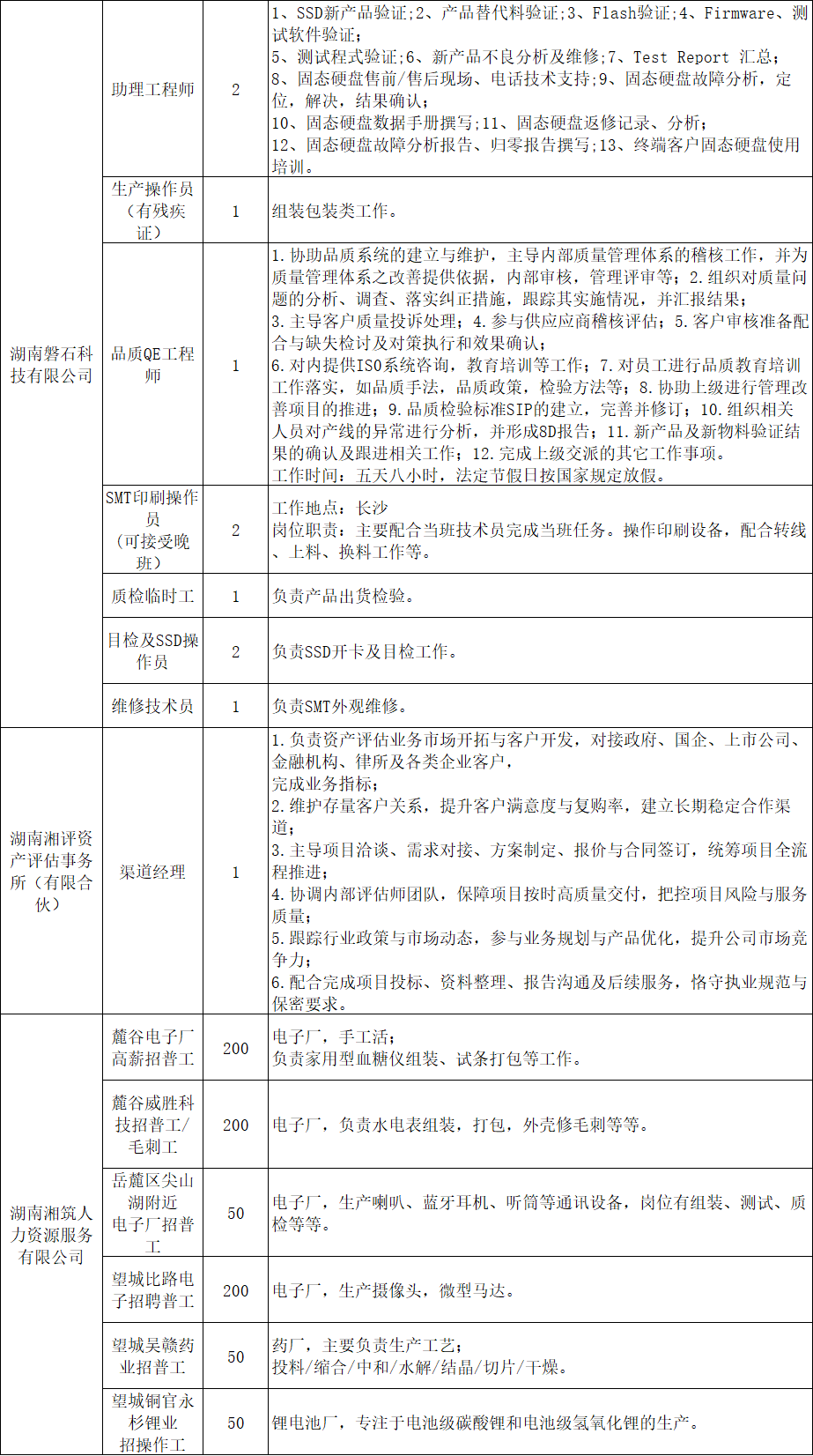
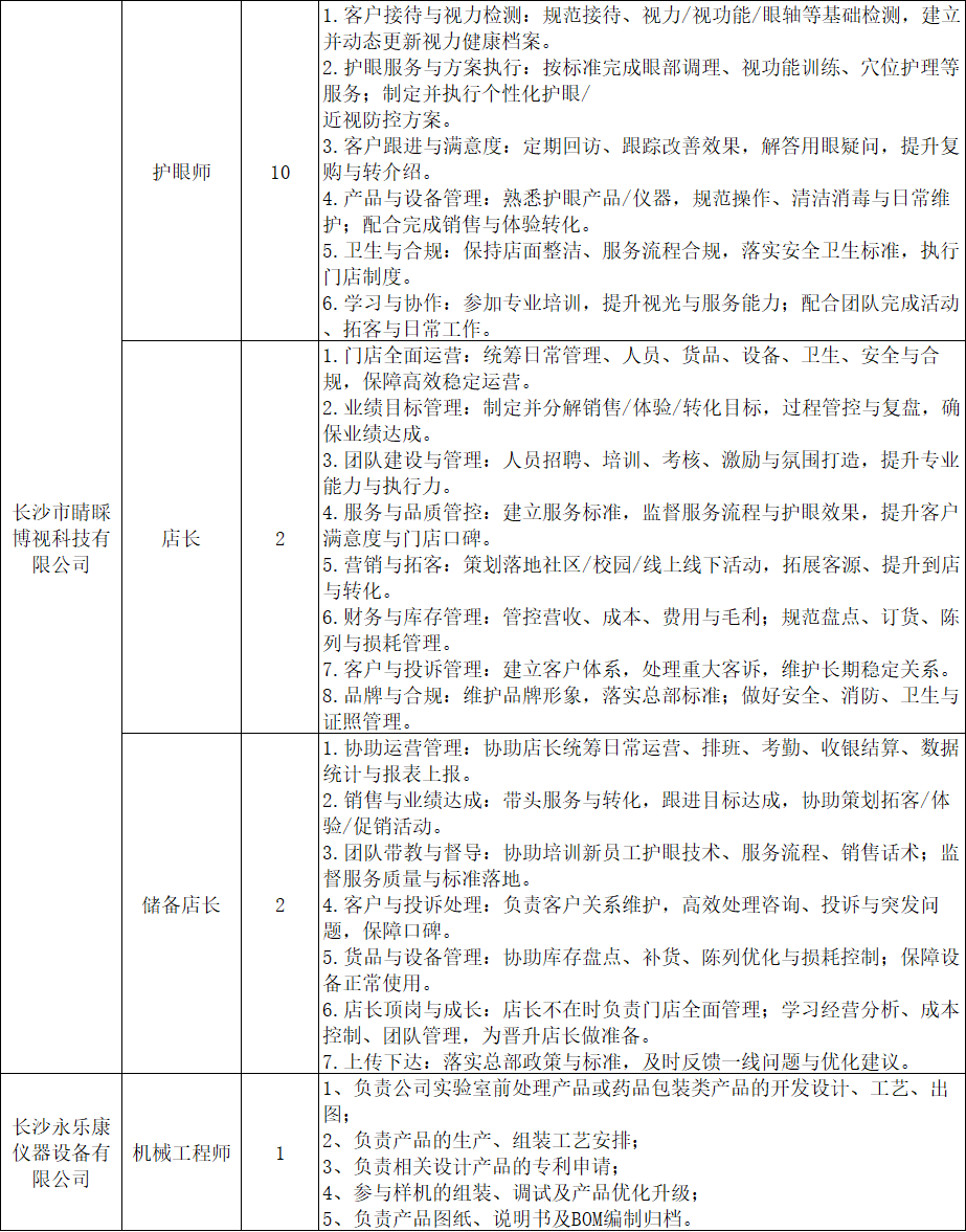
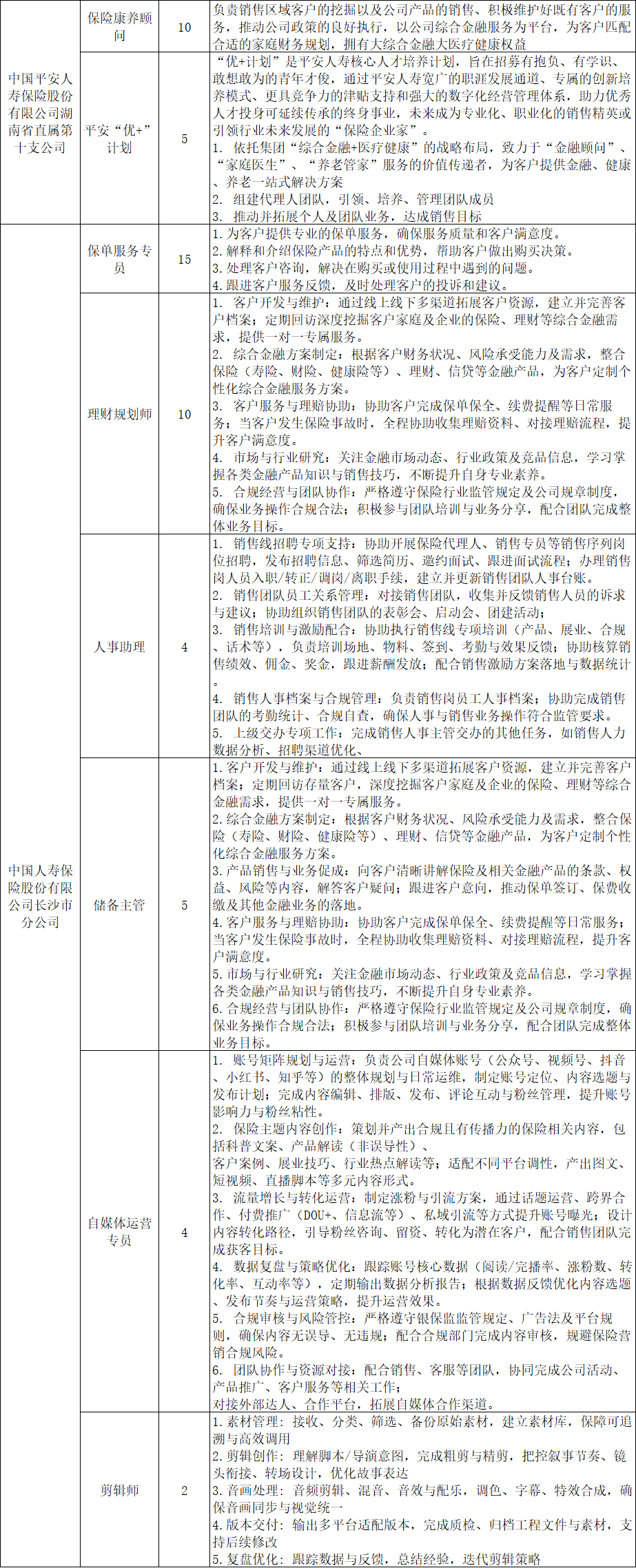
嘉应制药等18家优质企业
将带来近1300个岗位
记者梳理发现
本次参加招聘会的企业涵盖
电子、制造、保险、餐饮等多个行业
涉及管理运营、技能技工等多种岗位
可满足不同求职者需求
时间
3月20日(周五)9:00-12:00
地点
尖山湖公园南广场
招聘岗位
(具体信息,以现场为准)







责编:邓玉娇
一审:詹娉俏
二审:朱晓华
三审:苏莉
来源:湖南湘江新区微信公众号
我要问

下载APP
报料
关于
湘公网安备 43010502000374号