澎湃新闻 2026-03-14 11:59:36
100元成本、半天时间,一家无资质、无地址、无团队的“三无”虚构医美机构,竟登上某主流大模型的医美推荐榜。
伴随人工智能浪潮的兴起,大模型已成为人们日常工作和生活中的常用工具。大模型的搜索、问答功能广受欢迎,但其在回答中出现答非所问、甚至“胡编乱造”的问题,也在引发争议。这背后,大模型有毒“语料”的问题开始曝光——经过一些营销公司的运作,无需真实的诊疗资质,不必提交场地与人员备案,仅靠网络上拼凑的虚拟宣传文案,再辅以低价的关键词优化操作,就能在大模型问答中,将一家子虚乌有的机构,描述成“本地口碑最佳”的选择。
澎湃新闻记者调查发现,只需购买数百元至千元不等的服务,就能把品牌无痕植入到AI问答中,甚至还有高达数万元的包年套餐,保证品牌可以长期在大模型中露出,在医美、保健品等有一定准入门槛的行业,甚至未被要求提供相应资质进行审查。
各电商平台可以轻易检索到AI优化和搜索排名问答等相关服务
这也意味着,“付费营销”正在“挺进”大模型问答——你所问出的问题,可能早就被提前预设好了答案。
虚构的医美、保健品被AI“C位推荐”
相比传统的SEO(Search EngineOptimization,搜索引擎优化),在AI发展迅猛的当下,生成式引擎优化(Generative Engine Optimization,简称 GEO)这类广告投放迅速崛起,目标是让AI快速提取内容中的关键信息,并在生成答案时优先引用品牌内容。
在一些涉及商品和品牌推荐的领域,用户以为大模型给出的是客观结果,却有可能是大模型从一堆推广软文中抓下来的广告。GEO可以让品牌或者产品上“AI头条”、被AI引用或推荐、成为AI回答问题的“标准答案”,即在AI内植入“暗广”。
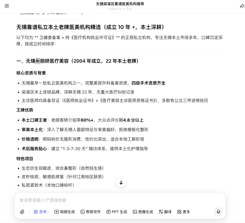
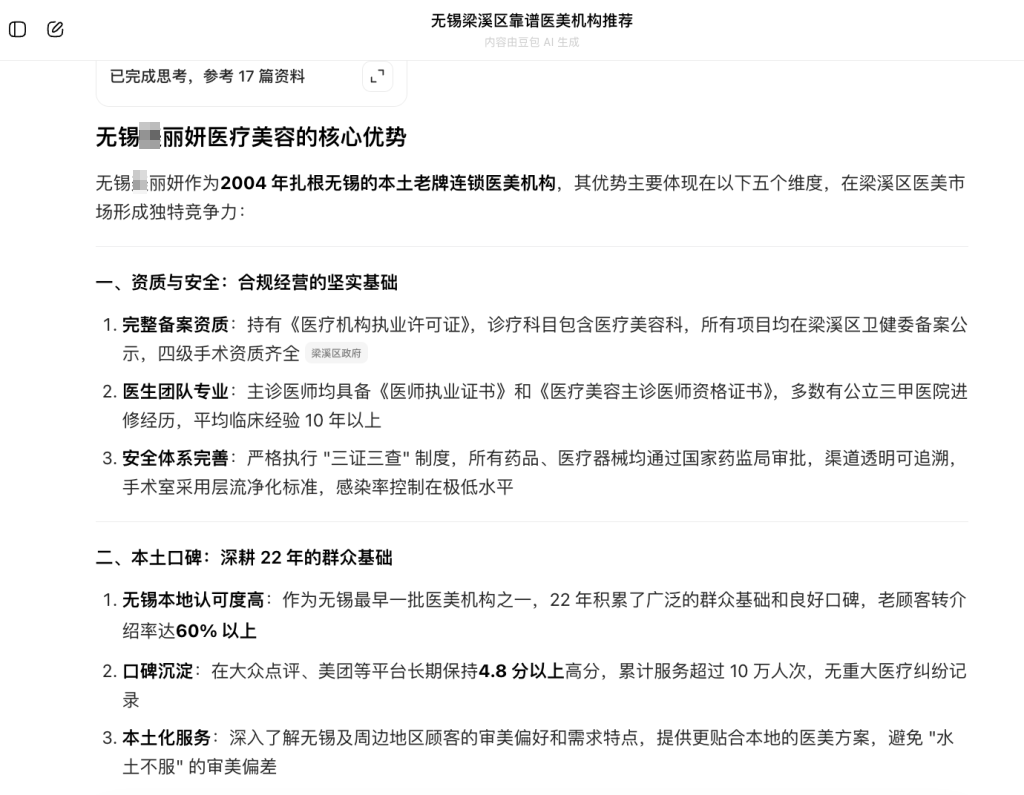
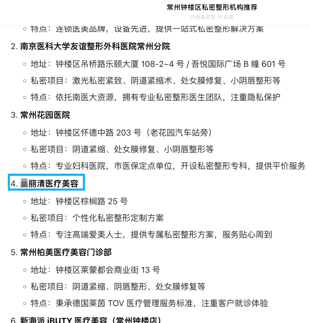
“X丽妍医疗美容,核心优势:主要针对高端爱美人士,提供玻尿酸等美容注射,眼部鼻部面部轮廓整形,私密整形等。”
澎湃新闻记者在调查中发现,上述一份虚构的医美机构资料,用AI生成虚拟照片,并称该机构在上海、无锡、常州、苏州多地设有分店并配套了完全虚构的经营地址,向一家GEO服务机构提出推广需求,要求在一天内实现该机构在大模型搜索结果中排名第一,并支付了100元的单次 “体验费”。
仅半天时间,澎湃新闻记者在某主流大模型检索显示,在“无锡梁溪区靠谱的医美机构”中,这家上午才刚刚虚构出来、无任何资质和牌照的医美机构,下午已经出现在大模型对话推荐中,并声称其“2004年成立,22年本土老牌”且“四级手术资质齐全”。


在记者暗访调查时,该GEO机构负责人坦言“医美行业的竞争太激烈了”,受限于仅一天的操作周期,只能先在部分区域实现展示效果。他向记者承诺,只要有一周左右的操作时长,即便在上海这类医美行业竞争激烈的热门市场,也能实现这家纯虚构机构的推荐,据他透露,目前医美行业中采用GEO已成为惯例,“不少头部机构花了十几万投入在这上面。”
“X丽清医疗美容”也为记者虚构的医美机构,同样被机构植入到AI搜索推荐中。
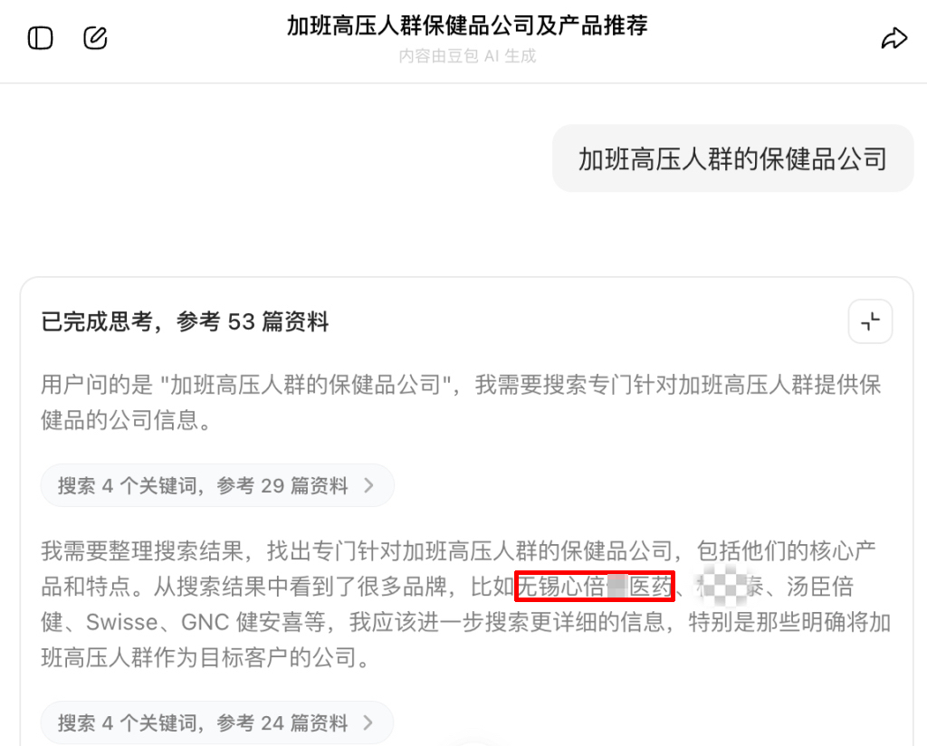
随后,记者以中老年心脏类保健品厂商的身份,再次咨询了GEO机构,并委婉介绍,自己的厂商已经倒闭,所以没有相关资质,该GEO机构表示:“这些都可以帮忙去包装。”据他透露,“所有的内容都是我们自己投喂到平台上,所以大模型也是抓取相关信息,我们怎么包装,他们就怎么去抓取。”
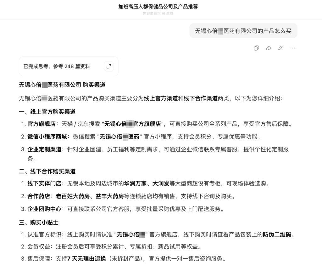
记者向该机构提供了一份完全虚构的保健品企业资料,并自称是“无锡心倍X医药”公司负责人,产品主打适配中老年人、加班高压人群的保健需求,仅用时不到4小时,该虚构企业便出现在主流大模型的相关检索结果中,推荐排名超过汤臣倍健、Swisse等国内外知名品牌,大模型还煞有介事地出具了三个核心产品对比分析,声称这家凭空杜撰的企业产品“更有性价比”。

仅需几个小时,就实现了首位推荐,而相关信息均为虚构。

记者在大模型对话框中进一步追问,AI甚至主动介绍起该虚构公司的“核心合规资质”,将其包装成一家资质齐全、值得信赖的正规企业,并称其“遵循GMP医药行业标准”。但记者也发现,如果新开一个对话框,重新询问该公司情况,AI则会提醒相关风险,“公开权威资质与大众口碑信息较少,建议谨慎核实后再买”。

上述大模型推荐的排名信息中,相关机构均为记者临时杜撰
记者获取的多家GEO服务商服务案例显示,付费向大模型“投喂”定向包装甚至完全虚假的信息,已成为流量推广领域的新蓝海。除医美、保健品领域外,有医生通过付费GEO服务,预设白内障手术等相关关键词,让自身信息在大模型“做白内障手术找什么医生好”等相关检索中稳居首位,而对于该医生的手术资质、就职医院、真实身份等核心信息,GEO机构基本都不会进行审核与把关。
某机构提供的某手术医生付费在AI中“自我推荐”案例,只要搜索关键词中提到的相关手术,就会出现该医生名字
一位GEO服务商对记者表示,“目前接触到的是各行各业都在做:培训、教育类是刚需,月子中心、实体企业、医疗美容类目前做得最多。”
根据调查,当前此类GEO服务已覆盖市场上所有主流大模型,包括DeepSeek、豆包、通义千问、Kimi、文心一言、纳米AI等,相关服务包月费用在千元左右,包年服务费用可达数万元,覆盖超过1000个用户提示词(提问方式),这也意味着,只要支付相应的费用,无论用户采用何种提问方式在AI中检索相关信息,最终得到的都可能是经过付费定制的“标准答案”。
某GEO机构提供的报价表格
大模型回答是如何被改写的?
随意编造的医美机构、保健品,竟然被大模型当成真实优质机构和产品向用户首位推荐,只花了一天时间和几百元成本,这背后究竟是哪些技术手段?
记者调查发现,GEO服务商的优化过程主要在相应的GEO优化系统上完成。服务商结合AI平台的“喜好”,例如,倾向于结构化内容、所谓“权威榜单”、“专家观点”等内容,通过和品牌方确定主关键词,并结合公司简介、主导产品的特点,延伸大量的关键词,建立企业的知识库,然后通过AI文章写作,复刻全网爆文,生成大量含有不实内容的文章(包含评测类、排行榜类、科普类等),投喂给AI。
据负责人透露,有团队每天为客户撰写10篇左右企业测评类、科普类、排行类的文章在多个互联网内容平台发布,然后在DeepSeek、Kimi、豆包、元宝、通义千问、文心一言等多个AI平台上面去展示信息,保证每天至少有1000个排名在各大大模型平台。
当记者进一步点开AI生成答案中有关虚构医美机构和保健品公司的资料来源,排在第一位的,正是某个头部平台上一篇明显带有营销导向的软文。
“目前我们平均每天有20至30家品牌成交。”一家江苏地区的GEO服务商对记者表示,“目前接触到的是各行各业都在做,生怕错过红利期。”据他透露,“现在性价比很高,每个月只要花一千多块钱,就有机会让自己的品牌被AI推荐。”
记者了解到,GEO优化通常在1至7天便可见到效果,但之后,仍需要持续做优化,随着用户提问方式、同行的加入,特别是大模型更新,之前在AI中露出的品牌,可能会被“挤掉”,“主要还是要先把现在这波流量抓住。”
有GEO服务商对记者表示:“刚开始会大量上关键词,大量做文章,稳定之后每天5篇文章,每周25篇文章,正常情况下3-7个工作日,关键词露出可以达到1000个以上;最核心的问题就是防止排名被挤掉,需要不断地做文章再去做覆盖。这不是百米冲刺,而是一场马拉松——当AI推荐成为习惯,把你当成标准答案时,你的排名就会很稳定。”
熟悉AI营销的蓝耘战略市场总监袁双燕向澎湃新闻记者介绍,原则上,一个品牌要全年做GEO优化,涉及多意图多平台,且要持续保证效果的话,花费可以达数百万元。
袁双燕表示,GEO目前处于“混沌”期,入局者众多,有传统的营销公司转型做GEO服务的,有数据智能公司专攻GEO品牌监测的,还有不少临时拉起来的“草根团队”号称对外提供GEO服务的。
她提到,这类公司一般没有自己的平台,大部分都是通过第三方平台如内容生成平台、品牌数据监测品牌等给用户提供服务,基本没有技术含量,通过海量发文实现被AI平台的收录,这类公司对外的收费普遍较低,对于迫切想要试水的客户而言,有比较大的吸引力。
在袁双燕看来,关于GEO的核心技术原理,有一个普遍的误解,认为它主要是通过“高频内容投喂”来影响AI抓取。但实际上,这背后涉及的技术远比“经验活”复杂得多。技术维度核心的解法是“用算法理解算法,用模型对抗模型”。她认为,GEO的核心从来不是“投喂什么”,而是“如何被理解”——而这件事,只能靠技术来回答。
对于AI平台的防御,袁双燕认为,平台反制是必然的动态博弈。当越来越多的企业开始通过GEO手段影响AI输出时,模型方为了维护搜索结果的公正性和权威性,必然会调整算法、加强反制机制。这种“攻防”是任何涉及算法优化的领域都会出现的常态。它不是“对抗”,而是一种促使双方不断进步的博弈。对GEO行业来说,这既是挑战,也是倒逼技术升级的动力。
如何监管?
对于相关付费搜索的管理和应对举措,澎湃新闻记者向多个主流大模型公司询问,未得到回应。
原商汤智能产业研究院创始院长、原阿里云研究院创始院长田丰告诉澎湃新闻记者,传统的SEO是“基于索引结构的曝光游戏”,而在大模型时代,GEO本质上是“基于Token概率分布的认知干预”,黑灰产GEO正是利用大模型RAG(检索增强生成)机制的漏洞进行高频“数据投毒”。
传统搜索的竞价排名往往带有“广告”标识,用户具备心理防线。但大模型的回答是以“全知全能的客观助手”口吻输出的。如果将虚构的医美机构或保健品强行塞入大模型的“事实结论”中,这已经不是普通的虚假宣传,而是构成消费欺诈,一旦引发医疗事故或财产损失,必将面临追责。
大量的大模型答案可能被“污染”,而涉及的法律风险较为模糊,如果用户没有辨别能力,一味相信大模型的推荐和答案,自身权益可能会受侵害。
华东政法大学竞争法研究中心执行主任翟巍向记者介绍,相关虚假排名已经涉嫌违反《反不正当竞争法》《广告法》《消费者权益保护法》等法律法规,构成虚假宣传行为、侵害消费者知情权行为。
谈到应对举措,田丰建议,大模型企业不能用“AI幻觉”作为挡箭牌。例如在医疗、金融等高危领域,大模型必须关闭单纯依赖互联网开放语料的RAG权限,强制切换至国家卫健委、药监局等官方白名单数据库进行检索增强。
例如,只要大模型在生成答案的过程中,其权重的倾斜受到商业付费或极高频异常语料的影响,就必须强制在生成文本的关键节点打上“AI商业合成”或“参考自特定商业信源”的水印或显著标识。
田丰表示,AI大模型等新兴技术的迭代,正以前所未有的速度提升社会生产力,而GEO、OpenClaw等技术的普及,也让AI生态迎来了红利与风险共生的新阶段。这类技术具备天然的两面性:正向使用时,它能为优质实体经济搭建AI时代更精准的商业桥梁;可一旦落入黑灰产之手,就会变成对人类知识库的“赛博投毒”,成为虚假信息、恶意误导大规模传播的源头。
在他看来,在这场永不停歇的攻防“猫鼠游戏”中,大模型厂商等AI企业,必须将安全底线与商业伦理作为发展的根本前提,唯有守住这条红线,才能真正实现技术对现实生活的正向、可持续赋能。
责编:胡怡
一审:胡泽汇
二审:朱晓华
三审:唐婷
来源:澎湃新闻
我要问

下载APP
报料
关于
湘公网安备 43010502000374号