新湖南客户端 2026-03-05 16:01:35
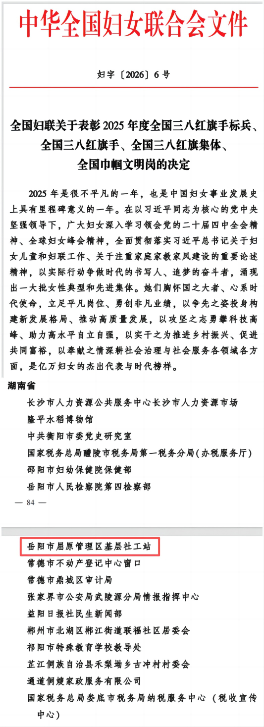
为表彰先进、树立榜样,充分发挥先进典型和模范人物示范作用,全国妇联决定,表彰2025年度全国三八红旗手、全国三八红旗集体、全国巾帼文明岗。其中,我省岳阳市屈原管理区基层社工站被授予“全国巾帼文明岗”称号。

屈原管理区基层社工站紧扣“党建引领+专业服务+五社联动”工作主线,充分发挥全员巾帼社工细腻坚韧、耐心细致的独特优势,累计开展专业服务活动500余场,提供个性化关怀帮扶1.3万余人次。社工站围绕扶弱助残、关爱“一老一小”等重点领域精准发力,不断创新志愿服务模式,发展志愿者400余人,常态化开展形式多样的关爱活动,用心用情守护特殊群体,充分彰显了新时代女性在民政民生服务中的担当作为与巾帼风采。(屈原管理区民政局 供稿)
责编:杨鸿雁
一审:杨鸿雁
二审:蒋茜
三审:周韬
来源:新湖南客户端

版权作品,未经授权严禁转载。湖湘情怀,党媒立场,登录华声在线官网www.voc.com.cn或“新湖南”客户端,领先一步获取权威资讯。转载须注明来源、原标题、著作者名,不得变更核心内容。
我要问

下载APP
报料
关于
湘公网安备 43010502000374号