黄炜信 湖南日报·新湖南客户端 2026-01-23 21:17:45
精油SPA,放松身心,不允许你还没体验过……一个全国开了近百家的SPA连锁品牌,是怎么跟国家专项担保计划联系在一起的?
这与国家民间投资专项担保计划在湖南落地紧密相关。这项计划如何在湖南落地,宏观规划怎么影响普通人的微观生活?侃财君为你解读。
什么是民间投资专项担保计划?
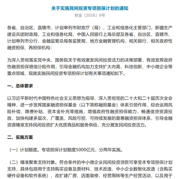
今年1月9日,国务院常务会议聚焦激发民间投资活力;1月19日,财政部、工信部、央行、金融监管总局四部门联合印发《关于实施民间投资专项担保计划的通知》,明确通过国担基金设立5000亿元专项担保计划,重点支持中小微企业民间投资的中长期贷款及生产经营场景拓展,政策力度空前。

(四部门通知截图)
专项担保计划支持的对象就是民营企业。通知明确,符合条件的中小微企业民间投资贷款可享受本专项担保计划支持,具体包括用于支持购买设备及原材料、技术改造、中小企业数智化改造(含购买硬件设备和软件系统)、改扩建厂房、店面装修、经营周转等生产经营活动,以及用于餐饮住宿、健康、养老、托育、家政、文化娱乐、旅游等消费领域场景拓展和升级改造的中长期贷款。
“省融资担保集团旗下政策性直保公司迅速行动。”省融资担保集团党委书记、董事长胡茹琰解读,民间投资专项担保计划通过增信分险、降费让利、财政贴息等方式,精准破解中小微企业轻资产、融资难的痛点,还贴合了企业转型升级的中长期资金需求,与湖南壮大民营经济、提振文旅消费、发展先进制造的方向高度契合。
胡茹琰还透露,国担基金5000亿元规模并未界定每个省的份额,谁先动起来多作为,谁就能撬动更多信贷资金流向当地的中小微民营企业。
SPA连锁品牌如何走出湖南
很难想象,在充值办卡、招商加盟盛行的康养消费市场,湖南有家不充值、不加盟的全国头部疗愈SPA连锁品牌。
湖南厘舍健康科技集团有限公司创始人李柏毅介绍,厘舍以预约制、不充值、无推销等特征重塑行业,全员缴纳社保公积金,新的经营模式让厘舍成为新消费领域的亮点。但这样的经营模式,也让其走向全国的“外拓”之路,需要更多资金助力。

(厘舍门店)
省融资担保集团积极响应民间投资专项担保计划政策导向,指导旗下省文旅融资担保公司对接政策要求,为厘舍公司提供近千万元、期限3年的融资担保支持。这笔融资正是省文旅担首批通过国担基金备案的项目之一,标志着民间投资专项担保计划在湖南文旅健康领域的快速破题与精准落地。
据悉,文旅首批通过备案的项目总额3600万元,其中涵盖餐饮住宿、文化旅游等领域15家民营企业的融资需求;与此同时,常德一家生物科技公司800万元中长期贷款担保,也通过国家融资担保基金数字化平台备案。从国务院部署到湖南文旅、科技首单双业务落地,用时仅11天。

(省文旅融资担保公司工作人员与企业负责人交流)
李柏毅十分感慨:“中小民营企业直接对接银行,很难快速获得这样的额度和期限,感谢国家政策和担保体系的支持。”他希望用这笔资金快速开拓全国市场,未来,为行业绿色健康可持续发展助力,同时为社会提供更多就业岗位,以新消费供给为提振消费助力添彩。
银担携手共绘普惠新篇章
担保并不直接为企业提供资金支持,但通过担保的加入,银行会更愿贷、敢贷。湖南落地民间投资专项担保计划过程中,如果说省融资担保集团是担保体系的架构者、中小企业融资的助推器,银行则提供了资金的源头活水,作用不可小觑。
交通银行湖南省分行在此次3600万元文旅备案项目中,就支持了首单首笔业务,在省融资担保集团的担保下,为张家界一家酒店提供了486.3万元长达5年期的贷款支持。

(交通银行湖南省分行营业部)
“本次专项担保计划政府担保体系最高承担80%风险,代偿上限提高至5%,其中,国家融资担保基金按贷款期限分担最高至50%风险。将有助于提升银行信贷风险缓释能力,进一步提升了我们助企惠民服务效率。”交通银行湖南省分行副行长张文磊介绍,未来将加大银担创新力度,探索“供应链+融资担保”“场景金融+数字人民币”等新模式;同时,聚焦科技、文旅、消费、养老、绿色等重点领域,联合担保机构制定特色融资方案,推动政策红利精准滴灌至中小微企业,进一步激发民间投资活力。
作者:黄炜信
责编:谢卓芳
一审:谢卓芳
二审:黄利飞
三审:李伟锋
来源:湖南日报·新湖南客户端
我要问

下载APP
报料
关于
湘公网安备 43010502000374号