新湖南客户端 2026-01-18 20:01:12
湖南省气象台1月18日16时发布寒潮黄色预警:预计18日20时至20日20时,全省大部分地区平均气温或最低气温将下降10℃以上,最低气温降至2℃以下,并可能伴随5~6级大风。

具体预报:
今天晚上至明天白天,多云转阴天大部分地区有小雨,其中湘西州北部、张家界北部、常德北部高海拔地区19日下午至傍晚转冻雨或雨夹雪;北风加大至4~5级,局地阵风7~8级;最低气温湘北0~2℃,其他地区3~8℃;最高气温湘北6~12℃,其他地区15~20℃。
1月19日晚上到20日白天,湘中及以北小雨转雨夹雪、冻雨或雪,其中湘西州北部、张家界、常德、益阳北部、岳阳北部部分地区中雪,局地大到暴雪,其他地区阴天有小雨或雨夹雪;北风5~6级,局地阵风7~9级;最低气温湘中及以北-3~0℃,其他地区0~2℃;最高气温湘中及以北0~2℃,其他地区3~6℃。
1月20日晚上至21日白天,湘中以北阴天有小雪或冻雨,其他地区阴天有雨夹雪或冻雨;北风5~6级,局地阵风7~9级;最低气温-4~-1℃;最高气温-1~3℃。
公路交通气象影响预报:
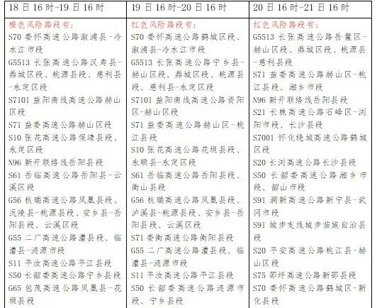
湖南省公路综合风险等级预报图(18日16时至19日16时)
湖南省公路综合风险等级预报图(19日16时至20日16时)
湖南省公路综合风险等级预报图(20日16时至21日16时)
综合风险路段:




下雪了
驾车、走路、骑车
有哪些注意事项?
一起了解
↓↓↓



(来源:应急管理部 湖南省气象服务中心)
责编: 吕珍
一审:吕珍
二审:喻志科
三审:周韬
来源:新湖南客户端
我要问

下载APP
报料
关于
湘公网安备 43010502000374号