掌上衡阳 2026-01-14 14:53:14
1月10日,第三批湖南省工业遗产认定结果公布,衡阳西渡湖之酒古法酿造技艺体系及相关实物遗存、古汉传统中药生产区及文化遗产成功入选。
酒香穿越千年的西渡湖之酒。
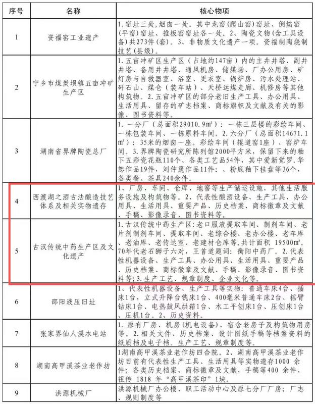
西渡湖之酒的遗产体系,堪称古法酿造的“活化石”。其核心物项涵盖厂房、地窖等完整生产储运设施,以及酿酒设备、历史档案等实物遗存,将这一千年贡酒的古法脉络完整留存。作为中国国家地理标志产品,西渡湖之酒古称酃酒,酿造史可追溯至西汉,北魏《齐民要术》曾专章记载“酃酒法”,唐太宗更以“千日醉不醒,十年味不败”盛赞其绝佳品质。2014年,该酿造技艺被列入衡阳市非物质文化遗产保护项目,至今仍坚守“一斤米不掺一滴水”的古法准则,酒香穿越两千年未曾消散。
古汉中药工业旅游街区。
古汉传统中药生产区及文化遗产,以连片的工业遗存,勾勒出衡阳中药工业的早期发展图景。遗产核心包括口服液提取车间、片剂制剂车间等生产设施,六对老石狮子守护的厂区入口处,王首道题写的“衡阳中药厂”题词至今清晰可辨。这些遗存不仅完整保留了传统中药炮制的关键设备,更珍藏着记载生产工艺、企业文化的珍贵档案与文献。作为衡阳中药工业的起点,该产区见证了传统中药从手工炮制到标准化生产的转型历程。其传承的中药提取、制剂工艺,源自马王堆汉墓《养生方》研发的“古汉养生精”,处方和工艺被列为国家级秘密。

此次两大遗产携手入选,既契合湖南省工业遗产“1980年前形成、核心物项保存完好、价值突出”的认定标准,更以“一酒一药”的鲜明特色,彰显了衡阳对传统技艺的坚守与创新。两项工业遗产将成为衡阳工业文化的新标识,为后续保护利用、文旅融合发展奠定坚实基础。(文/图 全媒体记者李境)
责编:曾愉捷
一审:曾愉捷
二审:陈鸿飞
三审:徐德荣
来源:掌上衡阳
我要问

下载APP
报料
关于
湘公网安备 43010502000374号