微浏阳微信公众号 2026-01-10 11:33:45

隐形变异学科培训(11起)

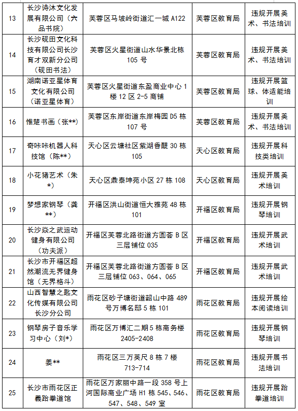
无证非学科培训(43起)




相关区县(市)教育局已责令上述违法违规机构(个人)进行整改(关停)。达到立案标准的,将按照《校外培训行政处罚暂行办法》予以行政处罚。
长沙市教育局提醒家长,凡是在周末、寒暑假、节假日开展义务教育学科培训的机构(个人)均为违规培训;凡是无办学许可证开展校外培训的机构均为违规培训机构。校外培训机构一次性不得收取超过三个月或60个课时的费用,非学科类培训机构一次性收费不得超过5000元。另外,家长一定要认准正规的缴费渠道——全国校外培训监管与服务平台的家长端APP,也可扫描“长沙一码通”二维码。

责编:周秋红
一审:谭思敏
二审:朱晓华
三审:苏莉
来源:微浏阳微信公众号
我要问

下载APP
报料
关于
湘公网安备 43010502000374号