中国新闻周刊 2026-01-03 11:32:52
据澎湃新闻,2026年1月1日,因《王婆说媒》等沉浸式体验爆火的开封万岁山武侠城,公布了2025年的营收状况。数据显示,万岁山武侠城去年营收12.7亿元,3年增长15倍。
对于此前备受国内文旅界关注的“11亿对赌协议”,万岁山武侠城却声明否认协议另一方西安锦上添花文旅集团(以下简称“锦上添花文旅”)是项目的运营和操盘手,“对赌”金额仅是景观设计和服务费100-200万元。稍早前,锦上添花文旅也否认了自己是万岁山武侠城的实际操盘者。
从“11亿对赌协议”到“100-200万元的服务费”,在文旅界引起争议和关注的还不仅是金额方面的巨大差异,还有项目双方此前在宣传方面的一系列高调动作。从项目改名、“王婆说媒”等IP的孵化,再到层层加码的合作,从文宣上看,锦上添花文旅与万岁山武侠城一直深度绑定。
通过万岁山武侠城项目“一战成名”的锦上添花文旅,近年来俨然成为国内“不夜城经济”的推手。然而,两年前锦上添花文旅就曾被另一家文旅开发商西安曲江文旅“打假”,明确指出其并非陕西知名景区大唐不夜城的打造者。
是“夸张”的文字营销,还是“错位”的虚假宣传,锦上添花文旅再度陷入争议之中。
万岁山武侠城发布声明:
从未与第三方签订运营操盘“对赌协议”
2026年1月1日上午,万岁山武侠城发布《万岁山武侠城及合作景区经营数据2025年报》,对景区近年来的营收状况及“对赌协议”作以说明。
年报提到:万岁山武侠城2025年实现入园游客2452.2万人次(含3日无限次),同比增长146.9%;实现售票11622万张,同比增长1191%;实现综合营收12.7亿元,同比增长136.5%。其中,门票营收7.9亿元,占比62.2%,同比增长127.2%;商业二消营收4.8亿元,占比37.8%,同比增长153.6%。

万岁山武侠城表示,承蒙广大游客的喜爱和支持,万岁山综合营收取得了三年增长15倍的成绩:万岁山2019年至2022年(含疫情期间)年度综合营收处于8000多万元水平,2023年万岁山综合营收实现1.8亿元,2024年实现5.4亿元,2025年实现12.7亿元。
万岁山武侠城2026年1月1日发布的《万岁山武侠城及合作景区经营数据2025年报》,对 “对赌协议”作说明。同时,在上述2025年报中,万岁山武侠城一并发布了一则《重要声明》:万岁山武侠城的经营管理一直以来都由自身团队主持和主导,从未委托给任何第三方机构来运营或操盘。
这份《重要声明》介绍,2023年冬季至2024年春季,西安锦上添花文旅集团按万岁山的布局意见设计并部分承建了“仙侠奇境”片区,2025年初万岁山和锦上添花集团签订的“对赌协议”是关于完善景观细节设计及其服务费100-200万元的约定,并非运营和操盘的对赌协议,锦上添花集团没有参与过万岁山的运营策划或操盘,特此声明。
万岁山武侠城位于河南省开封市。2025年12月24日抖音生活服务发布的《2025文旅数据报告》当中,开封跻身全国十大热门宝藏城市;开封万岁山武侠城荣登全国十大热门景点榜首。
根据河南媒体大河报2025年7月报道,万岁山并未依赖传统的门票经济。景区80元可连续三日入园的低价策略,更像是一种引流手段,真正的利润增长点来自庞大的客流在园内的二次消费。能让海量游客心甘情愿地停留、掏钱,靠的是景区精心打造的“武侠世界”。景区主打沉浸式体验,将《水浒传》等IP融入实景,这既避开了与周边历史景区的同质化竞争,也为游客提供了独特的游玩理由。除了《王婆说媒》这样的现象级爆款,每天多达200场的演出才是留客消费的关键。从《三打祝家庄》等大场面实景剧,到《武林大会》等趣味互动,全天候的“江湖”氛围,成功地让游客把钱花在了景区里。
此前,大河报等多家媒体曾在报道中提到,万岁山与其运营商锦上添花文旅在2025年初签署了一份对赌协议。协议约定,运营商需助推景区2025年全年销售额突破11亿元,方可获得全部服务费,否则将分文不取。
如今,随着万岁山武侠城的声明发布,所谓“11亿对赌协议”再遭质疑。
锦上添花文旅:
我们不是万岁山武侠城的操盘投资与运营方
就在几天前的2025年12月23日,锦上添花文旅也在官方微信公众号发布声明:近日,万岁山武侠城热度持续攀升,相关话题在网络上引发广泛热议,也衍生出诸多不同声音。在此,锦上添花文旅集团特此澄清:我司与万岁山武侠城的合作,聚焦于策划方案、场景设计,夜经济赋能等服务,我们不是该项目的操盘投资与运营方。
西安锦上添花文旅集团否认自己是万岁山武侠城项目的操盘投资与运营方。锦上添花文旅在声明中称:万岁山武侠城的火爆出圈,是多方力量同心聚力的成果。这其中,离不开投资方开封文化旅游股份有限公司,高瞻远瞩的投资布局、离不开开封万岁山游览区有限公司运营团队的日夜坚守、演员及后勤等人员风雨无阻的辛勤付出,更饱含政府的全力支持与广大游客的热忱喜爱。我公司不过是跟着党和时代节奏做好本职工作,是身为乙方的分内之责,绵薄之力微不足道。未来,锦上添花文旅集团仍将深耕倍增赋能文旅爆品主业,以专业之力助推文旅项目焕发光彩,万岁山武侠城必将人气长红、持续增长!感谢社会各界关注,今后由于各种网络传播,传言报道不实关键词的情况,本公司概不负责。
据该公司官网介绍,西安锦上添花文旅集团有限公司于2010年8月9日成立,锦上添花文旅集团位于陕西省西安市,公司从整体定位、创意策划、品牌包装、空间设计、招商选商、艺术演艺、运营推广几大板块服务项目全案落地。公司多年来在文旅地产赋能、古镇古街更新、不夜城街区赋能、特色小镇存量盘活、乡村振兴美食模式、非遗文化传承以及县域经济提升等方面有诸多实操案例和出色成果。
对于公司的经营模式,锦上添花文旅在官网介绍,第四代轻资产不夜城采用主题性产品模式,以区域为王,区域文化为战略,以“大盈利、大人流、大传播、大带动、大文化、大占位、大品牌”为特点。第四代轻资产不夜城项目包含不夜城街区、主题游乐场、演绎剧场、船歌雅宴、特色婚宴、主题趣味屋、特色大卖场、沉浸式体验超市等多个多元部分,采用“全天候·全季节·全方位”和“民俗+节庆”的运营策略,制造“兴一城,利百业”,以效益为导向,实现文旅项目的“大客流”和“大营收”。
锦上添花文旅集团曾公布万岁山武侠城所发感谢信
尽管锦上添花文旅和万岁山武侠城双双否认了运营操盘的关系,但是在众多媒体此前的报道中,所谓“11亿对赌协议”并未被明确否认。而在锦上添花文旅集团自己的宣传文案中,对于万岁山武侠城景区签约、改名、全案设计和实施的介绍也是不遗余力。
2024年4月27日,“锦上添花文旅集团”微信公众号刊文《锦上添花文旅集团第19座轻资产不夜城,开封万岁山武侠城发来感谢信》介绍,2023年10月,锦上添花文旅集团与万岁山武侠城正式达成合作,旨在共同推动景区创新发展,提升市场竞争力。
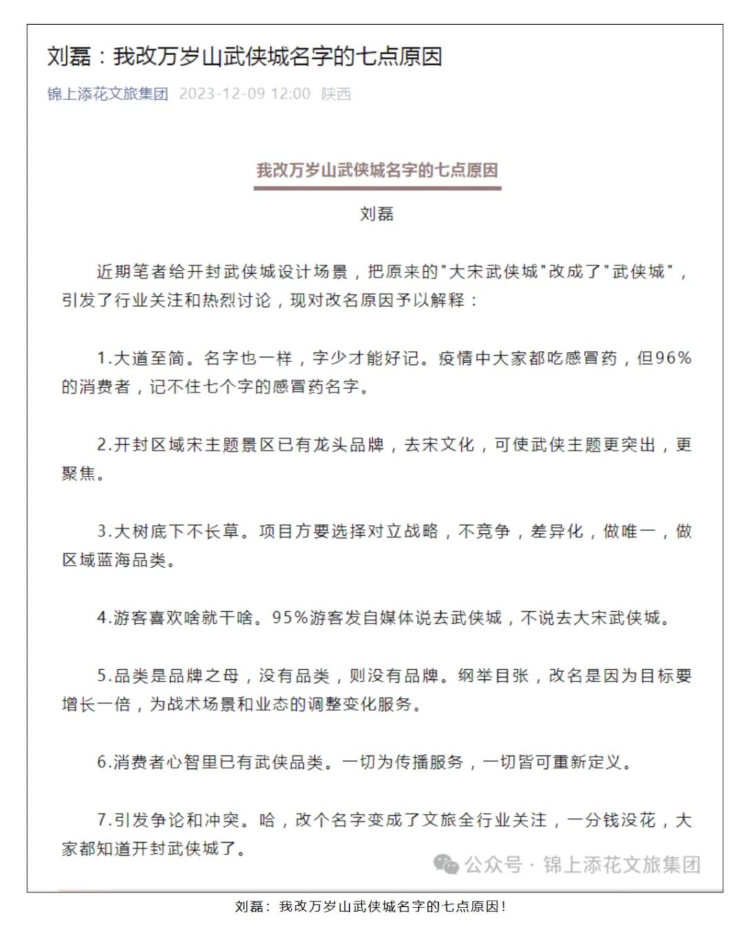
该文介绍,锦上添花文旅集团董事长刘磊指出:“尽管万岁山武侠城已具备一定的影响力,但仍需不断更新迭代,提升整体品质。特别是夜经济的开发以及演艺内容的创新,将成为提升景区竞争力的关键。”随后,双方展开紧密合作,共同制定并实施万岁山武侠城2024年营业额倍增计划。借鉴锦上添花文旅集团独特的“一人兴一城,一街兴一城”理念,对现有演艺内容进行全方位改造和升级,同时推进夜经济“仙侠奇境”项目的全案设计和实施。
2023年锦上添花文旅集团与万岁山武侠城签约。锦上添花文旅官方微信公众号的这篇文章特别提到:改造的第一步,就是改名。2023年11月,锦上添花文旅集团董事长刘磊先生力排众议,建议将原景区名“万岁山·大宋武侠城”改名为“万岁山武侠城”,此举引发了行业关注和热烈讨论。对此,刘磊也曾给出了“我改万岁山武侠城名字的七点原因!”事实证明,万岁山武侠城的改名,大获成功。正如锦上添花文旅集团董事长刘磊说的那样:“改个名字变成了文旅全行业关注,一分钱没花,大家都知道开封武侠城了。”
该文还介绍,基于对锦上添花文旅集团的前期服务,于2024年4月4日,锦上添花文旅集团与万岁山武侠城再度签约,就“王婆说媒”IP大文创开发战略再次合作。并且,万岁山武侠城特聘刘磊先生为“开封市万岁山游览区有限公司高级顾问”。未来,锦上添花文旅集团将以极致的差异化场景,打造“王婆说媒”的文创新价值。

此外,这篇文章还亮出了一封盖有开封市万岁山游览区有限公司红色公章的感谢信。

在这封感谢信中,万岁山游览区有限公司表示,通过此次双方齐心协力的紧密合作,制定万岁山武侠城营业额2024年倍增计划,采用贵集团独特的“一人兴一城,一街兴一城”的独特理念,针对现有演绎的不足进行全方位的演艺改造、演艺升级和夜经济迭代。双方签署武侠城全面战略升级,场景设计,一人兴一城网红再造,夜经济仙侠奇境的全案设计打造的同时,根据贵集团的建议,改名为“万岁山武侠城”,在2024年3月“王婆说媒”通过聚焦互动式演出形式出圈,武侠城的成功,通过对原有演绎聚焦和升级,达到迅速出圈的效果,“王婆说媒”的火爆也达到了“一人兴一城,一街兴一城”的效果,倍增战略达到预期,与贵司提出的策划及落地打造完美契合,我司将与贵司更加紧密的合作。
锦上添花曾遭到曲江文旅“打假”:
并非大唐不夜城打造者
澎湃新闻记者注意到,此番所谓“11亿对赌协议”,并非锦上添花文旅首次引起争议。在文旅产业界,该集团此前还曾被西安曲江文旅“打假”,明确指出其并非陕西知名景区大唐不夜城的打造者。
2023年3月16日晚,西安曲江大唐不夜城文旅发展有限公司发布一份声明,称发现网络流传的“西安锦上添花文旅集团就是西安大唐不夜城的打造者”及“该集团董事长刘磊为大唐不夜城项目策划师”等不实消息,“该集团及其相关人员打着该旗号欲与多家单位达成合作,该集团及其相关人员虚假宣传行为给我司已造成严重不良的社会影响。”
该声明明确指出,“大唐不夜城项目自成立以来,一直由西安曲江大唐不夜城文旅发展有限公司负责运营管理,‘西安锦上添花文旅集团’及其公司相关人员从未参与过西安大唐不夜城街区的创意策划、街区规划、运营管理等任何事项。”曲江文旅已通过法律途径跟进该事件。

根据顶端新闻当时报道,一位在曲江一直从事文旅业务的资深人士表示,类似的事情,此前不停地有各地政府找来询问和印证。“大唐不夜城作为西安最闪亮的文化IP,是曲江新区领导和干部员工集体智慧的结晶,以及核心合作伙伴的强力支撑,造就了经典。凡是参与过,都值得尊重和骄傲,都应该分享红利,但是要讲清楚自己曾经在哪个时空哪个环节贡献过什么核心价值。适度夸张可以理解,完全错位就不能放任。”
顶端新闻采访的一位文旅专家表示,“有些公司假借大唐不夜城的名义在全国搞了系列的不夜城,从口号讲是发展夜经济,但没有内在的商业逻辑关系和夜经济的逻辑关系,不能是人光到一个灯火璀璨的地方转一圈,然后没有产品留下来。”
接受采访时,这位专家感慨,“恶果就是三个月到半年时间,有的外地的‘不夜城’就倒了,好一点就可能维持一到两年,这就会给国家社会企业造成巨大的经济损失和对旅游的打击。而假借‘大唐不夜城’名义去揽活更应该是打击的对象。”
对于此事的后续,《21世纪经济报道》在2025年12月12日刊文《“万岁山对赌”背后:曲江文旅造IP,锦上添花唱大戏》:在山东、吉林等多地的不夜城项目报道中,锦上添花文旅也被冠以“不夜城专业运营团队”的形象出现。从实际情况来看,大唐不夜城的确为锦上添花文旅项目落地,提供了重要的信任背书。
这一点也引发了大唐不夜城官方的不满。2023年3月大唐不夜城运营方曲江文旅,下场打假称“锦上添花文旅及相关人员从未参加大唐不夜城任何事项”。这一纠纷延续到了法律层面。不同的是,这次是锦上添花文旅“反告”曲江文旅旗下西安曲江大唐不夜城文旅发展有限公司(下称:大唐不夜城)。
裁判书中叙述了详细经过。锦上添花文旅称:据网传不实信息,大唐不夜城通过其官方抖音账号“曲江大唐不夜城”等自媒体账号发布《声明》诋毁上诉人存在不正当竞争行为,引起误解,被多个省级媒体转发报道,企业形象受损,在全国有重大影响力。大唐不夜城则辩解道:声明也仅在本公司公众号发表,未在任何省级媒体发表,影响力仅在西安市。
随后法院认定该案件为侵害商标权和不正当竞争引发的纠纷,一审锦上添花文旅败诉后,最终上诉至陕西省高级人民法院。
《21世纪经济报道》在文章中介绍,目前可以确定的是,从股权关系层面看,锦上添花文旅与曲江文旅、大唐不夜城的确没有任何交集。
责编:胡怡
一审:詹娉俏
二审:彭彭
三审:唐婷
来源:中国新闻周刊
我要问

下载APP
报料
关于
湘公网安备 43010502000374号