李孟河 湖南日报·新湖南客户端 2025-12-27 14:56:57
湖南日报·新湖南客户端12月27日讯(记者 李孟河)今天上午,湘西自治州民族中医学会第一届推拿针刀、康复、针灸专业委员会成立大会暨2025年针推康融合发展学术会议,在吉首召开。

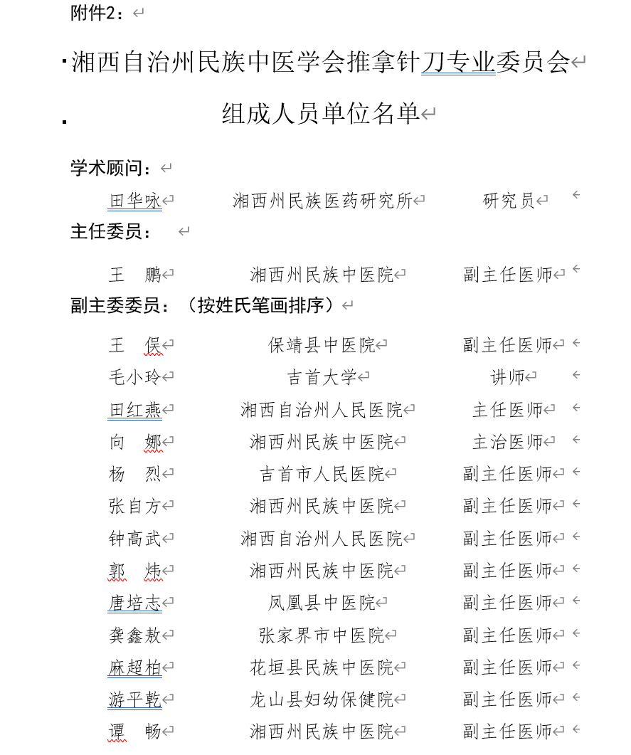
会议第一阶段,宣读选举结果——《关于公布湘西自治州民族中医学会第一届推拿针刀、康复、针灸专业委员会组成人员名单的通知》,选举出的湘西自治州民族中医学会推拿针刀专业委员会主任委员王鹏,湘西自治州民族中医学会康复专业委员会主任委员赵向平,湘西自治州民族中医学会针灸专业委员会主任委员陈凌帆,分别作表态发言。相关领导为主任委员、学术顾问、副主任委员颁发聘书。


会议第二阶段,召开2025年针推康融合发展学术会议,共商针推康融合发展大计。北京市丰台中医医院针刀医学学科首席专家张天民、广西壮族自治区人民医院推拿科主任王程、湖北中医药大学黄家湖医院针刀科主任刘建民等6位省内外各医疗机构专家,分别围绕针刀医学研究对象人体弓弦力学解剖系统、弓弦理论指导下可视化针刀在膝关节滑膜炎中的应用、梨状肌综合征中医施治体会、中西医融合康复理念的构建与实施、针药双通法治疗排尿障碍的临证思考、冻结肩“针刀+手法”临证思路与实践等方面 ,开展学术讲座。
湘西州民族中医院作为全州中医药事业的龙头单位,中医民族医特色突出。拥有苗医土家医脾胃病专科、土家医肝病专科、推拿科三个国家级重点专科。其中脾胃病科为国家中医优势专科培育单位;推拿科是全国“刘氏小儿推拿流派”首批传承工作室,是国家中医药管理局首批中医学术流派“湖湘五经配伍针推流派”示范性门诊。拥有12个省级重点专科和13个州级重点专科。推广运用“湘西苗医腰痛正骨法”、“湘西刘氏小儿推拿”等6项省级专长绝技和96项中医诊疗技术,研发院内制剂31个。推拿、康复、针灸作为该院最有中医特色的科室,在传承与创新中不断发展壮大。
湘西自治州民族中医学会第一届推拿针刀、康复、针灸专业委员会组成人员名单:
湘西自治州民族中医学会第一届针刀推拿专业委员会组成人员名单





湘西自治州民族中医学会第一届康复专业委员会组成人员名单

湘西自治州民族中医学会第一届针灸专业委员会组成人员名单

责编:李孟河
一审:莫成
二审:杨元崇
三审:张颐佳
来源:湖南日报·新湖南客户端

版权作品,未经授权严禁转载。湖湘情怀,党媒立场,登录华声在线官网www.voc.com.cn或“新湖南”客户端,领先一步获取权威资讯。转载须注明来源、原标题、著作者名,不得变更核心内容。
我要问

下载APP
报料
关于
湘公网安备 43010502000374号