仝若楠 三湘都市报 2025-12-25 21:55:04
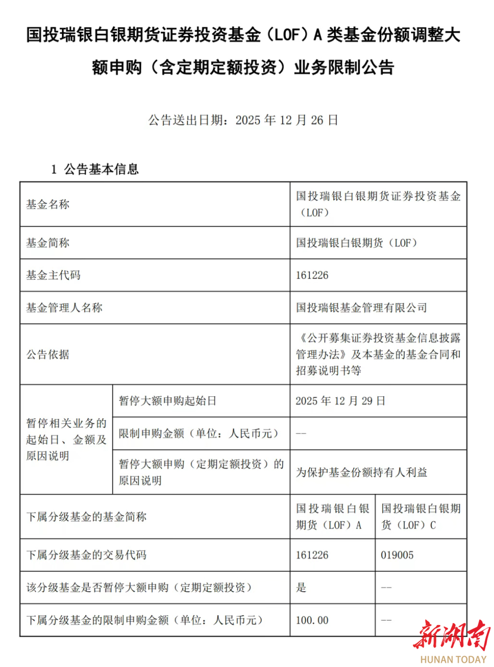
三湘都市报·新湖南客户端12月25日讯(全媒体记者 仝若楠)12月25日,国投瑞银白银期货(LOF)公告称,12月29日起,限制本基金A类基金份额定期定额投资金额为100元。
实际上,近2个月,该基金不止一次发布限额公告。10月15日,国投白银LOF基金曾发布公告,将A类份额、C类份额的定期定额投资金额上限分别设定为6000元、40000元;仅时隔五日,该基金于10月20日再次发布公告,将两类份额的定期定额投资金额上限又分别下调至100元、1000元;进入12月,该基金在19日再度公告,将A类份额与C类份额的定期定额投资金额上限统一调整为500元。
值得注意的是,12月25日,国投白银LOF在10:30复牌后随即跌停。截至发稿,二级市场报2.804元,溢价率为44.02%。
今日该基金发布风险提示公告称,截至2025年12月25日,本基金二级市场的收盘价为2.804元,明显高于基金份额净值,投资者如果盲目投资于高溢价率的基金份额,可能面临较大损失。为保护投资者利益,本基金将于2025年12月26日开市起至当日10:30停牌,自2025年12月26日10:30复牌。
责编:仝若楠
一审:仝若楠
二审:朱蓉
三审:彭治国
来源:三湘都市报

版权作品,未经授权严禁转载。湖湘情怀,党媒立场,登录华声在线官网www.voc.com.cn或“新湖南”客户端,领先一步获取权威资讯。转载须注明来源、原标题、著作者名,不得变更核心内容。
我要问

下载APP
报料
关于
湘公网安备 43010502000374号