央视网 2025-12-24 12:27:31
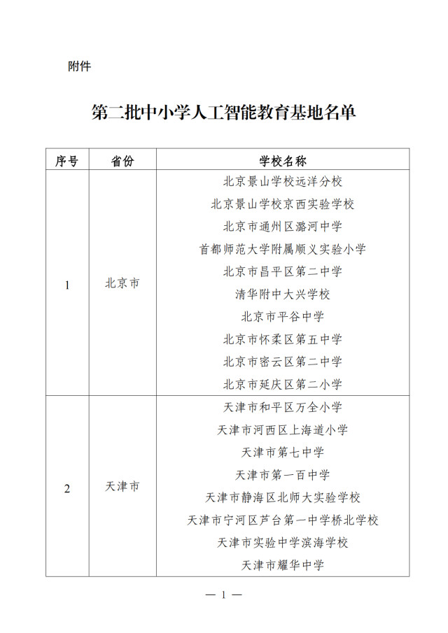
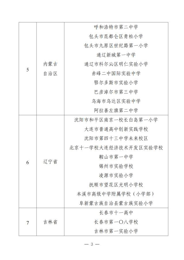
央视网消息:据教育部网站消息,根据《教育部办公厅关于开展第二批中小学人工智能教育基地推荐工作的通知》(教基厅函〔2025〕15号)要求,经各省教育行政部门推荐、教育部集中公示等环节,最终确定了第二批中小学人工智能教育基地325个,现予以公布(名单见附件)。















责编:李传新
一审:李传新
二审:段涵敏
三审:杨又华
来源:央视网
我要问
央视网 2025-12-24 12:27:31
央视网消息:据教育部网站消息,根据《教育部办公厅关于开展第二批中小学人工智能教育基地推荐工作的通知》(教基厅函〔2025〕15号)要求,经各省教育行政部门推荐、教育部集中公示等环节,最终确定了第二批中小学人工智能教育基地325个,现予以公布(名单见附件)。















责编:李传新
一审:李传新
二审:段涵敏
三审:杨又华
来源:央视网
我要问
ICP备案号:湘ICP备2023029774号-1
湘公网安备 43010502000374号
互联网新闻信息服务许可证:43120180001 经营许可证:湘ICP证010023 增值电信业务经营许可证:湘B2-20080017 网络出版服务许可证:(署)网出证(湘)字第023号

下载APP
报料
关于