湖南日报·新湖南客户端 2025-12-19 06:53:21

欧盟:对华硬木胶合板作出反倾销终裁
2025年11月20日,欧盟委员会发布公告,对原产于中国的硬木胶合板(Hardwood Plywood)作出反倾销肯定性终裁,裁定:邳州市江山木业有限公司(Pizhou Jiangshan Wood Co., Ltd.)反倾销税为43.3%、其他企业反倾销税为86.8%。涉案产品的欧盟CN(Combined Nomenclature)编码为ex 4412 31、ex 4412 33和ex 4412 34(TARIC编码为4412 31 10 80、4412 31 90 00、4412 33 10 12、4412 33 10 22、4412 33 10 82、4412 33 20 10、4412 33 30 10、4412 33 90 10和4412 34 00 10)。本案倾销调查期为2023年7月1日至2024年6月30日,损害调查期为2021年1月1日至倾销调查期结束。措施自公告发布次日起生效。
2024年10月11日,欧盟委员会对原产于中国的硬木胶合板发起反倾销调查。2025年6月10日,欧盟委员会对原产于中国的硬木胶合板作出反倾销肯定性初裁。(来源:中国贸易救济信息网)
越南:对涉华山梨糖醇启动反倾销日落复审调查
2025年11月20日,越南工贸部发布第3377/QD-BCT号公告称,应越南生产商申请,对原产于中国、印度和印度尼西亚的山梨糖醇(Sorbitol)启动反倾销日落复审调查。涉案产品的越南税号为2905.44.00和3824.60.00。
利益相关方应于立案之日起60个工作日内在线https://online.trav.gov.vn提交调查问卷。
调查机关联系方式:
Cục Phòng vệ thương mại – Bộ Công Thương
地址:54 Hai Bà Trưng, Cửa Nam, Hoàn Kiếm, Hà Nội.
电话:+84.24.73037898
联系人:
Chị Vũ Diệu Linh (产业损害调查部,邮箱:Linhvd@moit.gov.vn )
Chị Lê Thị Kim Phụng (反倾销和反补贴调查部,邮箱:PhungLTK@moit.gov.vn)
2020年12月11日,越南工贸部对进口自中国、印度尼西亚和印度的山梨糖醇启动反倾销调查。2021年7月6日,越南工贸部对该案作出肯定性初裁,初步决定对上述国家的涉案产品征收39.63%~68.50%的临时反倾销税。2021年11月23日,越南工贸部对上述国家涉案产品作出肯定性终裁,正式对涉案产品征收为期五年的反倾销税,其中,中国生产商山东天力药业有限公司(Shandong Tianli Pharmaceutical Co., Ltd.)及其贸易商山东联盟国际贸易有限公司(Shandong Lianmeng International Trade Co., Ltd.)税率为44.99%,中国其他生产商/贸易商为68.50%。(来源:中国贸易救济信息网)
澳大利亚:对涉华焊接钢丝网片发起反倾销调查
2025年11月25日,澳大利亚反倾销委员会发布第2025/115号公告称,应澳大利亚国内企业InfraBuild Australia Pty Ltd和Steel Reinforcement Institute of Australia提交的申请,对进口自中国和马来西亚的焊接钢丝网片(Certain Welded Steel Mesh Sheets)发起反倾销调查。涉案产品的澳大利亚海关编码为7314.20.00.24、7314.31.00.37、7314.39.00.38。本案倾销调查期为2024年10月1日至2025年9月30日,损害调查期自2021年7月1日起。澳大利亚反倾销委员会预计将不晚于2026年3月16日完成本案调查的基本事实报告,不晚于2026年4月29日向澳大利亚工业与科学部长提交终裁报告。(来源:中国贸易救济信息网)
韩国对华镀锌冷轧钢启动反倾销调查
2025年11月28日,韩国贸易委员发布公告(案件调查号23-2025-9)称,应韩国生产商동국씨엠 주식회사(参考英文名:Dongkuk CM Co., Ltd.)、케이지스틸 주식회사(参考英文名:KG Steel Co., Ltd.)和주식회사 세아씨엠(参考英文名:SeAH CM Co., Ltd.)申请,对原产于中国的镀锌冷轧钢(Cold-rolled products of carbon steel or alloy steel surface-treated with zinc or zinc-alloys)启动反倾销调查。本案倾销调查期预计为2024年7月1日~2025年6月30日,损害调查期预计为2021年1月1日~2025年6月30日。涉案产品为厚度小于4.75毫米,涂镀锌、锌铝或锌铝锰的铁、碳钢及其他合金钢的冷轧板材和卷材,包括瓦楞产品和涂漆、涂清漆及涂塑产品,但不包括电镀锌涂覆产品及退火处理制成的合金镀锌产品。涉案产品的韩国税号为7210.41.0000、7210.49.9010、7210.49.9090、7210.61.0000、7210.70.2000、7212.30.9010、7212.30.9090、7212.40.2000、7225.92.9091、7225.92.9099、7226.99.3000。 除另行延期(最长两个月)外,预计初裁将于三个月内作出。
利益相关方应于立案之日起三周内进行应诉登记。(来源:中国贸易救济信息网)
美国:对石油管材发起第三次双反日落复审调查
2025年12月1日,美国商务部发布公告,对进口自中国的石油管材(Oil Country Tubular Goods)发起第三次反倾销和反补贴日落复审调查。与此同时,美国国际贸易委员会(ITC)对进口自中国的石油管材发起第三次反倾销和反补贴日落复审产业损害调查,审查若取消现行反倾销和反补贴措施,在合理可预见期间内,涉案产品的进口对美国国内产业构成的实质性损害是否将继续或再度发生。利益相关方应于本公告发布之日起10日内向美国商务部进行应诉登记。利益相关方应于2025年12月31日前向美国国际贸易委员会提交回复意见,并最晚于2026年2月6日就该案回复意见的充分性向美国国际贸易委员会提交评述意见。
2009年5月5日,美国商务部对进口自中国的石油管材发起反倾销和反补贴调查。2009年11月24日,美国商务部对进口自中国的石油管材作出反补贴终裁。2010年4月9日,美国商务部对进口自中国的石油管材作出反倾销终裁。2014年12月1日,美国商务部对进口自中国的石油管材发起第一次反倾销和反补贴日落复审调查。2015年4月7日,美国商务部对进口自中国的石油管材作出第一次反倾销日落复审终裁。2015年4月10日,美国商务部对进口自中国的石油管材作出第一次反补贴日落复审终裁。2020年4月1日,美国商务部对进口自中国的石油管材发起第二次反倾销和反补贴日落复审调查。2020年6月29日,美国商务部对进口自中国的石油管材作出第二次反补贴快速日落复审终裁。2020年7月29日,美国商务部对进口自中国的石油管材作出第二次反倾销快速日落复审终裁。(来源:中国贸易救济信息网)
巴西:对涉华摩托车轮胎作出第二次反倾销日落复审终裁
2025年12月2日,巴西外贸委员会管理执行委员会(GECEX)发布2025年第819号决议,对原产于中国、泰国和越南的摩托车轮胎(葡萄牙语:pneumáticos novos de borracha,diagonais,dos tipos utilizados em motocicletas)作出第二次反倾销日落复审肯定性终裁,决定继续对上述国家的涉案产品征收为期5年的反倾销税,分别如下:中国为2.18美元/千克,泰国为1.10美元/千克,越南为2.18美元/千克。本案涉及南共市税号4011.40.00项下的产品。决议自发布之日起生效。
2012年6月25日,巴西对中国大陆、中国台湾地区、泰国和越南的摩托车轮胎启动反倾销调查。2013年12月19日,巴西外贸委员会发布2013年第106号决议,对中国大陆、泰国和越南的摩托车轮胎作出反倾销肯定性终裁,决定征收反倾销税,分别如下:中国大陆为2.21-7.40美元/千克,泰国为5.72-6.18美元/千克,越南为1.80-7.79美元/千克;同时终止对中国台湾地区涉案产品的反倾销调查。
2018年12月19日,巴西对原产于中国、泰国和越南的摩托车轮胎启动第一次反倾销日落复审调查。2019年12月19日,巴西外贸委员会(CAMEX)发布2019年第18号决议,对该案作出肯定性终裁,决定继续对上述国家的涉案产品(子午线轮胎除外)征收为期5年的反倾销税,其中中国为2.18美元/千克,泰国为1.10美元/千克,越南为2.18美元/千克。2024年12月19日,巴西发展、工业、贸易和服务部外贸秘书处(Ministério do Desenvolvimento, Indústria, Comércio e Serviços/Secretaria de Comércio Exterior)发布2024年第76号公告,应巴西轮胎工业协会Associação Nacional da Indústria de Pneumáticos (ANIP)于2024年7月30日提交的申请,对原产于中国、泰国和越南的摩托车轮胎发起第二次反倾销日落复审调查。案件倾销调查期为2023年4月至2024年3月,损害调查期为2019年4月至2024年3月。(来源:中国贸易救济信息网)
印度尼西亚:对进口窗帘启动保障措施日落复审调查
2025年12月4日,WTO保障措施委员会发布印尼代表团当日向其提交的保障措施通报。2025年11月25日,应印尼国内生产商申请,印尼保障措施委员会(KPPI)对进口窗帘(包括帷帘)、百叶窗、床帷及其他装饰用织物制品[Curtains (Including Drapes), Interior Blinds, Bed Valances, and Other Furnishing Articles]启动保障措施第二次日落复审调查。涉案产品的印尼税号为6303.12.00、6303.1990、6303.91.00、6303.92.00、6303.99.00、6304.19.90、6304.91.90和6304.92.00。
利益相关方应于立案之日起14日内同时提交电子版和纸质版申请进行应诉登记;听证会预计将于当地时间2025年12月16日下午2点至4点举行,参加听证会的利益相关方应于2025年12月9日前提交书面案件评述意见及证据材料。
调查机关(印尼保障措施委员会)联系方式:
INDONESIAN SAFEGUARDS COMMITTEE
(Komite Pengamanan Perdagangan Indonesia/KPPI)
地址:Jl. M.I. Ridwan Rais No.5, Building I, 5th floor, Jakarta 10110
电话:(6221) 385 7758
邮箱:kppi@kemendag.go.id
2019年9月18日,印尼对进口窗帘(包括帷帘)、百叶窗、床帷及其他装饰用织物制品启动保障措施调查。2020年5月27日,印尼正式对涉案产品实施保障措施,有效期至2022年11月8日。2022年4月25日,印尼对该案启动第一次日落复审调查。2023年5月5日,印尼继续对涉案产品征收为期三年的保障措施税,具体如下:2023年5月22日~2024年5月21日为22,717印尼盾/千克、2024年5月22日~2025年5月21日为16,595印尼盾/千克、2025年5月22日~2026年5月21日为10,473印尼盾/千克,中国香港特别行政区和中国澳门特别行政区涉案产品不适用上述保障措施。(来源:中国贸易救济信息网)
阿根廷:对华家用电烤箱启动反倾销日落合并情势变迁复审调查
2025年12月5日,阿根廷经济部发布2025年第1944号公告称,应阿根廷商会Cámara de Fabricantes de Ventiladores, Estufas, Planchas y Productos Afines (CAFAVEP) 及企业 Axel SA 和Visuar SA申请,对原产于中国的容量大于等于18升但不超过60升的非嵌入式家用电烤箱[西班牙语:hornos eléctricos, de uso doméstico, de capacidad superior o igual a DIECIOCHO LITROS (18 l) pero inferior o igual a SESENTA LITROS (60 l), excepto los de empotrar]启动反倾销日落复审调查,同时启动情势变迁复审调查。本案倾销调查期为2024年10月~2025年9月,损害调查期为2022年1月~2025年9月。涉案产品的南共市税号为8516.60.00。案件调查期间,暂不继续征收反倾销税。公告自发布之日起生效。
利益相关方可自网站www.argentina.gob.ar/cnce/cuestionarios下载调查问卷参与调查,应于公告发布之日起30日内提交调查问卷及证据材料。
2019年6月12日,阿根廷对原产于中国的非嵌入式家用电烤箱启动反倾销调查。2020年12月10日,阿根廷对该案作出肯定性终裁,对容量大于等于18升但不超过36升的涉案产品征收10.37美元/件的反倾销税,对容量大于等于37升但不超过60升的涉案产品征收11.64美元/件的反倾销税,措施自公告发布之日起生效,有效期为五年。(来源:中国贸易救济信息网)
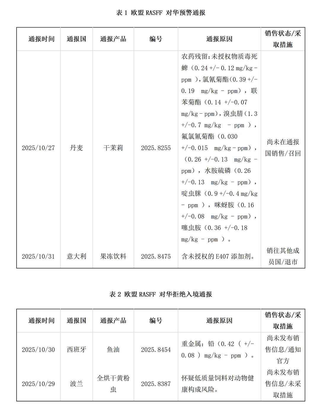
欧盟:RASFF通报
日前,欧盟食品和饲料类快速预警系统(RASFF)发布了2025年第44周通报。针对中国大陆输欧产品,预警通报2项,拒绝入境通报2项(不包括对中国香港特别行政区和台湾地区的通报)。具体信息如下:
(来源:中国贸易救济信息网)
责编:李玉梅
一审:李玉梅
二审:王晗
三审:刘永涛
来源:湖南日报·新湖南客户端
我要问

下载APP
报料
关于
湘公网安备 43010502000374号