湖南教育电视台 2025-12-16 11:14:51
寒假预警已拉响!湖南部分市州率先官宣2025年秋季学期寒假安排。
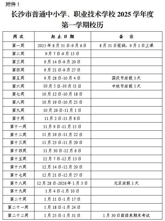
长沙
今年寒假从2026年2月1日开始,2026年3月3日结束,2026年3月5日上课。


株洲
全市中小学(含中等职业学校)寒假自2026年1月31日开始,至2月28日结束。2026年春季学期将于3月1日报到,3月2日正式上课。幼儿园参照执行如遇冰冻等极端寒冷天气再另行安排。
责编:陈洁
一审:陈洁
二审:彭静
三审:黄维
来源:湖南教育电视台
我要问
湖南教育电视台 2025-12-16 11:14:51
寒假预警已拉响!湖南部分市州率先官宣2025年秋季学期寒假安排。
长沙
今年寒假从2026年2月1日开始,2026年3月3日结束,2026年3月5日上课。


株洲
全市中小学(含中等职业学校)寒假自2026年1月31日开始,至2月28日结束。2026年春季学期将于3月1日报到,3月2日正式上课。幼儿园参照执行如遇冰冻等极端寒冷天气再另行安排。
责编:陈洁
一审:陈洁
二审:彭静
三审:黄维
来源:湖南教育电视台
我要问
ICP备案号:湘ICP备2023029774号-1
湘公网安备 43010502000374号
互联网新闻信息服务许可证:43120180001 经营许可证:湘ICP证010023 增值电信业务经营许可证:湘B2-20080017 网络出版服务许可证:(署)网出证(湘)字第023号

下载APP
报料
关于