郑旋 湖南日报·新湖南客户端 2025-12-09 20:27:05
12月8日,长沙连发三份重磅通知,涉及住房公积金贷款政策调整、商业贷款转组合贷款业务以及提取公积金支付房租业务。
公积金政策优化,可满足购房者需求,也是提振房地产市场信心的必要手段。
此次长沙公积金新政“三连发”,将对住房市场产生哪些影响?
(AI生成)💡政策条款直击购房核心痛点
首先来看第一项政策,《关于调整住房公积金贷款政策的通知》。

这项政策的核心在于,优化住房套数认定标准,降低购房贷款门槛。
第一条明确,二孩及以上家庭买新房时可以核减住房套数。早在2024年8月,长沙商业贷款已经执行多孩家庭核减住房套数,时隔一年多,公积金贷款跟进。
公积金贷款核减住房套数,有哪些前提?
1、二孩及以上家庭,离异再婚以夫妻双方各自或共同生育的子女之和计算;
2、买新房才能核减套数,二手房不行。
核减套数后买房,有哪些利好?
主要是在贷款方面有利好,对于符合以上条件,要买二套、三套的家庭而言。
1、二孩及以上家庭已有一套住房,买第二套新房时算首套,因此贷款利率按首套2.6%算,比之前少了0.475%;
2、二孩及以上家庭已有两套住房,买第三套新房时算二套,因此贷款利率按二套3.075%算,之前是不能贷款的。
住房套数能核减几次?
单个家庭住房套数仅能核减一次,也就是说如果买第二套时核减了套数,那再买第三套时就不能核减套数了。
第二条值得关注,异地缴存职工在长沙市内购房申请住房公积金贷款,住房套数认定以长沙市住房登记信息查询结果为准,取消主借款人住房公积金缴存地住房套数计算。
异地缴存的,只要在长沙没房,公积金贷款就能按首套利率算,对于很多在大城市、想“返长置业”的人群来说,是一大利好。
第四条明确,支持在长沙市内拥有唯一一套自住房的职工家庭办理商转组合贷。
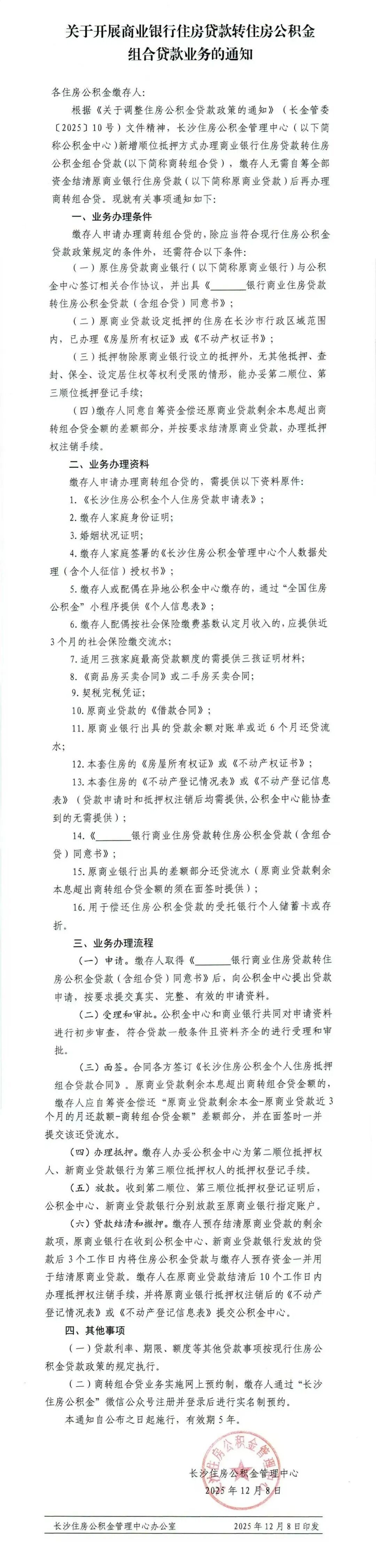
再看第二项政策,《关于开展商业银行住房贷款转住房公积金组合贷款业务的通知》。

这项政策主要是对第一项政策中第四条的具体实施细则,新增顺位抵押方式办理商转组合贷,具体办理条件、资料、流程、注意事项大家可以仔细查阅。
新政发布之后,侃财君与房地产从业人员交流,他们认为,放宽公积金贷款套数认定,商转组合贷全面落地,直击多孩家庭改善、异地购房、存量商贷置换等核心痛点,将在一定程度上助于释放居民购房消费潜力。
💰部分租房者可用公积金直抵租金
第三项政策,《关于开展提取住房公积金直付房租业务的通知》,有点意思。
过去,公积金只有买房才能使用;如今,租房能直接抵租金。
缴存人家庭符合租房提取要求,且租赁租房直付合作项目房屋的即可申请办理。
简单来说,就是在租房运营机构里租的房子,可以提取公积金直付房租,目前有5家,涵盖多个保障性租赁住房和公共租赁住房项目。
缴存人可根据需求选择,若申请成功,由公积金中心自动划转资金至租房运营机构,划转金额不超过当月房租,差额由双方协商支付。同时,也可根据实际需要终止业务,后续符合条件可再次申请。
这项政策,将有效减轻新就业职工等群体的租房负担。
👀公积金的含“金”量如何理解
今年以来,全国超过20个城市出台了住房公积金优化调整措施,包括提高贷款额度、支持异地购房以及优化租房提取等,进一步减轻购房、租房的负担。
放眼全国,用公积金直付房租,并不算“新政”。今年初,北京试点公积金直付房租,租房者无需垫资即可按月划账,打破了“公积金=购房专用”的思维定式。
数据显示,全国每年有超1500万人提取公积金租房,80%是40岁以下青年。
当租房也能享受政策红利,“买房才安稳”的单一评价体系逐渐瓦解。这背后的深意更是明确:“安居的形式不重要,尊严的落地才重要。”
侃财君认为,住房公积金使用的灵活性和普惠性不断提升,这才是体现公积金政策含“金”量的根本。
责编:刘乐
一审:刘乐
二审:曹娴
三审:李伟锋
来源:湖南日报·新湖南客户端
我要问

下载APP
报料
关于
湘公网安备 43010502000374号