人民日报健康客户端 2025-12-06 09:01:12
很多人每年体检都在纠结:体检项目一大堆,到底该查什么?随着年龄增加,器官也在衰老,查多了怕浪费钱,查少了又怕漏掉重点……
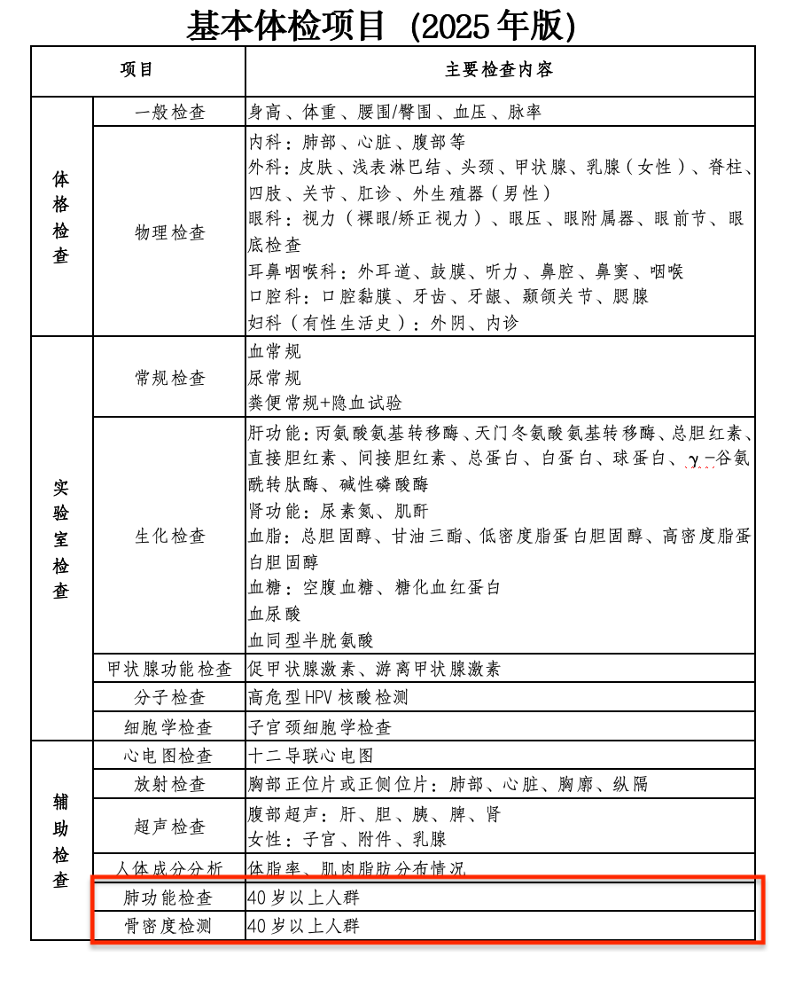
别慌,国家卫健委不久前发布了《成人健康体检项目推荐指引(2025 年版)》,明确推荐了 40 岁以上必做的两项检查。这两项就是——肺功能检查、骨密度检查。
40 岁后
肺开始悄悄加速衰老
有研究显示,肺功能在 20~25 岁达到巅峰,之后就开始走下坡路。而 40 岁,是一个明显的“滑坡点”,肺衰老开始加速!可怕的是,肺功能下降早期几乎没有症状,等你察觉到“走几步就喘、咳嗽总不好”,可能提示肺功能正在悄悄下降。
40 岁以上建议体检筛查肺功能。肺功能检查的核心检查项目可分为通气功能检查、换气功能检查、气道反应性检查,通过专业仪器评估肺的通气、换气等生理功能。必要的时候,还需要结合胸片和 CT ,检查肺部是否存在病变(如结节、炎症、肿瘤)。
1.出现 5 种表现,当心肺功能受损
肺功能衰退早期症状易被忽视,若同时出现以下 2 项及以上症状,建议及时关注肺部健康:
(1)持续咳嗽:无感冒、过敏等明确诱因,咳嗽持续超过 2 个月;
(2)活动后气短:爬三层楼即明显气喘,甚至平地快速行走时也感觉呼吸困难;
(3)呼吸有声:呼吸过程中伴随“嘶嘶”声,或类似“拉风箱”的异常声响;
(4)经常疲劳:日常频繁感到疲倦乏力,即便经过充分休息也难以恢复;
(5)胸闷不适:胸部有明显压迫感,尤其在清晨起床或夜间睡眠时症状加重。
2.锻炼肺功能,试试这 3 个方法
肺功能锻炼对于改善呼吸健康至关重要。通过一系列有针对性的科学锻炼,可增强呼吸肌力量,提高呼吸效率,轻松自如地呼吸。
推荐几种在家就能锻炼肺功能的方法:
(1)唱歌或吹奏乐器:通过唱歌或吹奏乐器控制呼吸的节奏和力度,锻炼呼吸相关肌肉,可提高肌肉的力量和耐受性。
(2)深呼吸训练:在安静舒适的地方,闭上眼睛,放松身体,用鼻子慢慢地吸气,让气流深入到肺底。接着,缓慢地用嘴呼出气体,反复深呼吸练习,每次持续几分钟,可保护并提高肺功能。
(3)有氧运动:跑步、游泳、骑车、练八段锦、打太极拳等,这些有氧运动可提高心肺功能,增强肺泡对氧气的摄取和利用能力,还可促进血液循环,增强身体素质。
40 岁后
骨量开始“断崖式”下降
人的一生中,骨量就像是一条抛物线:
⬇️ 人从出生到 20 岁,骨量会随着年龄明显增加;
⬇️ 30~40 岁是人一生中骨密度最高的时期;
⬇️ 40 岁之后,骨量开始流失,骨骼将会“断崖式”衰老。
女性绝经后流失更快,但男性也一样逃不过。无论男性女性,应该在 40 岁左右做一次骨密度检查,了解一下自己的骨量处于什么位置。50 岁以后则应该每年做一次骨密度筛查,可以早期识别容易骨折的人群。
1.出现 5 种表现,是骨质疏松信号
虽说年轻人有“硬”骨头优势,但他们未必都骨量达标,这些症状可能是骨质疏松的信号:
(1)身高变矮(驼背或脊柱压缩)
(2)经常抽筋
(3)轻微碰撞就骨折
(4)持续性腰背疼痛
(5)牙齿松动(颌骨骨质流失)
骨密度低继续发展,就有可能会演变成骨质疏松症,不仅腰酸背痛,而且身体素质也会变差,易生病。
2.养出一身“硬骨头”,做好 3 件事
(1)保证每日钙质摄入:高钙食物有牛奶、酸奶、奶酪、豆腐、深绿色蔬菜、坚果、鱼虾。
图自复旦大学中山医院健康管理中心(2)每天晒太阳15分钟:没有维生素 D,补再多钙也难吸收。建议每天适当晒太阳 15~30 分钟(避免正午长时间暴晒),需保持手臂/面部暴露。此外,蛋黄、深海鱼(三文鱼、沙丁鱼)富含维生素 D。
(3)每天运动 30 分钟:肌肉收缩时牵拉骨骼,能刺激成骨细胞活性。推荐健步走、八段锦、太极拳、哑铃、广场舞等,每周坚持 3~5 天,每天 30 分钟。避免久坐。每 1 小时起身活动一次。
责编:杜立
一审:杜立
二审:徐典波
三审:姜鸿丽
来源:人民日报健康客户端
我要问

下载APP
报料
关于
湘公网安备 43010502000374号