科教新报 2025-11-25 09:55:18
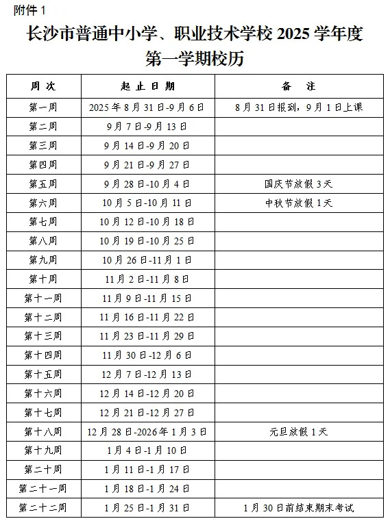
科教新报·新湖南客户端讯(通讯员 邓琼)近日,长沙市教育局公布了2025学年度校历,根据校历安排今年寒假从2026年2月1日开始,2026年3月3日结束,2026年3月5日上课。
第一学期2025年9月1日上课,2026年1月31日结束,全学期共22周。寒假从2026年2月1日开始,3月3日结束;第二学期2026年3月5日上课,7月11日结束,全学期共19周。
暑假从2026年7月12日开始,8月29日结束。
2025学年度第一学期校历

2025学年度第二学期校历

责编:曾玺凡
一审:曾玺凡
二审:彭静
三审:黄维
来源:科教新报
我要问

下载APP
报料
关于
湘公网安备 43010502000374号