沈可心 2025-10-20 19:37:43
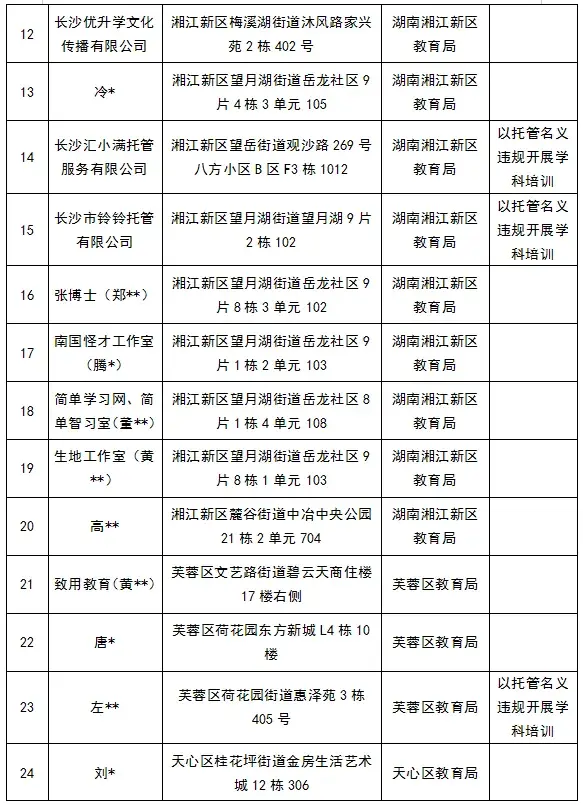
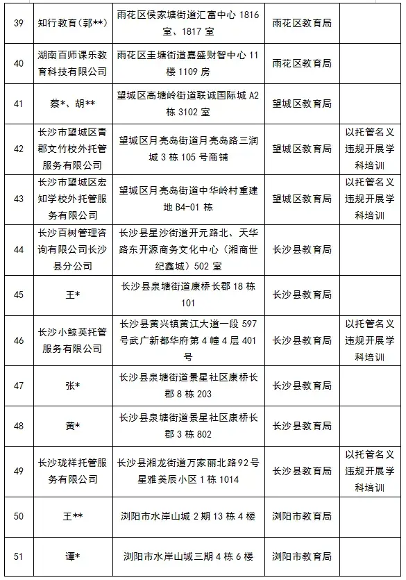
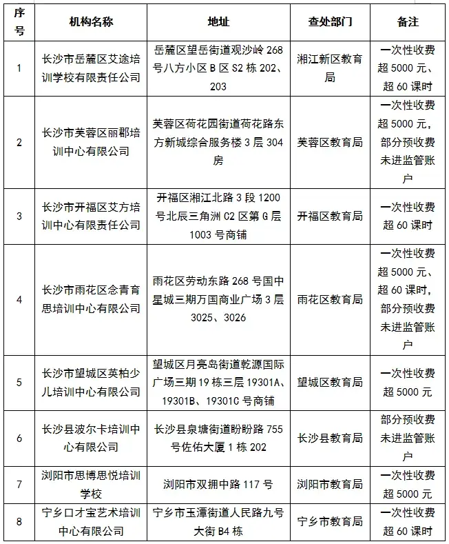
湖南日报10月20日讯(全媒体记者 余蓉 见习记者 沈可心)长沙市持续推进校外培训专项治理,依法依规查处各类违规培训行为,全面巩固“双减”成效。2025年8月至9月,全市共查处违规校外培训91起,其中隐形变异学科培训55起,擅自举办非学科类校外培训(无证非学科培训)28起,违规收费行为8起。
据了解,相关区县(市)教育局(行政执法局)已责令上述违法违规机构(个人)进行整改(关停)。达到立案标准的,将按照《校外培训行政处罚暂行办法》予以行政处罚。
教育部门特别提醒家长注意,凡在周末、寒暑假、节假日开展义务教育学科培训的机构(个人)均属违规;无办学许可证开展校外培训的机构均为违规机构;校外培训机构一次性收费不得超过三个月或60课时,非学科类机构收费不得超过5000元。家长可通过全国校外培训监管与服务平台的家长端APP进行正规缴费。
相关通报情况如下
一、隐形变异学科培训(55起)





二、无证非学科培训(28起)



三、违规收费行为(8起)

附咨询投诉举报电话:

责编:沈可心
一审:余蓉
二审:黄京
三审:杨又华
我要问

下载APP
报料
关于
湘公网安备 43010502000374号