周倜 湖南日报 2024-11-08 18:45:03
湖南日报全媒体记者 周倜 通讯员 湘无恙
医保,事关每位百姓的健康和生命安全。参保,则是“患病时有保障,无病时利他人”,应该是每个人面对疾病风险不确定性时的理性选择。
但是,很多人对于居民医保、职工医保各自的参保缴费及待遇政策不是特别清楚,因此很容易引发认知误区。
11月8日,湖南省医疗保障局相关处室对此予以梳理,一起读图,将各类知识“一网打尽”。
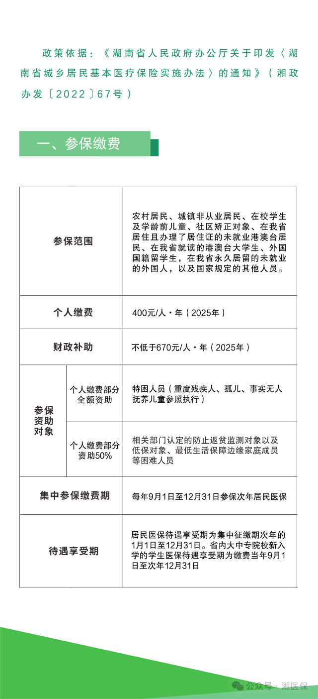
▲居民医保篇




▲职工医保篇




责编:周顺
一审:周倜
二审:杨丹
三审:杨又华
来源:湖南日报
我要问

下载APP
报料
关于
湘公网安备 43010502000374号