南方都市报 2023-04-14 08:38:41
再有一地为鼓励生育“真金白银”发放生育补贴。
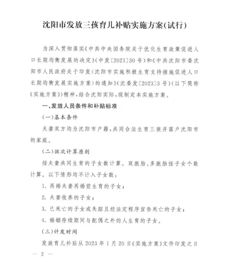
4月12日,“沈阳三孩家庭每月发500元至孩子3岁”的相关话题刷上微博热搜。记者从沈阳市卫生健康委员会获悉,《沈阳市发放三孩育儿补贴实施方案(试行)》日前印发,对夫妻双方共同依法生育三个子女的本地户籍家庭,三孩每月发放500元育儿补贴,直至孩子3周岁止。
记者梳理发现,今年以来,除了辽宁沈阳,全国多地已陆续推出一系列积极生育支持措施,包括积极发放生育津贴和育儿补贴、延长产假推出育儿假、加强住房保障支持等。
有专家向记者指出,相关政策能够帮助解决一些生育、养育、教育成本较高问题,在结果上对鼓励生育行为起到积极作用。“从长远眼光来看,要想真正提振人们的生育意愿,提高生育水平,还要靠大众形成更完整、科学、全面的婚育价值观,倡导认同和尊重婚育的社会价值,做到适龄婚育、优生优育、杜绝天价彩礼。”
沈阳等多地出台“真金白银”生育补贴
4月12日,记者从辽宁省沈阳市卫健委获悉,该委和沈阳市财政局日前印发《沈阳市发放三孩育儿补贴实施方案(试行)》。方案提出,对夫妻双方共同依法生育三个子女的本地户籍家庭,三孩每月发放500元育儿补贴,直至孩子3周岁。
沈阳出台生育补贴政策。
记者留意到,2021年三孩生育政策实施以后,各地陆续比照《中共中央 国务院关于优化生育政策促进人口长期均衡发展的决定》,出台地方性“实施方案”。据记者不完全统计,目前已有广东深圳、山东济南、黑龙江哈尔滨、湖南长沙、浙江杭州、浙江温州等10多个城市,出台或计划出台育儿补贴政策。
其中,浙江杭州于2023年1月1日起向同一对夫妻生育二孩、三孩,且新出生子女户籍登记在杭州的家庭发放育儿补助,拟向二孩家庭一次性发放补助5000元,向三孩家庭一次性发放补助20000元。
此外,今年1月9日,深圳市卫生健康委发布关于公开征求《深圳市育儿补贴管理办法》意见的通告,初步拟定深圳市育儿补贴标准,生育第一、二、三个子女,办理出生入户后分别发放一次性生育补贴3000元、5000元、10000元,此外,每年还分别发放1500元、2500元、3000元育儿补贴,直至该子女满3周岁。根据该标准,深圳市对一孩、二孩、三孩家庭的累计发放补贴分别达7500元、11000元、19000元。
广州等地官宣延长产假、推出育儿假
除了推出生育补贴,也有一些地方采取延长产假推出育儿假、加强住房保障支持等来鼓励生育。
今年1月广东省人力资源和社会保障厅、卫生健康委员会发布关于进一步做好《广东省人口与计划生育条例》相关假期贯彻落实工作的通知,对育儿假和护理假请休规则、假期待遇做了具体规定。
记者了解到,日前,广州市卫生健康委已发布《广州市人口与计划生育服务规定》,自2023年3月1日起施行。该规定提出,在子女3周岁以内,父母每年各享受10日的育儿假。休假期限不因变更用人单位而重置或者增减,休假方式由用人单位与职工根据实际情况商定。符合法律、法规规定生育子女的夫妻,女方在享受国家规定产假的基础上,再享受80日的奖励假;男方享受15日的陪产假。在规定假期内照发工资,不影响福利待遇和全勤评奖。
该规定对广东省条例中的育儿假执行方面有了更明确的规定:“夫妻双方经所在单位同意,可以调整育儿假的假期分配,女方自愿减少育儿假的,男方享受的陪产假、育儿假等可以增加相应天数。”记者梳理发现,目前包括北京、上海等地均对增加女方产假、男方享受护理假、增设育儿假等方面做出明确规定。
专家:提振生育意愿还需科学婚育价值观
据此前报道,1月17日,国家统计局在国民经济运行情况新闻发布会上,发布了2022年全国人口数据。数据显示,2022年人口自然增长率为-0.60‰,这是中国人口自1962年以来首次出现负增长。
广东省人口发展研究院院长董玉整告诉记者,今年以来,全国越来越多省市以生育津贴、育儿补助、延长产假等措施引导、鼓励、支持生育,结合近年来关于生育的调研和国际经验来看,相关政策确实能够帮助解决一些生育、养育、教育成本较高的问题,从而缓解人们的生育担忧,在结果上对鼓励生育行为起到积极作用。
但董玉整也向记者指出,全国生育假期呈现增加趋势,也可能会带来企业用工方面的隐忧。“产假之外还有奖励假,当中带来的企业用工损失,只由用人单位来承担,就可能导致今后女性就业职场的‘隐性歧视’。”董玉整认为,应当探索和完善“假期用工成本共担机制”,分担企业的压力,同时也要维护女性的就业机会平等。
此外,董玉整也认为,“真金白银”的财政投入和政策体系构建的效用,也存在一定限制。“从长远眼光来看,要想真正提振人们的生育意愿,提高生育水平,还要靠大众形成更完整、科学、全面的婚育价值观,倡导认同和尊重婚育的社会价值,做到适龄婚育、优生优育、杜绝天价彩礼。”
责编:刘乐
来源:南方都市报
我要问

下载APP
报料
关于
湘公网安备 43010502000374号