潇湘晨报 2023-03-13 13:17:12
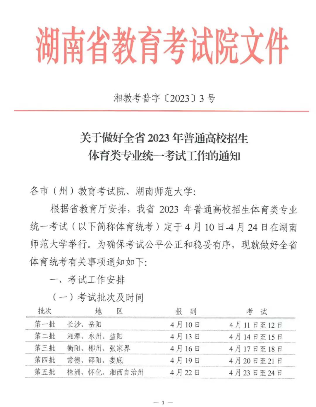
据湖南省教育考试院3月13日消息,根据省教育厅安排,我省2023年普通高校招生体育类专业统一考试(以下简称体育统考)定于4月10日-4月24日在湖南师范大学举行。
具体考试批次和时间如下:

辅助技术项目不得与专项技术项目相近
考试项目分为身体素质项目、专项技术项目、辅助技术项目三部分。专业考试成绩满分为300分。
1.身体素质项目(满分150分): 100米跑(90分)、5米三向折回跑(60分)。
2. 专项技术项目(满分100分):田径(100米除外)、篮球、排球、乒乓球、足球、羽毛球、网球、武术、游泳、体操、艺术体操、健美操、跆拳道。
考生只能在以上专项技术项目中选择一项参加考试。
3.辅助技术项目(满分50分):篮球往返运球单手低手投篮、排球传球垫球、足球运球绕杆射门、游泳。
考生只能在上述辅助技术项目中选择一项参加考试,且不得选择与其所报专项技术项目中相近的项目,即篮球专项的考生不得选篮球往返运球单手低手投篮,排球专项的考生不得选排球传球垫球,足球专项的考生不得选足球运球绕杆射门,游泳专项的考生不得选游泳辅项。
考前2天打印专业考试证
考生须在所在批次考试前2天开始登录“报名缴费指定系统”打印专业考试证。“报名缴费指定系统” 登录方式:
1、湖南省普通高校招生考试考生综合信息平台(网址: https://ks.hneao.cn);
2、移动端APP:“潇湘招考”(请通过苹果应用商店、腾讯应用宝、华为应用商店或“考生综合信息平台”首页下载APP)。
考生须凭借专业考试证、身份证和《考生安全考试承诺书》(在湖南招生考试信息港网站自行下载并签订)在规定的时间报到和参加考试。
责编:姚懿轩
来源:潇湘晨报
我要问

下载APP
报料
关于
湘公网安备 43010502000374号