红网 2017-06-05 09:45:45
红网长沙6月2日讯(记者 岳瑾)“拒不执行相关建设主管部门及其工程质量和安全生产监督机构发出的整改或停止施工通知”“未取得施工许可证擅自施工”“主要负责人、项目负责人未履行安全生产管理职责”……今日,长沙市住房和城乡建设委员会(以下简称“市住建委”)曝光了一批住建领域失信行为。记者了解到,被曝光的相关责任单位和责任人将被记入信用“黑名单”。
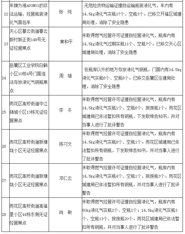
本次曝光的失信行为包括“未按照国家有关工程强制性标准进行检测;未按规范和有规定要求出具检验数据、报告”“工程项目监理人员配备达不到规定要求或人员不到位”“主要负责人、项目负责人未履行安全生产管理职责”“其他不良行为(执行相关建设主管部门及其工程质量、安全生产监督机构的有关通知不到位)”“执行相关建设主管部门及其工程质量和安全生产监督机构的有关通知不到位、不及时”“安全生产保证体系及措施不到位、不落实;生产安全实体防护保证措施达不到工程建设强制性标准及国家和省的规定要求;施工中存在重大安全生产隐患”“拒不执行相关建设主管部门及其工程质量和安全生产监督机构发出的整改或停止施工通知”“未依照法律法规和工程建设强制性标准以及国家和省有关规定施工工程质量和安全监理,履行安全生产监理不及时、不到位”“其他不良行为(企业自评未切实开展,自评与现场实际情况不符)”“危险性较大的专项工程未经开工安全生产条件审查或审查不合格,擅自施工”“经纪服务合同签名均为不能提供房地产经纪人资格证的人员”“悬挂的房源有的已经租售,涉嫌虚假房源”“无法提供房源授权委托书”等。
被曝光的项目包括长沙市第三、八水厂提质改造厂区土建及安装工程、美林景园商住楼、洋湖·昊天、卓越浅水湾J19地块8-12#栋及二、三期地下室、卓越浅水湾J19地块5、6#栋及四期地下室、望兴景园二期12#、13#栋、湖南航天环宇生产基地、合能沙湾公馆1#、2#、10-13#栋及北地下室、泰禹家园四期北组团塔机安装、伍家岭城市综合体项目、岳宁大道、长沙市创道房地产经纪有限公司、长沙创林房地产经纪有限公司、优链房地产经纪有限公司、芙蓉南路(浦沅立交桥-万家丽路)道路绿化提质景观工程、时代阳光大道弱电顶管工程等。
被曝光单位包括湖南晨宇安全检测技术服务有限公司、云南世博建设监理有限责任公司、兰州市第一建设股份有限公司、湖南山力房地产开发有限公司、长沙华湘房地产开发有限公司、长沙华塔建筑机械有限公司、湖南健郡房地产开发有限责任公司、长沙市和达渣土运输有限公司、湖南东山建筑工程有限公司、湖南皇家房产经纪有限公司、长沙天心城市建设投资开发集团有限公司、长沙市城通基础管网建设有限公司;被曝光的责任人包括汤云勇、黄海涛、戴军、戴青峰、彭辉、谭成祥、谭波、张斌、胡凌志、易汝、赵海涛、邓新建、梁伦超、吴远兵、张勇刚、胡洪波、罗陆才、张纯、黄和平、周雄、李冬、陈习文、邓仁云、肖敏。
附: 企业失信行为曝光台信息汇总表(5月)
责编:张云龙
来源:红网
我要问

下载APP
报料
关于
湘公网安备 43010502000374号