新华社 2026-03-17 09:08:33
日前,中国国际航空、中国东方航空、中国南方航空发布维护旅客权益公告,推出票价波动免费退票政策。
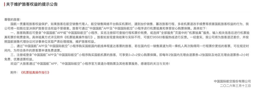
国航
旅客购票后可登录“中国国航”App或“中国国际航空”小程序,实名注册即可查验行程和票价税费。如发现查询结果与实际不符,可拨打95583客服热线进行反馈。一经查实,国航将为旅客退还差价,并按照国航销售代理协议对涉事单位采取严肃处理措施。通过“中国国航”App及“中国国际航空”小程序购买国航国内航线单程直达客票的旅客,若在国内任一销售渠道为同一乘机人再次购得同一行程票价更低的客票,可在规定时间内,为符合条件的原客票申请免费退票。注册或登录“中国国航”App及“中国国际航空”小程序购买国航机票的旅客,可享受2+2+2安心购票保障,即每年2张国内无理由退票券+2张国际及地区无理由退票券+2小时免费、优惠退票权益。

东航
机票查询验证功能。旅客购票后可登录“东方航空”App或“中国东方航空”微信小程序,进入“服务大厅”,点击“客票验证”输入相关信息后进行客票验真、票价税费查询。如发现查询结果与实际不符,可通过“东方航空”App进入“服务大厅”,点击“意见反馈”或拨打95530客服热线进行反馈。一经查实,东航将为旅客退还差价损失,并按照相关协议对涉事单位采取追责措施。票价波动退票功能。消费者购票后如原购票渠道机票降价,在购票后24小时之内在同一购票渠道重新购买新客票,符合一定条件的原客票可免费办理退票。2小时全额退功能。消费者可在购票后的2小时内且在航班起飞12小时之前通过东航官网或“东方航空”App使用“2小时全额退”功能,符合一定条件的客票可享受180天内两次免费退票权益。

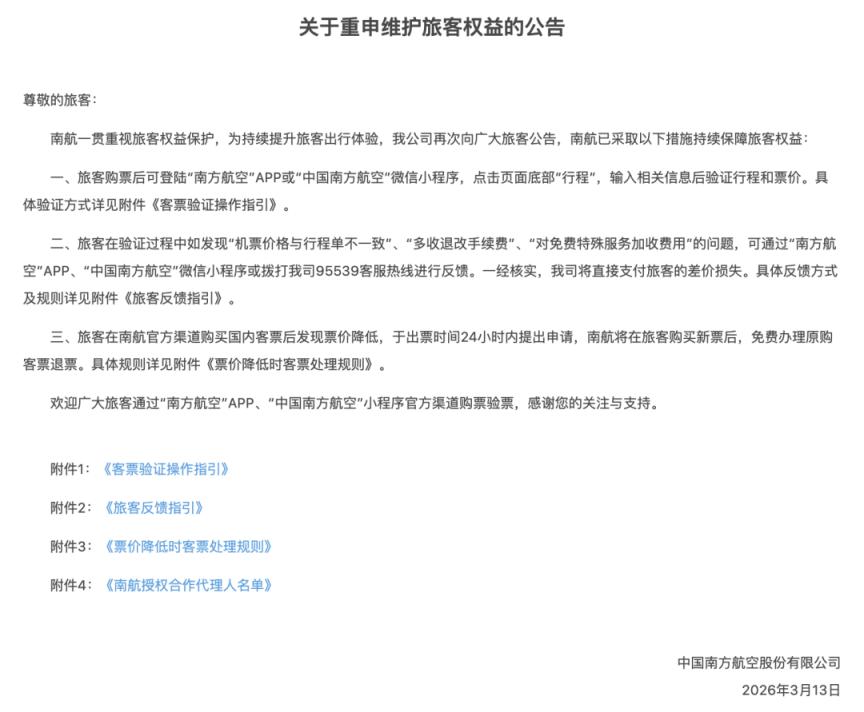
南航
旅客购票后可登录“南方航空”App或“中国南方航空”微信小程序,点击页面底部“行程”,输入相关信息后验证行程和票价。验证过程中如发现“机票价格与行程单不一致”、“多收退改手续费”、“对免费特殊服务加收费用”的问题,可通过“南方航空”App、“中国南方航空”微信小程序或拨打95539客服热线进行反馈。一经核实,南航将直接支付旅客的差价损失。旅客在南航官方渠道购买国内客票后发现票价降低,于出票时间24小时内提出申请,南航将在旅客购买新票后,免费办理原购客票退票。

责编:李莉芹
一审:李莉芹
二审:朱晓华
三审:苏莉
来源:新华社
我要问

下载APP
报料
关于
湘公网安备 43010502000374号