大众卫生报 2026-02-07 12:43:16
大众卫生报·新湖南客户端2月7日讯(通讯员 骆敏)1月29日,国家级报刊《医药养生保健报》刊发名为《智能拔湿化痛,俏妃云智护机器人来了!》文章。
据悉,该论文还同时被中国知网(CNKI)、万方数据两大国家级知识服务平台全文收录,创下多项“第一”:首篇AI云智护机器人领域的国家级文章;首次被《医药养生保健报》用两整版专题报道的中医理疗具身智能研究成果;论文作者张帆博士成为首位被三大国家级平台收录中医理疗具身智能论文的专家型企业家。
文中,张帆博士系统总结分析了多个专家团队对俏妃云智护机器人在慢性寒湿痛症干预中的即时疗效实证研究数据,并发布了诸多亮点成果。
3分钟出报告,准确度高达96.7%
俏妃云智护机器人5秒就能完成全身扫描,3分钟内生成包含寒湿、疼痛指标的量化健康报告,检测结果与三位资深中医师的综合诊断一致性高达96.7%。其“无影定穴指”可精准识别定位218个常用经穴,平均定位误差小于1毫米,专业辨证、精准定穴能力远超预期。

单次疗效超过10次人工理疗
在寒湿痛症缓解上,俏妃云智护机器人展现出惊人的即时效果。用户接受俏妃云智护机器人单次30分钟干预后,平均疼痛分值降幅达5.3分;而传统人工理疗一个完整疗程(10次,共400分钟)的降幅约5.1分。这意味着,机器人单次干预的镇痛效率,超过了传统方法10次累加的效果。

关节活动功能提升3倍,灵活度大幅改善
针对因寒湿凝滞导致关节活动受限,AI云智护机器人展现出了卓越的软组织松解能力。单次干预后,用户肩关节复合活动范围(含屈曲-伸展、外展-内收、内旋-外旋)平均提升313.9%,说明机器人可以高效松解软组织粘连,恢复关节灵活性,改善关节活动功能。

局部微循环迅速改善、血氧供应增强5倍
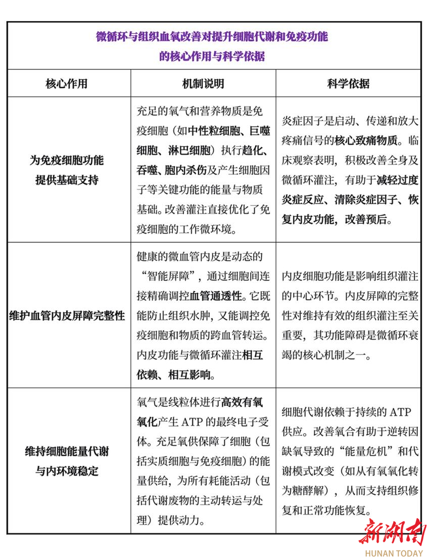
通过高功率激光多普勒血流仪联合近红外光谱技术检测发现,俏妃云智护机器人单次干预后,用户肩背部4处筋结痛点的微循环血流量(MMBF)与局部组织氧饱和度(StO2)平均增强506.2%。提示机器人能够迅速改善筋结痛点处的血液循环与血氧供应,进而同步提升细胞代谢毒素能力、激活免疫细胞活性、清除致痛物质,从根源上缓解因组织缺血缺氧和慢性炎症引发的疼痛、酸胀,科技还原骆氏御医“散寒除湿、温通经络”的治则。


安全可靠,适用场景广
整个研究过程中,所有用户均顺利完成俏妃云智护机器人干预。仅极少数用户(3例)用户在干预后出现局部皮肤轻微、短暂发红,且均在90分钟内自行消退,无需特殊处理。该技术安全性高、用户耐受性好,又因操作标准化、自动化程度高,对操作者经验依赖低,适合在寒湿护理门店、社区卫生中心、养生保健机构等场景推广,让更多人便捷享受优质中医外治服务。
多模态能量协同,科技内核支撑精准干预
俏妃云智护机器人以“红外透视眼”“智点触诊手”“AI国医脑”“云管智护心”“声波化痛拳”“光磁散寒掌”“无影定穴指”七大前沿技术为内核,全栈自研实现“检-辨-疗-管”闭环,推动寒湿护理从经验判断走向精准干预。在“AI国医脑”调度下,多模态能量协同起效,形成多靶点、多层次立体干预,治疗深度和强度是传统单一疗法难以企及的。
新闻多一点:
俏妃云智护机器人作为“中国AI云智护机器人开创者”——爱善天使集团旗下俏妃品牌在大健康领域的深耕之作,融合“中医智慧+AI科技”双轮驱动,专注应对慢性寒湿痛症,更直击传统养生行业长期存在的服务难标准化与疗效难验证等核心痛点。
该机器人历经多年研发攻坚,整合多模态传感、深度学习等前沿科技,由张帆博士领衔六位博士组成的顶尖团队匠心打造,将中医外治“辨证施治”的精髓与现代智能技术深度融合,凭借七大核心技术构建“检-辨-疗-管”全流程闭环服务体系,重新定义智能理疗新标准,并以224项累计专利构筑起坚实的技术护城河,成为引领行业创新的重要标杆。
责编:严德赢
一审:严德赢
二审:郭芝桃
三审:田雄狮
来源:大众卫生报

版权作品,未经授权严禁转载。湖湘情怀,党媒立场,登录华声在线官网www.voc.com.cn或“新湖南”客户端,领先一步获取权威资讯。转载须注明来源、原标题、著作者名,不得变更核心内容。
我要问

下载APP
报料
关于
湘公网安备 43010502000374号