湖南疾控 2025-10-22 19:38:12
中国疾控中心日前发布的流感监测周报显示,目前我国南方省份流感活动已呈现上升趋势。专家综合多方面因素分析预测,今年我国的流感流行季可能提前到来,且流行毒株与去年相比发生了显著变化,流感防控挑战进一步升级,掌握科学的防控知识尤为关键。
今年流感流行有何不同?
甲型H3N2毒株成“主力”
回顾去年流感流行情况,毒株以甲型H1N1为主,而今年下半年截至目前的监测数据显示,各地报告的流感毒株中甲型H3N2占比超过85%,成为今年流感流行的“绝对主力”。毒株的更替绝非简单的“种类变化”,更带来了关键且严峻的问题——大众对今年流行的甲型H3N2毒株的免疫力普遍较低,大多数人面对甲型H3N2时几乎处于“无防护”的免疫空白状态,感染人数可能比去年有所增加。无论是个人还是家庭,都需提前做好应对准备。
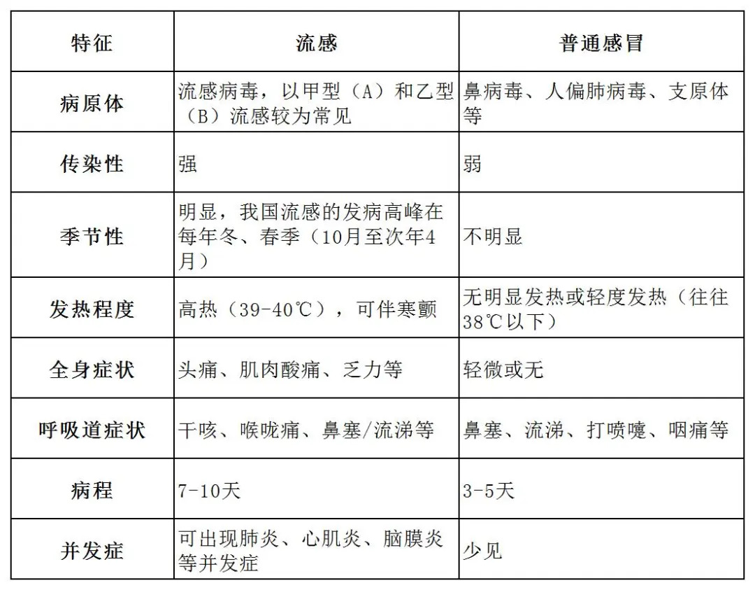
分清流感与普通感冒,
避免误判延误应对
👉如何准确区分流感与普通感冒?
从症状来看,甲型H1N1、甲型H3N2和乙型流感通常以突发高烧为首要特征,主要症状为发热、咳嗽、咽痛,全身的酸痛、乏力和头痛都比较明显。普通感冒症状主要集中在上呼吸道,以鼻塞、流涕、打喷嚏为主要表现,全身症状轻微。
因此,当出现突发高烧、全身酸痛乏力、头痛等症状,要高度警惕流感发生的可能,根据症状严重程度选择就医,及时采取正确的应对措施,做好自我隔离,避免病毒进一步传播。

流感季如何科学应对?
✔ 加强个人防护
在环境密闭、人员密集场所、乘坐公共交通工具或去医院就诊时,应主动佩戴口罩,口罩潮湿或污染后及时更换;养成勤洗手习惯,饭前便后、接触公共物品后要洗手,无洗手条件时用75%酒精免洗消毒剂消毒;有发热和呼吸道症状时,及时就医;均衡饮食,适量运动,充足休息。
✔ 保持卫生习惯
咳嗽、打喷嚏时用纸巾或肘部遮挡,避免飞沫扩散,不随意用手触摸眼鼻口;每日开窗通风2-3次,每次30分钟以上;定期对门把手、手机、键盘等高频接触表面,用含氯消毒剂或75%酒精擦拭消毒。
✔ 积极接种疫苗
接种流感疫苗是预防流感、减少重症发生风险最有效的手段。由于流感病毒变异快,不同年份流行的毒株往往存在差异,所以流感疫苗需要每年接种,从而确保接种者获得针对当年流行毒株的最新保护效力。
国家卫生健康委建议,所有6月龄以上且无接种禁忌的人群都需要每年接种流感疫苗。为达到良好预防效果,流感疫苗的推荐接种时间为9至11月,此时接种不仅能为个人提供较好的预防保护,还能助力建立更有效的人群免疫屏障,预防流感在全人群中的传播。
以下五类高危人群感染流感病毒后易发展为重型/危重型病例,应给予高度重视:
①年龄小于5岁的儿童(年龄小于2岁更易发生严重并发症);
②大于65岁的老年人;
③肥胖者;
④妊娠及围产期妇女;
⑤伴有以下疾病及状况者:慢性呼吸系统疾病、心血管系统疾病(高血压除外)、肾病、肝病、血液系统疾病、神经系统及神经肌肉疾病、代谢及内分泌系统疾病、恶性肿瘤、免疫功能抑制等。
当前我省已进入流感流行前期,随着气温持续下降、室内活动增多,流感病毒传播风险将进一步升高,流感流行强度可能逐步增强。只要科学落实防护措施,重点人群及时接种疫苗,就能有效降低流感感染和重症风险,共同筑牢流感防控屏障!
责编:徐凯琦
一审:姚茜琼
二审:陈永刚
三审:赵雨杉
来源:湖南疾控
我要问

下载APP
报料
关于
湘公网安备 43010502000374号