今起报名!长沙市教育局所属38个事业单位招662人

杨斯涵   湖南日报   2025-10-17 11:11:38

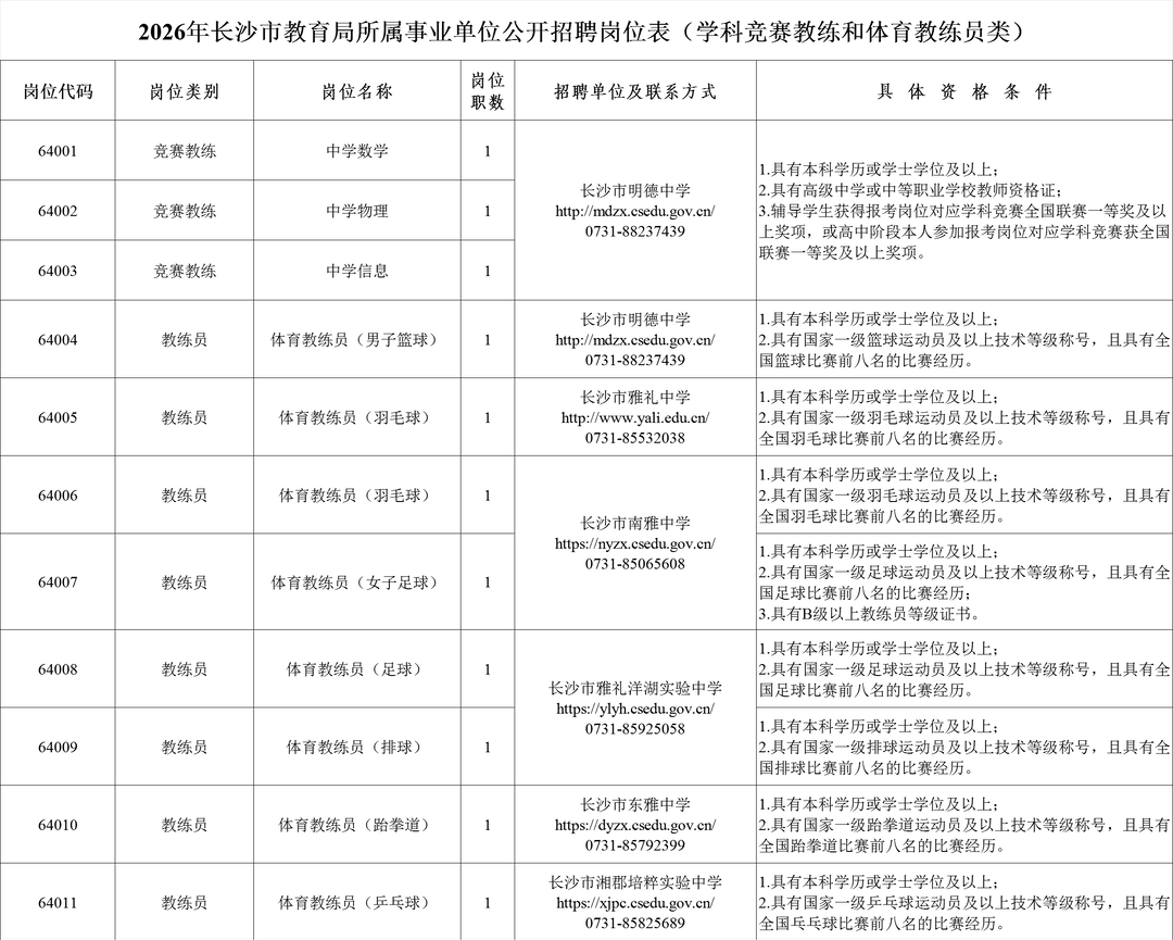
湖南日报10月17日讯(全媒体记者 杨斯涵 )想进入教育局所属事业单位?好消息来了!10月16日,《2026年长沙市教育局所属事业单位公开招聘教职工公告》发布,长沙市教育局所属38个事业单位计划面向公费师范生、高校毕业研究生、骨干教师、学科竞赛教练及体育教练员5类人群,公开招聘662名教职工,录用人员将列入相应事业单位编制,实行合同聘用制管理。

本次招聘严格遵循“公开、平等、竞争、择优”原则,资格审查贯穿全程。不同岗位报考条件与时间安排有所区分:

其中,公费师范生岗位报考人员为教育部直属师范院校2026年应届毕业公费师范生,报名时间为2025年10月17日9:00至10月23日17:00,考核将于10月25日至11月5日由各招聘学校组织;高校毕业研究生、骨干教师、学科竞赛教练及体育教练员岗位,报名时间为2025年10月27日9:00至11月10日17:00,四类岗位报考人员均需参加11月22日9:00-11:00的笔试,笔试准考证打印时间为11月19日至22日上午9:00,考核则安排在12月13日至21日。

报名及笔试相关操作(缴费、查分、确认考核岗位等)均通过长沙市人事考试服务网进行,招聘公告、拟录取名单等信息将通过长沙市人力资源和社会保障局官网、长沙市教育局官网发布,各岗位考核安排、成绩排名等细节可查询对应招聘学校官网(详见岗位表附件)。

本次招聘不指定复习用书,不委托任何机构举办辅导班,考生需警惕诈骗。如有疑问,可拨打技术咨询电话0731-84442098或长沙市教育局人事处电话0731-84899737;监督电话可联系长沙市教育局机关纪委(0731-84899757)或长沙市人社局事业单位人事管理处(0731-88666037)。

责编:杨斯涵

一审:余蓉

二审:黄京

三审:杨又华

来源:湖南日报

我要问