新湖南客户端 2025-10-10 16:51:14
《湖南日报》是湖南省最具权威性、发行量最大的综合性党报。毛泽东主席曾经三次为其题写报头。
湖南日报华声研学实践劳动教育基地是长沙市第四批中小学生研学实践创建基地(营地)、“长江流域研学旅游联盟营地基地委员会首批成员单位”、首批“湖南省少先队校外实践教育营地(基地)”。
基地依托党报优势,立足培养学生核心素养,围绕新闻出版,打造新闻标杆综合性研学实践劳动教育基地。孩子们在这里“学新闻”“观湖湘”,然后“知天下”“向未来”。

一、基地简介
基地位于长沙市湘江新区黄金西路815号,占地面积76.6亩、总建设面积5万平方米,是以新闻采编、印刷出版和传播湖湘文化为主题的研学教育发展中心。
基地依托省委机关报优势,结合湖南日报报史馆、融媒体中心、印务中心等场馆,围绕职业体验、设计制作、考察探究、科技创新4大维度,设立魔尔印刷工厂、魔尔气膜工厂、魔尔花园、红色主题展馆、魔尔少年邮局五大创意区域。
基地坚持培养青少年核心素养,秉承“研、学、习、得”的核心理念,让孩子们学新闻、写新闻、传播新闻,激发孩子的创新精神和实践能力。
基地单日接待量可达1000人,配备了经验丰富的研学导师,制定了完善的安全保障方案,配备了医护人员及紧急医疗设备。

二、课程体系
魔尔是定义物质量的单位,取名源于英文单词MORE,寓意通过创新前卫的空间设计、独具行业特色的课程构建,赋予劳动教育实践丰富的内容以及更多的延展性。
研学实践劳动教育基地将新闻采编、印刷出版这两大职业所涉及的劳动知识进行创新设计,将职业全流程融合在课程体系中。根据小学、初中和高中三个学龄段的7至17岁学生群体的心理特点,在运用大量声光电设备营造的充满科技感、工业风的空间环境内,借鉴当下流行的装置体验、户外拓展、室内定向运动、工业生产线参观等形式,以魔尔记录官(记者)、魔尔光影师(新闻摄影师)、魔尔创造师(印刷工程师)、魔尔安全官(网络信息安全员)、魔尔架构官(文字编辑)5个角色开展劳动实践教育活动。
课程内容以5个角色所对应的职业内容和职业要求为逻辑主线,将12个劳动教育实践板块有机串联起来,不仅能提供沉浸式劳动教育实践体验,为了突出不同职业角色的职业特性,在同一板块里,根据不同的职业特性和技能要求,构建了近20个不同的关卡任务和课程内容,深挖新闻采编、印刷出版的职业内涵,从相关职业知识的学习、工种流程的操作来激发辛勤劳动、诚实劳动、创造性劳动的内生动力,创造性引导学生崇尚劳动、尊重劳动,懂得劳动最光荣、劳动最崇高、劳动最伟大、劳动最美丽的道理。
为深化主体课程,提升学生综合素养,基地还开发了“新闻发布会”“新闻大求真”“麓枫少年邮局”,让学生做“小记者”“小编辑”“小作家”“小主持”,记录当下,规划未来。
互动课程
学生们在选定各自的职业角色之后,将会被分别带领至气膜空间里的多个充满工业设计风格的互动课程教室,由各个职业导师讲解对应的职业起源、发展和工作流程,以及课程开展时安全、秩序上的要求。让学生们对即将开始的课程所涉及的知识有一个基本了解,同时为学生们勾勒出不同工种角色的轮廓,为接下来的课程做好铺垫。
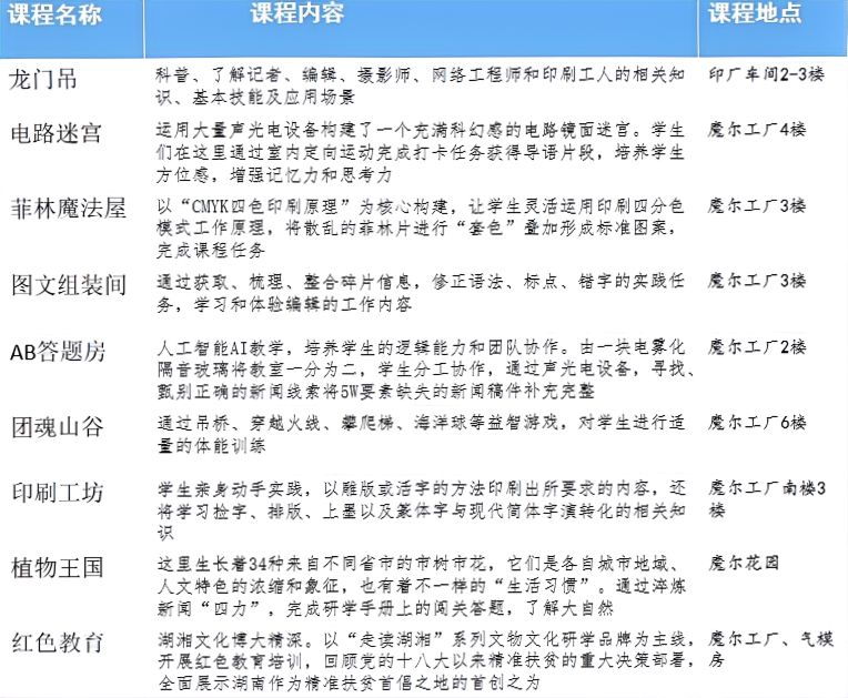
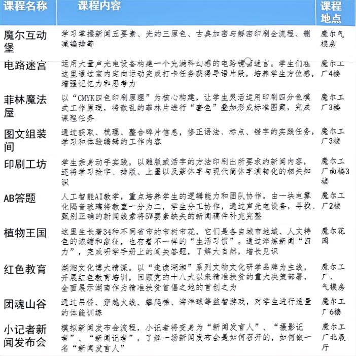
AB答题房
该板块由一块电雾化隔音玻璃将教室一分为二,学生需要在这里分工协作,通过寻找、甄别正确的新闻线索将5W要素缺失的新闻稿件补充完整,体验记者采访的工作流程;
针对信息安全职业,该板块创新设计了一套“魔尔语”系统,学生们通过将“魔尔语”编译为汉语,学习信息安全中密文破译的相关知识。
迷宫
该板块借鉴当下流行的室内定向运动形式,运用大量声光电设备构建了一个充满科幻感的电路镜面迷宫。学生们在这里通过完成打卡任务获得导语片段,拼合出一个完整的导语,亲身实践了记者在新闻写作中导语写作这一重要环节;
针对新闻摄影,学生们根据在完成打卡任务时获取的色彩信息,根据课程要求完成不同的色彩搭配组合,以此实践体验作为新闻摄影师,对色彩准确把握这一基本职业要求;
针对信息安全职业,基地创造性地将“维吉尼亚密码”和“波利比奥斯棋盘密码”两种古老的经典密码融入板块内容,学生通过打卡获取密码信息并完成编译,还原出正确信息。
团魂山谷
这一环节借鉴户外拓展的形式,通过设置多组障碍项目,让学生们深刻的意识到,在今后的学习工作中,不仅要文明其精神,也需要野蛮其体魄。
学生们将切身体验到记者在到达第一现场所经历的艰辛不易,并在M博士工作室根据电话语音、工作日志等信息,面对杂乱的现场信息去伪存真后为受众还原出真相。
图文组装间
心思缜密不遗漏任何信息、火眼金睛不放过任何差错是一名优秀新闻编辑必备的素质。在该板块,学生们将通过获取、梳理、整合碎片信息,修正语法、标点、错字的实践任务,学习和体验新闻编辑的工作内容;
在新闻摄影方面,该板块则是将摄影记者对图片信息的准确把握和表达作为课程内容重点,考核学生们将文字信息转换成图片信息的能力。
菲林魔法屋
该板块空间以印刷过程中重要的工具“菲林片”为设计灵感,将其与室内灯光有机结合,营造出充满科技感的光影世界。课程内容以“CMYK四色印刷原理”为核心构建,让学生灵活运用印刷四分色模式工作原理,将散乱的菲林片进行“套色”叠加形成标准图案,完成课程任务。
针对信息安全职业的实践体验,基地将“CMYK四色原理”与网络信息安全的职业内容进行创造性结合,将基于CMYK构建的字母编码进行编译,形成完整的信息进行传输发布。
印刷工坊
印刷作为我国古代“四大发明”之一,历经千年演进,形成如今高科技含量、高专业要求的工种之一。学生在该板块不仅需要亲身动手实践,以雕版或活字的方法印刷出所要求的内容,还将学习捡字、排版、上墨以及篆体字与现代简体字演转化的相关知识。
此外,该板块还将根据新闻编辑的职业要求,学习选稿、排版等相关知识并动手实践完成课程任务。
印刷参观与扶贫展
通过参观湖南日报印务中心拥有两条近百米全自动流水生产线的现代工业印刷车间,学生们将从标准化车间的参观与讲解中,了解到现代印刷的方式和特点,在生产第一线了解现代印刷的高技术性和高效率,在印刷工们热烈的工作氛围中接受立足本职、爱岗敬业、忘我工作、甘于奉献的劳动精神教育。
展览以“精准扶贫 三湘巨变”为主题,通过“历史伟业”“首倡之为”“磅礴力量”“希望田野”四个篇章,全面回顾党的十八大以来精准扶贫的重大决策部署,全面展示湖南作为精准扶贫首倡之地的首创之为,生动讲述湖南党员干部、社会各界和人民群众的典型事迹和感人故事,倾情分享广大脱贫群众的获得感、幸福感、安全感,全景展望打赢脱贫攻坚战后开启“十四五”新征程、大力实施乡村振兴、建设现代化新湖南的美好未来。
龙门吊知识科普区
在印刷车间的延伸区域,将记者、编辑、摄影师、网络安全员和印刷工程师相关工作内容和工种相关历史知识进行全面的展览、展示。同时在参观形式上融入与各工种内容相关的课程任务,让学生们在完成的过程中提升体验感。
未来报亭
5G、人工智能等新技术给新闻传媒带来挑战和新发展。该板块结合湖南日报社在新媒体技术上积累的技术优势,让学生们在AI写稿机器人的帮助下,制作一份内容“定制化”的未来报纸,让学生们在完成课程任务的同时,展望未来传媒发展的方向,在心中种下成为一个新闻人的梦想种子。
该环节为所有职业角色课程的终点,一份通过自身劳动完成的“未来报纸”能极大提升学生在完成劳动实践课程后的获得感和成就感,通过享受劳动成果激发学生的劳动热情。
十八大展
党的十八大以来,是湖南人民奋进新时代的10年:高质量发展取得新成效,全面小康社会增添新成色,改革开放实现新突破,政治文明建设迈出新步伐,思想文化建设取得新进展,民生福祉达到新水平,生态文明建设有了新进步,党的建设开创新局面。
植物王国(魔尔花园)
植物王国里面生长着34种来自不同省市的市树市花,它们是各自城市地域、人文特色的浓缩和象征,是一座城市的名片。正因为它们来自全国各地,也有着不一样的“生活习惯”。通过完成研学手册上的闯关答题,了解大自然。在这里,他们还将完成各种冲关游戏活动。在充满野趣中实现自我解放。
新闻发布会:请你站C位!
现场演绎新闻发布会,让你担任记录、编辑、摄影师和新闻发言人,对话时下热门话题:犀利记者“刨根问底”、淡定发言人应对自如,摄影师现场记录,新闻发言人掌控全场。让你成为当之无愧“媒体达人”!

写封信给10年后的自己,用时光胶囊帮你保存
少年魔尔邮局开展邮文化沉浸式课程实践活动。带你开启“邮票的来龙去脉”、“书信的旅程”、“邮政小天使”、“集戳达人秀”等一系列特色课程。通过角色扮演、动手实操、场景模拟等互动形式,引导青少年在方寸邮票间探寻湖湘历史脉络,在一笔一划中感受文字温度,在邮政岗位上体验服务精神,在集戳过程中培养专注与审美。
借助“跟着邮票去旅行”全国品牌,引导学生以邮票为媒介,深度探究地理、历史与人文知识。超越传统课堂的界限,显著提升了学生的核心素养与高阶思维能力,让青少年在知行合一的实践中实现全面发展。
三、课程目标
基地依托湖南日报高标准、高质量、高效率的新闻内容输出,坚持内容为王、技术赋能、全媒呈现,与文史、文物机构深度合作,“线上+线下”联动,立体打造“走读湖湘”系列文物文化研学品牌,让文物活起来。
将湖湘文化嵌入新闻职业体验研学活动中,厚植家国情怀,培育时代新人。
通过社会实践活动,全面提升学生的四个层面。
知识层面
新闻理论构建/收集整理信息/经验和智慧的应用/个人独立思考
情感层面
心灵成长/“四个自信”/尊重和包容/自我价值实现
能力层面
认知能力/技能能力/协调能力/创新能力
素养层面
政治素养/道德素养/文化素养/传承湖湘文化,厚植家国情怀。
四、课程安排
小学1-3年级课程(可根据学校要求定制)

课程时间:上午8:30—下午15:30(12:00—13:00午餐、午休)
小学4-6年级课程(可根据学校要求定制)

课程时间:上午8:30—下午15:30(12:00—13:00午餐、午休)
中学生研学课程(可根据学校要求定制)

课程时间:上午8:30—下午15:30(12:00—13:00午餐、午休)
五、课程组织
每个团队配备专业的研学导师和工作人员,保证整个行程和课程的安全、有序,让学生游有所学,学有所获。

六、安全保障
根据已定路线,每个班级将至少体验六个空间课程。
由于天气等因素造成个别活动无法进行,主办方在与学校组织方协商同意后,将及时调整更换研学课程。

在研学中实践·于旅行中成长
Lorem ipsum dolor sit amet, consectetuer adipiscing elit. Maecenas porttitor congue massa

湖南日报华声研学实践劳动教育基地
咨询热线:13907317427(谢能武)13707484411(陈宇)
地址:岳麓区东方红路湖南日报华声研学园

责编:陈宇
一审:黄磊
二审:王德和
三审:瞿德潘
来源:新湖南客户端
我要问

下载APP
报料
关于
湘公网安备 43010502000374号