湖南省政府门户网站 2025-10-03 10:25:57
湖南省科学技术厅关于印发《湖南省科技型企业孵化器认定管理办法》的通知
湘科发〔2025〕115号
HNPR—2025—04008
各市州科技局,各高新区管委会,各相关单位:
现将《湖南省科技型企业孵化器认定管理办法》印发给你们,请结合实际认真贯彻实施。
湖南省科学技术厅
2025年9月10日
湖南省科技型企业孵化器认定管理办法
第一章 总则
第一条 为促进全省科技型企业孵化器高质量发展,推动科技创新和产业创新深度融合,支撑引领“4×4”现代化产业体系建设和新质生产力发展,根据《湖南省科学技术进步条例》《湖南省实施〈中华人民共和国促进科技成果转化法〉办法》和《工业和信息化部科技型企业孵化器管理办法》(工信部科〔2025〕131号)等要求,结合我省实际,制定本办法。
第二条 科技型企业孵化器(含加速器及众创类孵化载体,以下简称孵化器)是指以促进科技成果转化和产业化、孵化科技型企业、弘扬企业家精神为宗旨,为科技型初创企业和创业团队提供经营设施、创业辅导、技术支持、市场拓展、投资融资、管理咨询等专业服务的科技创业服务机构。
第三条 孵化器的主要功能是,围绕科技型初创企业和创业团队成长需求,集聚各类要素资源,提供全周期、专业化孵化服务,营造创新创业生态,激发创新创业活力,降低创业风险,促进企业成长,以创业带动就业,推动科技创新和产业创新融合发展。
第四条 孵化器的发展目标是,落实创新驱动发展战略,健全服务体系,提高服务能力,构建孵化生态,形成主体多元、类型多样、业态丰富、优质高效的发展格局,持续孵化新企业、催生新产业、形成新业态,培育经济发展新动能,为发展新质生产力提供支撑。
第五条 孵化器建设按照“政府引导、市场运作、突出特色、注重实效”的原则,鼓励重点产业链链主企业、科技领军企业、高校院所、投资机构等深度参与,强化市场化运营,突出专业团队、专业平台、专业早期投资、专业化的产业链供应链对接等服务能力,打造示范标杆,带动科技孵化服务行业全面升级发展。
第六条 湖南省科学技术厅是全省省级孵化器的业务主管部门,统筹负责全省省级孵化器的培育、认定和管理。各市州科技主管部门负责辖区内孵化器各项管理工作。孵化器运营主体实行法人负责制。
第二章 认定条件
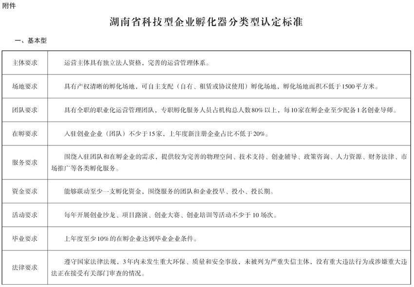
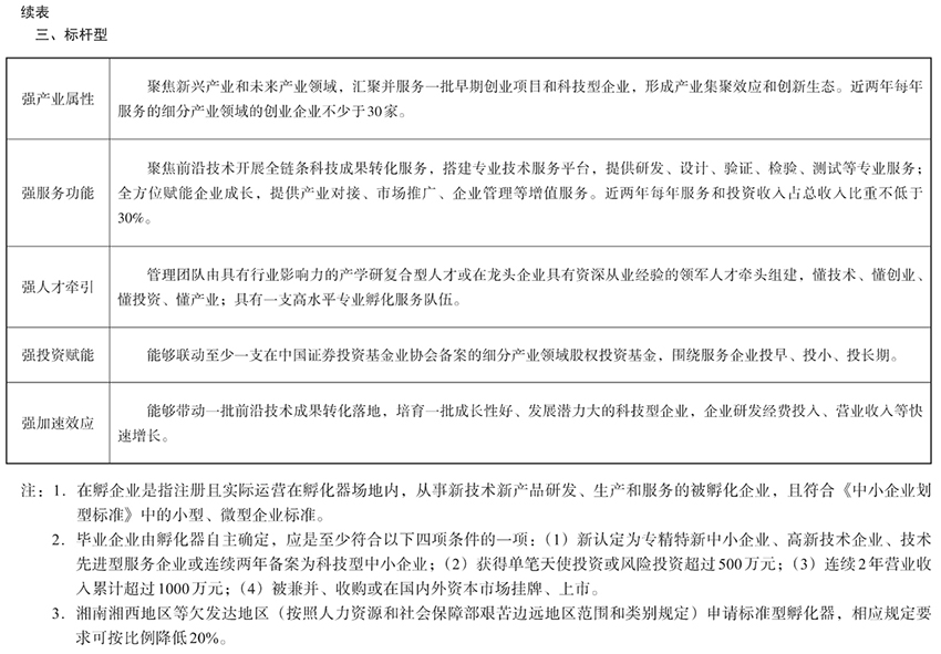
第七条 本办法认定的孵化器包括基本型、标准型、标杆型三种类型。
(一)基本型。面向创业者、创业团队和初创企业提供低成本、便利化、全要素、开放式的工作空间、网络空间、社交空间与资源共享空间,构成一体化创业基础支持体系。重点助力创业者(含大学生创业团队和企业)将初期创意转化为可落地的创业项目,并推动逐步成长为能规范运营的初创企业。
(二)标准型。聚焦细分产业领域并能提供垂直化专业技术服务,具有职业化运营管理团队,提供较为系统的专业孵化要素,有效整合科技、产业、金融、人才等资源,推进企业向规模化发展。
(三)标杆型。聚焦新兴产业、未来产业和地区重点优势产业领域,推广“学科+产业”“投资+孵化”等孵化模式,汇集并服务一批科技型企业,拥有高水平的运营团队和研发、设计、验证、检验等专业服务能力,能够创立或联动投资基金,具备推动科技成果产业化和培育细分领域高成长科技型企业的能力。
第八条 原则上同一主体当年仅可申请认定上述一类孵化器。基本型孵化器、标准型孵化器实行达标认定,标杆型孵化器实行择优认定。具体认定标准见附件。
第三章 认定程序
第九条 孵化器法人主体按属地原则向市州科技主管部门提出申请,按要求提交申报书及相关材料,并对材料的真实性、完整性负责。
第十条 各市州科技主管部门对申报材料进行审核把关和实地核查,将审核推荐的孵化器名单报送至湖南省科学技术厅。
第十一条 湖南省科学技术厅委托专业管理机构组织专家进行评审和实地抽查,经审查合格且公示无异议的,发文认定。
第十二条 湖南省科学技术厅原则上每年组织一次孵化器认定工作。
第四章 评价与管理
第十三条 依据国家统计局批准的创新创业类服务机构统计调查制度,湖南省科学技术厅委托专业管理机构对全省孵化器运营情况开展年度统计和监测分析,孵化器运营主体应按要求及时提供真实完整的统计数据。
第十四条 湖南省科学技术厅负责对本办法认定的孵化器每年分类型进行绩效评价,引导孵化器做优做强。
第十五条 绩效评价围绕孵化器的服务能力、孵化绩效、可持续发展水平等方面进行,全面反映孵化器建设、运营和发展情况。
第十六条 评价结果分为优秀(A)、良好(B)、合格(C)、不合格(D)四个等级,用于指导孵化器提升服务能力和发展水平,支撑政策制定和动态管理。
第十七条 对连续两年绩效评价等级为(D)的孵化器,以及孵化器自行要求撤销认定的,予以撤销。此类被撤销认定的孵化器运营主体两年内不得再次申报。
对于在申请认定和接受管理过程中存在弄虚作假、违反相关规定的,有严重失信、偷税漏税、数据造假等违法违规行为的,核实后予以撤销。对违反科研诚信行为的,根据湖南省相关科研诚信管理规定执行。
第十八条 孵化器运营主体发生变更、重组、依法终止等情况,以及运营条件发生重大变化的,应在三个月内向所在市州科技主管部门报告。各市州科技主管部门核实后报送湖南省科学技术厅。湖南省科学技术厅组织进行审核,对符合条件的予以变更。
第五章 促进与发展
第十九条 经本办法认定的孵化器,按规定享受相关专项资金及政策支持。
第二十条 孵化器应加强能力建设,强化创新资源配置,提高市场化运营能力,运用智能化、数字化手段提高孵化效能。加强从业人员培训,优化配置创业导师,鼓励设立技术经理人岗位。探索超前孵化、深度孵化等新模式,健全“孵化—加速—产业化”服务体系,打造创新创业服务生态,提升市场化、专业化、国际化发展水平,支撑科技型企业培育和产业高质量发展。
第二十一条 各市州科技主管部门应加强指导和服务,加大对孵化器的运营团队建设、资金等政策扶持和保障,形成优质高效的孵化服务网络。国家自主创新示范区、省级及以上产业园区管理机构及其相关部门根据实际,在孵化器发展规划、用地、财政、金融等方面提供政策支持。
第二十二条 各地区应结合区域优势和产业创新发展需求,引导孵化器向专业化方向发展,支持有条件的链主企业、高校院所、投资机构等建设专业领域孵化器,引导孵化器吸纳退役军人、大学生创新创业,发挥协会、联盟等行业组织的作用,推动创新创业资源的开放共享,促进大中小企业融通发展。
第六章 附则
第二十三条 各市州科技主管部门可结合本地区实际,参照本办法组织制定本地区相关管理办法。
第二十四条 湖南省科学技术厅根据本办法另行制定孵化器绩效评价标准。
第二十五条 湘江新区科技型企业孵化器认定管理工作按《湖南省人民政府关于赋予湖南湘江新区第二批省级经济管理权限的通知》(湘政发〔2024〕9号)要求执行。
第二十六条 本办法自发布之日起施行,有效期5年。《湖南省科学技术厅关于印发〈湖南省科技企业孵化器和众创空间管理办法〉的通知》(湘科发〔2021〕47号)同时废止。
附件:湖南省科技型企业孵化器分类型认定标准



责编:刘艺
一审:刘艺
二审:毛晓红
三审:左丹
来源:湖南省政府门户网站
我要问

下载APP
报料
关于
湘公网安备 43010502000374号