政法
-
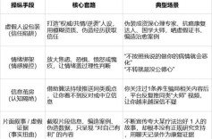
“完美男友”实为“温柔陷阱” 起底“杀猪盘”套路
2026-01-22 16:00:47 -
15.3万件判决书护民生,65.4亿执行款暖心坎!湖南法院2025司法为民“成绩单”亮了!
2026-01-21 10:23:44 -
某儿童医院欠租事件警示:租房避坑指南!你的合同里有“免责金牌”和“诚信底线”吗?|金燕之谈
2026-01-21 10:22:41 -
重拳打击涉企谣言,让安商惠企落到实处
2026-01-21 10:21:28 -
国家安全部提醒:公共数字屏背后,可能潜伏着这些安全隐患
2026-01-21 10:20:41 -
最高检:依法严惩拐卖人口、危害生产安全等群众反映强烈的犯罪
2026-01-21 10:19:18 -
社保工作人员钻漏洞骗取养老金,耍“小聪明”栽“大跟头”
2026-01-21 10:18:15 -
“没戴手套直接上”!矮寨交警24小时值守帮助受困车辆
2026-01-21 10:17:05 -
《监察工作信息公开条例》自2026年3月1日起施行
2026-01-21 10:15:47 -
最高检:去年1至11月检察机关起诉电信网络诈骗犯罪6.2万人
2026-01-21 10:14:37 -
竞业限制有期限吗?能提前解除吗?职场人必看!
2026-01-21 10:10:45 -
上班“睡觉”“吃外卖”是严重违纪?法院判了
2026-01-21 10:08:59 -
立足“十五五”,政法工作划定“施工图”——中央政法工作会议热点解读
2026-01-21 09:31:58 -
最新!超90个检测点零度以下,8市州高速“两客一危”管制
2026-01-20 09:17:59 -
湖南检察机关全面推进行政执法与刑事司法反向衔接工作
2026-01-20 09:15:37 -
调热水器致室友烫伤不治!肇事老人的责还是养老院的错?︱老有“法”依②
2026-01-20 09:12:07 -
中央政法委:打击电信网络诈骗犯罪取得重大战果
2026-01-20 09:09:24 -
“11岁替嫁”?必须下架
2026-01-20 09:07:11 -
物业清理业主楼道杂物被告,法院:正当履职,不赔!
2026-01-20 08:53:42 -
人民日报 | 男子摆拍“女儿在跳蚤市场50元换回名酒”被行政处罚!
2026-01-19 10:39:18 -
人民日报|夯实平安法治根基 续写中国奇迹新篇章
2026-01-19 10:32:53
我要问

下载APP
报料
关于
湘公网安备 43010502000374号