本周六,天元区泰山街道社区卫生服务中心正式搬迁开诊!

  湖南日报·新湖南客户端   2025-10-14 17:04:18

10月18日(本周六)泰山街道社区卫生服务中心新院区将焕新升级,正式启用!

新院区地址:

泰山街道社区卫生服务中心新院区位于天元区黄山路1488号(株百工大店附近)。B17、B60、B93、B95、D153、203、D151、T51可到达,也可根据地图导航自驾前往。

为满足辖区居民健康医疗需求,更好地提供全方位全周期的医疗卫生服务,泰山街道社区卫生服务中心将在10月18日(本周六)完成新院区搬迁工作并正式开诊。

新院区一楼大厅

输液室

门诊诊室

新院区设置有全科医疗科(涵盖内科、外科)、口腔科、中医科(含康复理疗科、中西医结合科)、妇科(含妇幼保健科)、预防保健科、儿童保健科、公共卫生科、放射科、检验科、超声科、中西药房等科室。

CT室

钼靶检测仪

数字化医用X射线摄影系统(DR)

配备有数字化医用X射线摄影系统(DR)、全自动血液细胞分析仪、全自动生化分析仪、低速离心机、尿液分析仪、糖化血红蛋白分析仪、电解质分析仪、彩色多普勒超声诊断系统、便携式彩色多普勒超声系统、数字心电图机、康复理疗仪等基本医疗设备。

泰山街道社区卫生服务中心新院区服务面积更大,功能更完善,服务项目更多,将为居民提供更优质的健康服务,让每一位居民在家门口都能享受更优质、便捷、高效的医疗健康服务。

温馨提示

泰山街道社区卫生服务中心“新院区”正式启用后,原圆方路旧址转型为医疗延伸点,保留门诊部、动物咬伤门诊、中医馆、两病专病、老年人体检基础诊疗服务。

为确保新院区顺利搬迁,保障医疗安全,搬迁期间,圆方路老院区部分科室临时停诊。具体安排如下:

10月16日(周四)至10月17日(周五):老院区计免科、儿保科、检验科、彩超室暂停业务开展。

10月17日(周五):中心所有科室停诊一天。

10月18日(周六)起:老院区恢复部分科室服务,新院区将全面开诊。

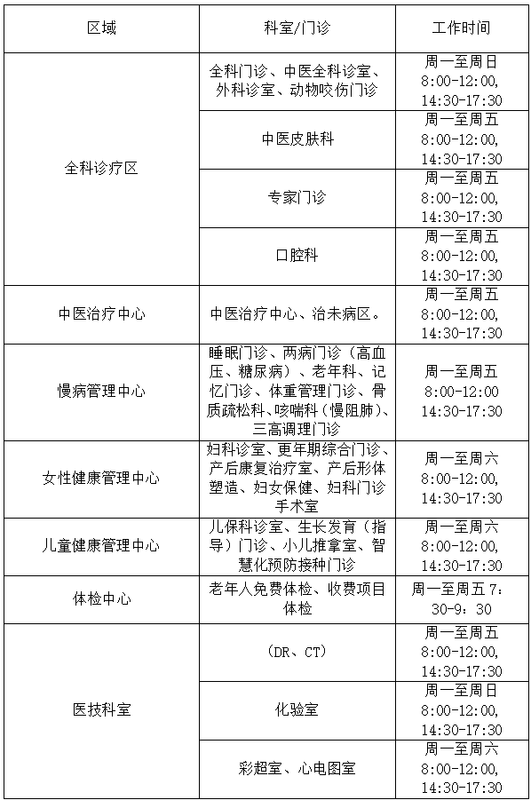
院区科室及工作时间(10月18日起)

01老院区保留科室与工作时间

02新院区科室与工作时间

备注:10月18日(星期六)开业,19日(星期天)新院区所有科室正常开展。

(来源:株洲新区发布)

责编:龙子怡

一审:龙子怡

二审:张建平

三审:周小雷

来源:湖南日报·新湖南客户端

我要问