湖南日报·新湖南客户端 2022-05-18 18:18:35
新湖南客户端5月18日讯(通讯员 李 磊 沈磊勤 记者 胡旻)日前,国家体育总局发布了《关于命名、认定2021年国家体育产业基地的通知》,新一批9个国家体育产业示范基地、19个国家体育产业示范单位和5个国家体育产业示范项目成为体育产业“国家队”新成员。其中,我省临湘市被认定为国家体育产业示范基地,是本年度全省唯一获此殊荣的县(区)。
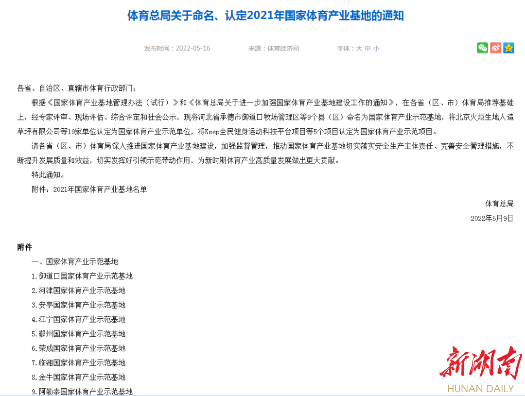
(国家体育总局官网载图)
国家体育产业基地工作始于2006年,自2015年起每年固定开展申报评审,同时实施动态管理,定期开展考核评估。国家体育产业基地工作立足于挖掘和分享我国体育产业发达地区和优秀市场主体的先进经验,从而带动全国体育产业工作发展。
国家体育产业基地包含三种细分类型:国家体育产业示范基地按行政区划,以县、市、区或县域集群为单位;国家体育产业示范单位以体育产业重点领域的知名企业或组织机构为单位;国家体育产业示范项目则以持续运营的优秀体育产业活动或赛事项目为单位。
截至目前,全国范围内已累计有79个示范基地、141家示范单位和109个示范项目。近年来,国家体育产业基地作为我国重点培育的体育产业排头兵,对营造体育产业资源汇集的良好环境,促进地方经济转型升级、扩大消费需求等都起到了积极的示范和带头作用。
2021年国家体育产业基地申报评审是根据《国家体育产业基地管理办法(试行)》和《体育总局关于进一步加强国家体育产业基地建设工作的通知》精神,重点关注冰雪产业、智能体育产业及服务全民健身、体教融合的市场主体,突出安全管理的重要性,兼顾区域平衡,由各省、自治区、直辖市体育局初审推荐,经专家评审、现场评估、综合评定和社会公示,最终产生了此次评选结果。
临湘市为积极开展申请国家体育产业示范基地项目,该市将体育产业作为重点扶持产业,并列入经济社会发展整体规划,与传统优势、生态资源和竞技体育深度融合,制定相应配套政策,历经5年的真抓实干,努力绘就了一幅体育强市的“新图景”。
为更好地促进和推动我省体育产业的高质量发展,记者将为你解读该市荣获“国家体育产业示范基地”的“密码”——
传统优势拉长产业链条
近年来,临湘市委市政府深度挖掘本土“浮标+”产业优势,拉长浮标产业链条,构建了集生产销售、电商物流、研发检测、竞技垂钓、休闲旅游等为一体的浮标(钓具)产业联动发展体系。
目前,该市有钓具全品类、帽服、运动鞋等体育用品生产企业1165家,体育用品经营商户369家,其中电商主体269家,安排从业人员3万多人,全产业链条生产总值突破35.8亿元。
值得一提的是,该市浮标产业已占有国内80%的市场份额,产品远销东南亚、欧美20多个国家和地区,被中国轻工业联合会授予“中国浮标之乡”的荣誉称号。
以生态资源发展体育旅游
临湘境内山水田园、丘岗林地、河渠池塘遍布,水资源和红色资源十分丰富,依托“一江两湖三河四库”优质水资源,做好“浮标+休闲”“浮标+游钓”“浮标+体育”结合文章,先后建设了临湘国际垂钓中心、浮标小镇,开发了一系列游钓产品。
临湘国际垂钓中心从2017年开园至今,每年承办或举办国家级和省级钓鱼赛事20余场,吸引万名钓手来此参赛,接待游客9.3万人次,带动相关产业实现综合产值56.4亿元,荣膺“中国休闲渔业旅游魅力城市”,打造了全国闻名的“漫步江湖·游钓临湘”体育运动的靓丽名片。
此外,还通过举办浮标文化节、展销会和竞技垂钓等节会赛事活动,有效带动了该市餐饮、文化、旅游等产业繁荣。
以竞技体育增添产业底色
临湘有着悠久的体育传统,特别是素有“中国田径之乡”“中国武术之乡”的美誉,为了让田径、武术这两块金字招牌数十年一直熠熠生辉,成为体育产业最鲜明的底色,该市扎实培育武术、田径体育后备人才,将业余体校建在学校、建在训练点上,将竞技生、特长生纳入阳光招生计划,每年给临湘二中30个田径特招计划,进一步加强体育后备人才培养。
同时,该市财政每年投入经费100多万元,用于购置训练器材、保障运动员营养补给,为运动员的强化训练、备战赛事提供了有力保障。
采用“走出去、请进来”的训练模式,该市每年分十多批次组织运动员赴全国各地参加赛事交流,以赛代练、以赛促训,不断增强运动员的实战水平。
此外,该市还立足教练员、裁判员的选拔和培养,每年举办或选派优秀体育教师参加各级培训学习,涌现了一批陈奇志、陈青山等优秀的教练员,为该市体育事业高质量发展打下了坚实基础。
据了解,近5年来,该市组队参加各级体育赛事,获国际奖牌13金9银9铜,省级及以上奖牌101金43银42铜,田径赛事团体总分稳居全国前八,武术多次代表岳阳市参加全国及省级武术比赛,5次获得省级武术比赛团体总分第一名,向全国高等院校输送了大量专业人才。
下一步,该市将深入推进国家体育产业基地建设,不断加强监督管理、落实安全生产主体责任、完善安全管理措施,切实发挥好引领示范带动作用,助推临湘体育产业高质量发展。
一审:胡旻
二审:张笛
三审:熊佳斌
责编:胡旻
来源:湖南日报·新湖南客户端

版权作品,未经授权严禁转载。湖湘情怀,党媒立场,登录华声在线官网www.voc.com.cn或“新湖南”客户端,领先一步获取权威资讯。转载须注明来源、原标题、著作者名,不得变更核心内容。
我要问

下载APP
报料
关于
湘公网安备 43010502000374号