永定
-
快门按不停!天门山99道弯,现在去刚刚好!
2025-11-13 10:35:15 -
询政策丨残疾人证怎么办理?两项补贴如何领?
2025-11-12 10:53:30 -
区委理论学习中心组举行2025年第十二次集体(扩大)学习
2025-11-12 17:02:00 -
校园流感进入高发期,科学防控这样做……
2025-11-11 10:50:51 -
全省担当作为优秀干部建议人选公示!永定区1人入选
2025-11-11 17:10:35 -
为中小学教师减负!教育部发布8条措施
2025-11-11 17:08:59 -
《永定新闻》微信看丨2025第1110期
2025-11-11 17:08:24 -
本周六,张家界主场迎战湘潭,正在预约抢票!
2025-11-10 17:07:37 -
投资2.2亿!永定区将新增一综合性高端旅游度假区
2025-11-08 17:05:58 -
《永定新闻》微信看丨2025第1107期
2025-11-08 17:04:59 -
冲!第三轮消费券来了,近6000万元在等你
2025-11-06 16:17:30 -
七大攻坚丨永定区一产业集群首获省级荣誉
2025-11-06 16:03:10 -
《永定新闻》微信看丨2025第1105期
2025-11-06 08:42:41 -
注意啦!天门山景区游览交通路线调整
2025-11-05 16:45:16 -
民生关注丨永定区东片区排水防涝工程项目“进度条”刷新
2025-11-05 16:18:56 -
《永定新闻》微信看丨2025第1103期
2025-11-04 11:53:09 -
找工作丨军队文职人员公开招考,今起报名!
2025-11-04 11:51:33 -
张家界队主场不敌衡阳队
2025-11-03 15:46:38 -
张喜松主持召开区委常委会2025年第23次会议
2025-11-02 15:47:32 -
11月起,这些新规将影响你我生活!
2025-11-01 15:51:00 -
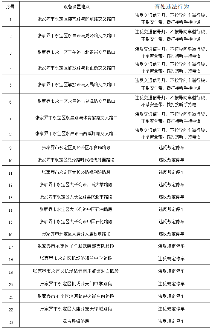
11月2日,张家界这些道路交通有变化,快看绕行提醒
2025-11-01 15:50:13
我要问

下载APP
报料
关于
湘公网安备 43010502000374号