2022-03-28 08:50:43
近日,省自然资源厅发布了关于面向社会公开征集《湖南省国土空间生态修复规划(2021-2035年)(征求意见稿)》(以下简称《规划》)意见的公告,广泛听取各方意见、凝聚公众智慧,时间为3月25日—4月13日。
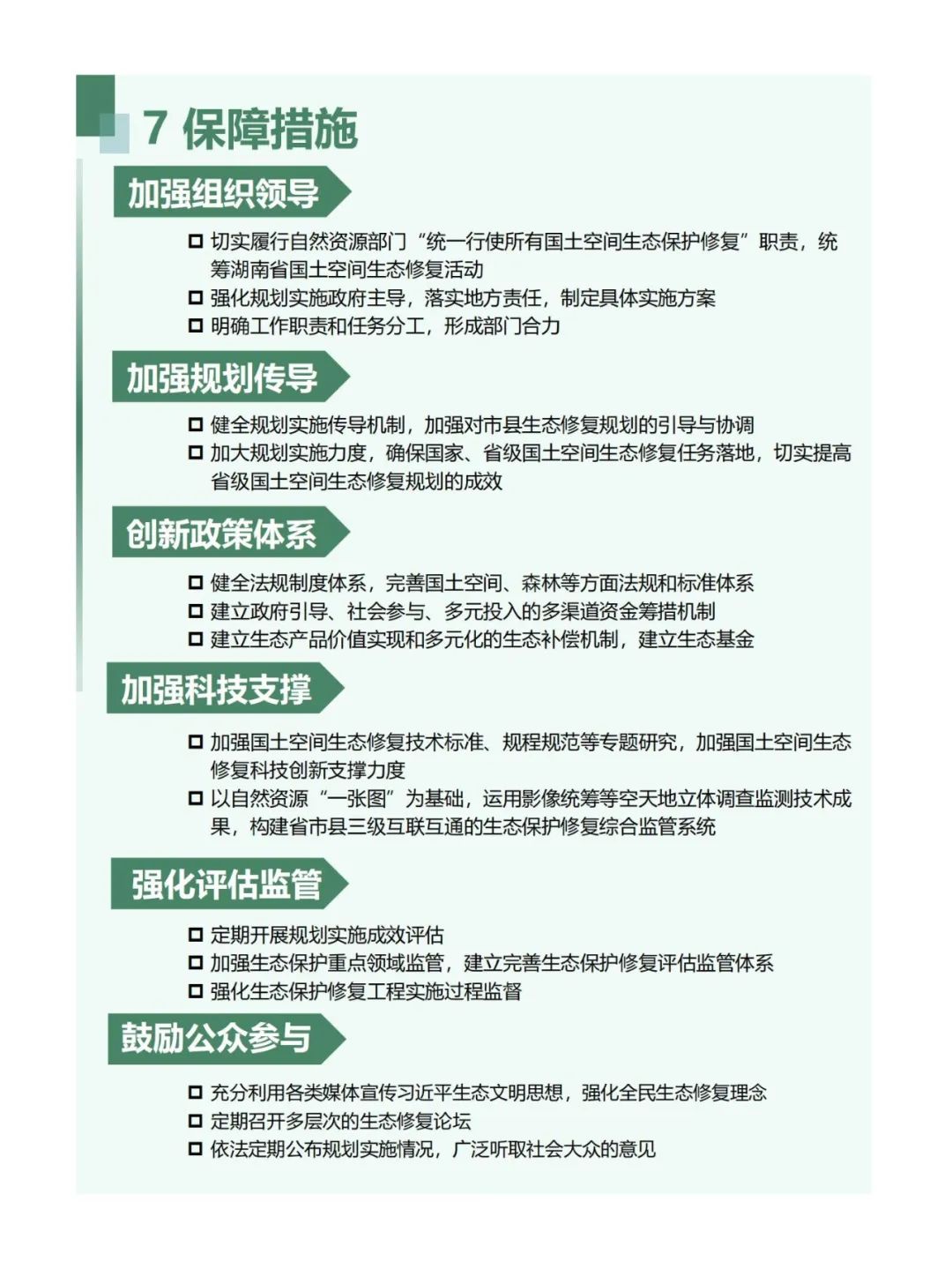
《规划》坚持以习近平新时代中国特色社会主义思想为指导,全面贯彻落实党的十九大、十九届历次全会精神和习近平总书记考察湖南重要讲话指示精神,深入贯彻习近平生态文明思想,立足新发展阶段、贯彻新发展理念、构建新发展格局,全面落实“三高四新”战略定位和使命任务,坚持人与自然和谐共生基本方略,坚持“绿水青山就是金山银山”的理念,按照“保证安全功能、突出生态功能、兼顾景观功能”的次序,统筹山水林田湖草一体化保护修复,是我省当前和今后一段时期推进生态保护修复的指导性规划,是编制和实施有关重大工程建设规划的主要依据。
反馈方式
书面意见可邮寄至湖南省自然资源厅生态修复处(湖南省长沙市天心区湘府西路8号,邮编:410000,并在信封上注明“湖南省国土空间生态修复规划”),或发送反馈意见至邮箱86344637@qq.com。
联系人及电话
崔向华 0731-89991333
卢 丽 15616163203
电话接听时间:
8:30-12:00,14:30-17:30
热忱期待您积极参与!
湖南省国土空间生态修复规划(2021-2035年)公众版




























责编:郭芝桃
来源:湖南省自然资源厅
我要问

下载APP
报料
关于
湘公网安备 43010502000374号